上海有机所发表非靶向代谢流组学技术MetTracer并揭示果蝇衰老过程中的代谢稳态变化
2022-07-01
上海有机化学研究所
【字体:大 中 小】
语音播报
中国科学院上海有机化学研究所生物与化学交叉研究中心研究员朱正江、刘南课题组合作在Nature Communications上,在线发表了题为Global Stable-isotope Tracing Metabolomics Reveals System-wide Metabolic Alternations in Aging Drosophila的研究论文 (Nature Communications, 2022, 13: 3518) 。该工作发展了基于稳定同位素标记的非靶向代谢流组学技术MetTracer,并以模式动物果蝇为例,在系统层面上揭示了果蝇衰老过程中发生的代谢稳态变化。
代谢是生命体的基本特征,代谢紊乱跟多种重大疾病密切相关。目前基于质谱的非靶向代谢组学研究大多是“静态分析”,即在某个时间点采样分析,难以测定生物体内代谢物合成和降解等动态变化规律。代谢流分析技术通常采用稳定同位素示踪(Stable-isotope tracing)实验来追踪稳定同位素在代谢物中的流向,进而通过测定代谢网络中代谢物的同位素分布来计算代谢物合成和降解等动态变化规律。但是,当前代谢流分析大多只靶向分析特定的代谢通路,如糖酵解、三羧酸循环、氨基酸代谢、脂肪酸代谢等,难以全面地对整个代谢组的动态变化进行大范围检测和解析,并且限制了发现新的代谢通路和代谢反应。为了对生命体的整个代谢组进行全面的代谢流动态分析,朱正江课题组结合了前期发展的大规模代谢物结构鉴定技术MetDNA(Nature Communications, 2019, 10: 1516)和稳定同位素标记代谢物检测技术,发展了基于稳定同位素标记的非靶向代谢流组学技术MetTracer。该技术具有以下特点:追踪覆盖范围高,能够对上千个代谢物同时进行稳定同位素标记的追踪;对稳定同位素标记代谢物的定量准确性高且可重复性好;大规模数据分析的假阳性低。
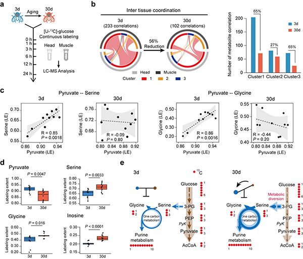
果蝇是衰老研究中常用的模式动物。该工作首先用[U-13C]-葡萄糖喂养果蝇,然后解剖果蝇的脑组织和肌肉组织进行非靶向代谢流组学的分析,在脑组织和肌肉组织中分别追踪到390个和597个标记的代谢物。通过多个时间点标记程度的聚类分析表征了代谢物可以根据标记速率分为高、中、低标记速率三类,分别富集于糖相关代谢、氨基酸相关代谢和嘌呤代谢脂肪酸合成等代谢通路。该工作重点对年轻果蝇和衰老果蝇进行了代谢稳态变化的系统性分析。相关研究发现,衰老能够调控代谢物之间的代谢关联,在果蝇衰老过程中,脑组织内、肌肉组织内、脑组织和肌肉组织间关联代谢物数目均明显降低,即衰老伴随着系统层面的组织内和组织间的代谢稳态丢失。此外,该工作还发现果蝇衰老过程中存在糖酵解代谢减弱、丝氨酸代谢增强的代谢转变,这为衰老相关的代谢调控研究提供了新思路和潜在干预手段。
为了方便生命科学领域研究者处理稳定同位素标记的代谢流组学数据,课题组提供了docker供学术界用户免费使用MetTracer软件(https://hub.docker.com/r/zhulab/mettracer-r)。该工作开发的非靶向代谢流组学技术MetTracer已经申请了国家发明专利,MetTracer软件申请了国家软件著作权的保护。相关技术和软件的商业用途需要联系朱正江进行授权使用。
研究工作得到国家自然科学基金委员会、科技部、中科院、上海市科委等的资助。
图1.基于稳定同位素标记的代谢流组学技术MetTracer
图2.果蝇衰老过程中的代谢稳态变化
中国科学院上海有机化学研究所生物与化学交叉研究中心研究员朱正江、刘南课题组合作在Nature Communications上,在线发表了题为Global Stable-isotope Tracing Metabolomics Reveals System-wide Metabolic Alternations in Aging Drosophila的研究论文 (Nature Communications, 2022, 13: 3518) 。该工作发展了基于稳定同位素标记的非靶向代谢流组学技术MetTracer,并以模式动物果蝇为例,在系统层面上揭示了果蝇衰老过程中发生的代谢稳态变化。
代谢是生命体的基本特征,代谢紊乱跟多种重大疾病密切相关。目前基于质谱的非靶向代谢组学研究大多是“静态分析”,即在某个时间点采样分析,难以测定生物体内代谢物合成和降解等动态变化规律。代谢流分析技术通常采用稳定同位素示踪(Stable-isotope tracing)实验来追踪稳定同位素在代谢物中的流向,进而通过测定代谢网络中代谢物的同位素分布来计算代谢物合成和降解等动态变化规律。但是,当前代谢流分析大多只靶向分析特定的代谢通路,如糖酵解、三羧酸循环、氨基酸代谢、脂肪酸代谢等,难以全面地对整个代谢组的动态变化进行大范围检测和解析,并且限制了发现新的代谢通路和代谢反应。为了对生命体的整个代谢组进行全面的代谢流动态分析,朱正江课题组结合了前期发展的大规模代谢物结构鉴定技术MetDNA(Nature Communications, 2019, 10: 1516)和稳定同位素标记代谢物检测技术,发展了基于稳定同位素标记的非靶向代谢流组学技术MetTracer。该技术具有以下特点:追踪覆盖范围高,能够对上千个代谢物同时进行稳定同位素标记的追踪;对稳定同位素标记代谢物的定量准确性高且可重复性好;大规模数据分析的假阳性低。
果蝇是衰老研究中常用的模式动物。该工作首先用[U-13C]-葡萄糖喂养果蝇,然后解剖果蝇的脑组织和肌肉组织进行非靶向代谢流组学的分析,在脑组织和肌肉组织中分别追踪到390个和597个标记的代谢物。通过多个时间点标记程度的聚类分析表征了代谢物可以根据标记速率分为高、中、低标记速率三类,分别富集于糖相关代谢、氨基酸相关代谢和嘌呤代谢脂肪酸合成等代谢通路。该工作重点对年轻果蝇和衰老果蝇进行了代谢稳态变化的系统性分析。相关研究发现,衰老能够调控代谢物之间的代谢关联,在果蝇衰老过程中,脑组织内、肌肉组织内、脑组织和肌肉组织间关联代谢物数目均明显降低,即衰老伴随着系统层面的组织内和组织间的代谢稳态丢失。此外,该工作还发现果蝇衰老过程中存在糖酵解代谢减弱、丝氨酸代谢增强的代谢转变,这为衰老相关的代谢调控研究提供了新思路和潜在干预手段。
为了方便生命科学领域研究者处理稳定同位素标记的代谢流组学数据,课题组提供了docker供学术界用户免费使用MetTracer软件(https://hub.docker.com/r/zhulab/mettracer-r)。该工作开发的非靶向代谢流组学技术MetTracer已经申请了国家发明专利,MetTracer软件申请了国家软件著作权的保护。相关技术和软件的商业用途需要联系朱正江进行授权使用。
研究工作得到国家自然科学基金委员会、科技部、中科院、上海市科委等的资助。
论文链接
图1.基于稳定同位素标记的代谢流组学技术MetTracer
图2.果蝇衰老过程中的代谢稳态变化
打印
责任编辑:阎芳