主要职责
中国科学院贯彻落实党中央关于科技创新的方针政策和决策部署,在履行职责过程中坚持党中央对科技工作的集中统一领导。主要职责是:
一、开展使命导向的自然科学领域基础研究,承担国家重大基础研究、应用基础研究、前沿交叉共性技术研究和引领性颠覆性技术研究任务,打造原始创新策源地。 更多+
院况简介
中国科学院是国家科学技术界最高学术机构、国家科学技术思想库,自然科学基础研究与高技术综合研究的国家战略科技力量。
1949年,伴随着新中国的诞生,中国科学院成立。建院70余年来,中国科学院时刻牢记使命,与科学共进,与祖国同行,以国家富强、人民幸福为己任,人才辈出,硕果累累,为我国科技进步、经济社会发展和国家安全作出了不可替代的重要贡献。 更多+
院领导集体
科技奖励
科技期刊
科技专项
科研进展/ 更多
工作动态/ 更多
工作动态/ 更多
中国科学院学部
中国科学院院部
语音播报
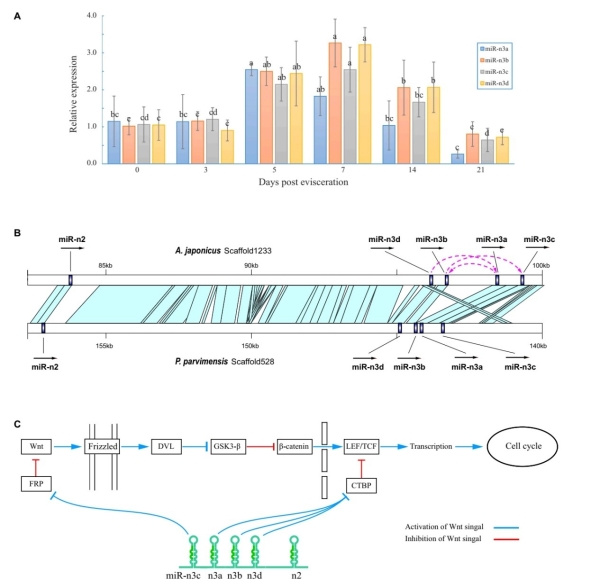
非编码RNA中的miRNA和tRNA在基因表达调控中扮演重要角色,然而在棘皮动物中相关研究较缺乏。中国科学院海洋研究所研究员李富花课题组通过多组学数据整合分析,揭示了棘皮动物miRNA和tRNA基因的组织结构特点、进化历史和表达调控机制,以及它们在海参肠道再生和皂苷合成等生物学过程中的重要作用。相关研究成果分别发表在Genomics和Open Biology上。
研究人员鉴定和注释了112个仿刺参miRNA家族,其中70个为新家族;提出了miRNA基因簇进化的“功能性表达”新模型,揭示了表达量控制和背景选择作用在miRNA基因簇形成中的重要作用,发现仿刺参表达量最高的新miRNA家族聚集在一个特殊的n2基因簇中,通过抑制RFP和CTBP进而激活Wnt通路促进肠道再生。在tRNA研究方面,发现各种tRNA的拷贝数与其翻译的特定氨基酸的转录组丰度成正比,提示二者之间通过协同进化提高翻译效率;其中参与快速响应的临时表达基因倾向于牺牲其功能以提高翻译速度,包括半寿期较短的各种免疫响应基因和消化酶。海参tRNA基因与其特有的皂苷合成通路基因之间发生了高度的协同进化,其中三萜骨架合成、氧化和糖基化的关键酶LAS、CYP和UGT翻译优化程度显著高于其他棘皮动物。海参tRNA基因组成与其食物来源-海水颗粒有机物的氨基酸组成相匹配,这种适应性进化提高了其利用低养分的海洋碎屑生存的能力。
研究对仿刺参的miRNA和tRNA基因信息进行了解析,阐述了其基因结构特征和表达调控机制,为今后海参转录后水平和翻译水平的基因表达调控研究提供了理论基础。此外,研究首次发现调控海参肠道再生的关键miRNA基因簇,并通过揭示海参整个皂苷合成通路发生了高度的适应性进化,确认海参可以自身合成皂苷,锁定了海参皂苷合成的关键酶CYPs和UGTs,为海参再生和皂苷合成研究提供了重要线索。
miRNA基因簇进化发生机制新模型
海参特有高表达miRNA基因簇的表达模式、进化发生过程和调控机制
海参的皂苷合成通路基因发生了适应性翻译优化
海参在应激响应过程中需要及时表达的不稳定蛋白翻译优化程度最高
© 1996 - 中国科学院 版权所有 京ICP备05002857号-1
京公网安备110402500047号 网站标识码bm48000002
地址:北京市西城区三里河路52号 邮编:100864
电话: 86 10 68597114(总机) 86 10 68597289(总值班室)








