主要职责
中国科学院贯彻落实党中央关于科技创新的方针政策和决策部署,在履行职责过程中坚持党中央对科技工作的集中统一领导。主要职责是:
一、开展使命导向的自然科学领域基础研究,承担国家重大基础研究、应用基础研究、前沿交叉共性技术研究和引领性颠覆性技术研究任务,打造原始创新策源地。 更多+
院况简介
中国科学院是国家科学技术界最高学术机构、国家科学技术思想库,自然科学基础研究与高技术综合研究的国家战略科技力量。
1949年,伴随着新中国的诞生,中国科学院成立。建院70余年来,中国科学院时刻牢记使命,与科学共进,与祖国同行,以国家富强、人民幸福为己任,人才辈出,硕果累累,为我国科技进步、经济社会发展和国家安全作出了不可替代的重要贡献。 更多+
院领导集体
科技奖励
科技期刊
科技专项
科研进展/ 更多
工作动态/ 更多
工作动态/ 更多
中国科学院学部
中国科学院院部
语音播报
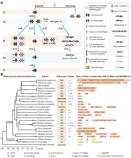
现存被子植物中,约40%具有自交不亲和性(SI)。SI是一种正常可育的雌雄同花被子植物自花授粉后不能产生合子的现象。被子植物在进化过程中,由于受到起伏不定的来自自交或异交的选择压力,其SI也会发生频繁的丢失和重获。在真双子叶植物中,目前共发现四类不同分子机制的SI,包括常见于车前科、茄科、蔷薇科和芸香科的1类、十字花科的2类、罂粟科的3类和报春花科的4类SI。然而,SI起源和演化的分子机制以及四类SI的演化关系目前还不清楚。近日,中国科学院遗传与发育生物学研究所薛勇彪研究组合作利用系统基因组演化分析、遗传学验证和生物学功能研究,对这些问题进行了诠释。
SI通常由单一复等位且包含紧密连锁的雌性和雄性S基因的S位点控制。其中,1类S位点常包含一个S-核酸酶和多个SLF,分别编码雌性和雄性自交不亲和决定因子。异交授粉时,由于多个SLF可协同识别并解除异己S-核酸酶的细胞毒性,因而产生异交亲和反应;而在自交授粉时,自己S-核酸酶的毒性由于无法被抑制,最终产生自交不亲和反应。本研究首次揭示来自毛茛科、茄科、车前科和蔷薇科多个物种的SLF均能高效解除茄科植物杂交矮牵牛S-核酸酶的细胞毒性,并且跨物种SLF打破SI的概率显著高于种内,表明祖先SLF具有高效解除S-核酸酶毒性的能力,而随着逐步进化和选择,SLF的数量显著扩增,其协同解毒能力也有所增加。
研究人员进一步发现,由紧密连锁的分别编码雌性自交不亲和决定因子T2类核酸酶和雄性自交不亲和决定因子FBK或FBA结构域蛋白的S基因所控制的1类SI可能在被子植物起源之初即已产生,表明该类S位点极其古老,可能与被子植物的起源和扩张有关。然而,随着全基因组复制事件的频繁发生或1类S位点的删除,1类SI经历了多次丢失并产生了多个自交亲和物种。尽管如此,一些物种通过删除或失活重复的1类S位点进而重新获得了1类SI,另一些物种则进化出了新的2、3或4类自交不亲和机制。这些结果揭示了SI的起源和进化机制,为深入研究被子植物的起源和扩张提供了一个新的分子进化理论框架。
该研究成果于11月4日在线发表在The Plant Cell上(DOI:10.1093/plcell/koab266)。该研究得到国家自然科学基金项目和中科院战略性先导科技专项的资助。

花植物自交不亲和性的起源、丢失和重获机制
© 1996 - 中国科学院 版权所有 京ICP备05002857号-1
京公网安备110402500047号 网站标识码bm48000002
地址:北京市西城区三里河路52号 邮编:100864
电话: 86 10 68597114(总机) 86 10 68597289(总值班室)








