主要职责
中国科学院贯彻落实党中央关于科技创新的方针政策和决策部署,在履行职责过程中坚持党中央对科技工作的集中统一领导。主要职责是:
一、开展使命导向的自然科学领域基础研究,承担国家重大基础研究、应用基础研究、前沿交叉共性技术研究和引领性颠覆性技术研究任务,打造原始创新策源地。 更多+
院况简介
中国科学院是国家科学技术界最高学术机构、国家科学技术思想库,自然科学基础研究与高技术综合研究的国家战略科技力量。
1949年,伴随着新中国的诞生,中国科学院成立。建院70余年来,中国科学院时刻牢记使命,与科学共进,与祖国同行,以国家富强、人民幸福为己任,人才辈出,硕果累累,为我国科技进步、经济社会发展和国家安全作出了不可替代的重要贡献。 更多+
院领导集体
科技奖励
科技期刊
科技专项
科研进展/ 更多
工作动态/ 更多
工作动态/ 更多
中国科学院学部
中国科学院院部
语音播报
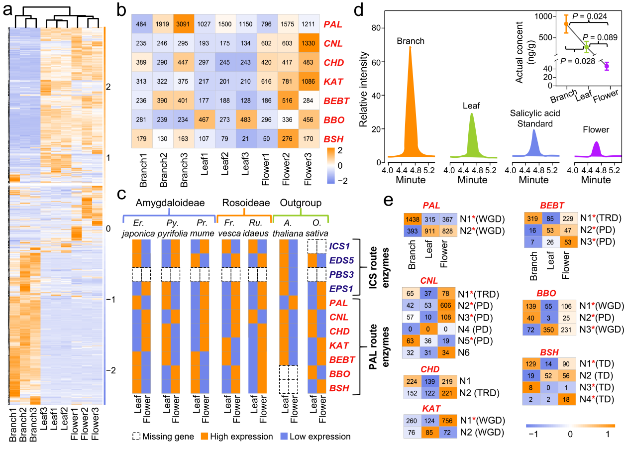
水杨酸(SA)是植物免疫和胁迫响应中的核心植物激素,在调控生长与防御权衡中发挥关键作用。近年来,苯丙氨酸解氨酶(PAL)介导的SA生物合成途径研究在生化层面取得进展,但学界对其在不同植物类群中的进化动态仍缺乏系统认识。绣线菊属植物作为天然SA的最早来源之一,在SA代谢研究中具有重要意义,但长期缺乏高质量参考基因组,制约了相关研究的深入开展。
近日,中国科学院华南植物园研究团队以中华绣线菊为研究对象,构建了其染色体水平高质量参考基因组,并整合比较基因组学、转录组学及靶向代谢组学数据,系统解析了蔷薇科SA生物合成通路的演化机制。系统发育分析表明,中华绣线菊位于蔷薇科李亚科,并在约5780万年前与其他类群发生分化。进一步研究发现,染色体断裂与融合事件,以及谱系特异性全基因组复制(WGD),共同驱动了蔷薇科核型结构的多样化。
研究结果表明,PAL介导的途径是蔷薇科SA生物合成的主导路径,并在进化上高度保守。在李亚科物种中,该通路主要通过WGD扩张;而在蔷薇亚科中,则由WGD与小尺度复制(SSD)共同驱动。来源于WGD的基因普遍具有良好的共线性,并维持稳定高表达;而SSD来源的基因则表现出共线性降低和表达模式差异,反映出复制后的调控分化与亚功能化过程。
转录组分析进一步显示,PAL途径相关基因在不同组织中具有明显的表达差异。代谢组分析表明,中华绣线菊中SA含量呈现梯度分布:枝条最高(606–1038ng/g FW),叶片次之(183–432ng/g FW),而花中最低(42–56ng/g FW),这表明SA在营养器官与生殖器官中均存在活跃合成。
研究结果表明,基因组进化动态与转录及代谢调控的协同作用,共同驱动了SA生物合成通路的演化与功能分化,形成“核心稳定、外围灵活”的调控体系。该研究从基因组结构、基因复制、表达调控及代谢积累等多层面揭示了植物激素合成通路的演化机制,为理解植物免疫与环境适应提供了新视角,也为蔷薇科果树和观赏植物的抗病分子育种提供了重要理论依据。
相关研究成果发表在《园艺研究》(Horticulture Research)上。研究工作得到国家自然科学基金委员会等的支持。

蔷薇科SA生物合成通路的进化分析

蔷薇科物种全基因组表达模式及SA生物合成通路相关酶谱分析
扫一扫在手机打开当前页
© 1996 - 中国科学院 版权所有 京ICP备05002857号-1
京公网安备110402500047号 网站标识码bm48000002
地址:北京市西城区三里河路52号 邮编:100864
电话: 86 10 68597114(总机) 86 10 68597289(总值班室)








