主要职责
中国科学院贯彻落实党中央关于科技创新的方针政策和决策部署,在履行职责过程中坚持党中央对科技工作的集中统一领导。主要职责是:
一、开展使命导向的自然科学领域基础研究,承担国家重大基础研究、应用基础研究、前沿交叉共性技术研究和引领性颠覆性技术研究任务,打造原始创新策源地。 更多+
院况简介
中国科学院是国家科学技术界最高学术机构、国家科学技术思想库,自然科学基础研究与高技术综合研究的国家战略科技力量。
1949年,伴随着新中国的诞生,中国科学院成立。建院70余年来,中国科学院时刻牢记使命,与科学共进,与祖国同行,以国家富强、人民幸福为己任,人才辈出,硕果累累,为我国科技进步、经济社会发展和国家安全作出了不可替代的重要贡献。 更多+
院领导集体
科技奖励
科技期刊
科技专项
科研进展/ 更多
工作动态/ 更多
工作动态/ 更多
中国科学院学部
中国科学院院部
语音播报
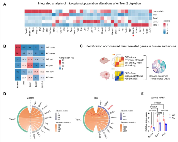
髓系细胞触发受体2(Trem2)是中枢神经系统中主要在小胶质细胞上表达的关键免疫受体。
近日,中国科学院深圳先进技术研究院等揭示了Trem2在缺血性脑卒中后通过调控小胶质细胞介导神经炎症,进而加剧脑损伤的新机制,为理解卒中病理过程及临床转化提供了重要的新视角。
团队对文献普遍使用的脑中动脉栓塞(MCAO)卒中模型进行了系统评估,发现该模型无法有效模拟人类卒中患者大脑及外周血中Trem2表达显著上调的病理特征。团队以Trem2基因敲除小鼠或颅内注射可溶性Trem2重组蛋白的小鼠为研究对象,采用能够强烈诱导神经炎症的光化学栓塞法(PT)进行造模。
结果显示,Trem2及其可溶形式均显著促进了小胶质细胞介导的神经炎症反应,加剧了梗死灶周围神经元的死亡,并导致神经功能受损加重。这一发现与基于MCAO模型的既往报道相反,却与临床数据高度吻合,提示模型选择是影响研究结论的关键因素。
团队通过整合小鼠卒中模型与卒中患者的转录组数据,鉴定出糖蛋白Gpnmb为Trem2下游具有物种保守性的关键调控靶点,并证实颅内注射可溶性Gpnmb重组蛋白可抵消Trem2敲除所带来的神经保护效应。临床样本的分析显示,卒中患者外周血中可溶性Trem2和Gpnmb的水平可有效预测疾病严重程度,展现出作为生物标志物的潜在应用价值。
研究揭示了Trem2-Gpnmb轴在缺血性脑卒中后通过加剧神经炎症导致脑损伤的新机制,强调了在脑疾病研究中选择与临床高度契合的动物模型的重要性。不同于慢性神经退行性疾病,在急性脑损伤中,Trem2过度驱动小胶质细胞炎症反应,使其保护作用被削弱,反而造成神经损伤。研究提示,由于动物模型难以完全符合临床病理特征,研究者需要根据具体科学问题选择贴近临床某一病理特征的合适模型,才能得出具有临床转化意义的研究结论。
相关研究成果发表在《美国国家科学院院刊》(PNAS)上。研究工作得到国家自然科学基金等的支持。

筛选与鉴定Trem2下游物种保守性的靶基因
扫一扫在手机打开当前页
© 1996 - 中国科学院 版权所有 京ICP备05002857号-1
京公网安备110402500047号 网站标识码bm48000002
地址:北京市西城区三里河路52号 邮编:100864
电话: 86 10 68597114(总机) 86 10 68597289(总值班室)








