主要职责
中国科学院贯彻落实党中央关于科技创新的方针政策和决策部署,在履行职责过程中坚持党中央对科技工作的集中统一领导。主要职责是:
一、开展使命导向的自然科学领域基础研究,承担国家重大基础研究、应用基础研究、前沿交叉共性技术研究和引领性颠覆性技术研究任务,打造原始创新策源地。 更多+
院况简介
中国科学院是国家科学技术界最高学术机构、国家科学技术思想库,自然科学基础研究与高技术综合研究的国家战略科技力量。
1949年,伴随着新中国的诞生,中国科学院成立。建院70余年来,中国科学院时刻牢记使命,与科学共进,与祖国同行,以国家富强、人民幸福为己任,人才辈出,硕果累累,为我国科技进步、经济社会发展和国家安全作出了不可替代的重要贡献。 更多+
院领导集体
科技奖励
科技期刊
科技专项
科研进展/ 更多
工作动态/ 更多
工作动态/ 更多
中国科学院学部
中国科学院院部
语音播报
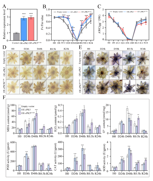
植物耐干性是自然界中极端逆境适应的重要现象。齿肋赤藓作为耐干研究的模式物种,能够在脱水超过98%的情况下仍保持生物活性。乙酰化作为一种重要的翻译后修饰机制,广泛参与植物抗逆应答,但其在极端耐干性中的作用机制尚不明确。
中国科学院新疆生态与地理研究所研究团队利用高通量乙酰化组学技术,对齿肋赤藓在脱水—复水过程中的赖氨酸乙酰化组进行了全面解析,共鉴定到11474个乙酰化位点,覆盖4171个蛋白质,构建了目前植物中规模最大的赖氨酸乙酰化数据集。研究结果表明,赖氨酸乙酰化是实现脱水保护与复水代谢重编程的核心调控开关。
在脱水阶段,乙酰化通过调控碳固定、谷胱甘肽代谢和核苷酸糖生物合成等通路,协同维持细胞结构稳定性与氧化还原稳态,帮助植物进入脱水保护状态;在复水阶段,乙酰化则快速靶向糖酵解、蛋白酶体等核心代谢通路,驱动能量供应与细胞修复,实现秒级复苏。研究还发现,齿肋赤藓的乙酰化修饰具有独特的序列偏好性,其乙酰化位点周围富集亮氨酸的特征motif,区别于其他植物中报道的组氨酸、酪氨酸、苯丙氨酸、赖氨酸的富集特征,揭示了早期陆生植物在极端环境适应中的独特调控机制。
研究进一步靶定了糖酵解通路中的关键限速酶丙酮酸激酶cPK5,发现其第513位赖氨酸的乙酰化对酶活性和蛋白稳定性至关重要。该位点的乙酰化修饰能够增强cPK5功能,从而提高齿肋赤藓的耐干性。
研究揭示了赖氨酸乙酰化在极端耐干植物中协调脱水保护与复水代谢重编程的全局调控网络,为理解植物极端水分适应机制提供了全新视角,并为抗逆作物分子育种提供了宝贵的基因资源。
相关研究成果以Lysine acetylation drives metabolic reprogramming for desiccation tolerance in the desert moss Syntrichia caninervis为题,发表在《植物生理学》(Plant Physiology)上。研究工作得到中国科学院基础研究领域稳定支持青年团队项目等的支持。

齿肋赤藓脱水—复水过程中表型、生理及乙酰化动态变化

cPK5去乙酰化削弱齿肋赤藓耐干性
扫一扫在手机打开当前页
© 1996 - 中国科学院 版权所有 京ICP备05002857号-1
京公网安备110402500047号 网站标识码bm48000002
地址:北京市西城区三里河路52号 邮编:100864
电话: 86 10 68597114(总机) 86 10 68597289(总值班室)








