主要职责
中国科学院贯彻落实党中央关于科技创新的方针政策和决策部署,在履行职责过程中坚持党中央对科技工作的集中统一领导。主要职责是:
一、开展使命导向的自然科学领域基础研究,承担国家重大基础研究、应用基础研究、前沿交叉共性技术研究和引领性颠覆性技术研究任务,打造原始创新策源地。 更多+
院况简介
中国科学院是国家科学技术界最高学术机构、国家科学技术思想库,自然科学基础研究与高技术综合研究的国家战略科技力量。
1949年,伴随着新中国的诞生,中国科学院成立。建院70余年来,中国科学院时刻牢记使命,与科学共进,与祖国同行,以国家富强、人民幸福为己任,人才辈出,硕果累累,为我国科技进步、经济社会发展和国家安全作出了不可替代的重要贡献。 更多+
院领导集体
科技奖励
科技期刊
科技专项
科研进展/ 更多
工作动态/ 更多
工作动态/ 更多
中国科学院学部
中国科学院院部
语音播报
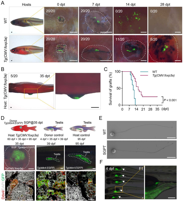
通过性腺原基或生殖干细胞移植开展借腹生殖,以实现供体配子的加速成熟,是鱼类育种领域的一项重要技术。然而,移植体通常受到受体鱼的免疫排斥,导致借腹生殖效率低下。建立鱼类诱导性Treg(iTreg)技术,培育免疫耐受受体鱼,以克服其对移植体的免疫排斥成为相关领域研究的重点。
此前,中国科学院水生生物研究所科研团队发现,Foxp3a而非Foxp3b是介导斑马鱼中Tregs功能的核心转录因子,其突变破坏性腺分化中的免疫稳态平衡,导致精子发生障碍。团队进一步建立了基于诱导性原始生殖细胞和生殖干细胞移植的鱼类跨物种借腹生殖技术。
近日,团队通过构建foxp3a转基因斑马鱼,成功建立了鱼类iTreg介导的免疫耐受技术,突破了异体性腺原基皮下移植(SGPT)和生殖干细胞腹腔移植(IGCT)的免疫排斥障碍,加速了供体配子的产生和品系构建。
团队建立的转基因斑马鱼品系Tg(CMV:foxp3a),具有iTreg介导的免疫耐受特性。将异体性腺原基移植到野生型斑马鱼皮下组织后,移植体均被彻底清除;反之,当以免疫耐受斑马鱼作为移植受体时,供体性腺原基则在受体皮下高效定植和增殖,形成膨大的性腺组织。研究还发现,供体生殖细胞在2月龄的受体中进行着超快速的精子发生,仅需约1个月左右即可成熟并产生子代。这一策略明显提升了IGCT的效率,相比传统至少3个月的F1代构建周期,利用iTreg技术仅需1个月即可完成。
该研究首次建立了鱼类中iTreg技术,攻克了同种异体性腺原基移植中的免疫排斥难题,实现了供体配子的快速成熟。这一突破也为鱼类借腹生殖的效率提升和未来应用奠定了免疫调控基础。
相关研究成果发表在Journal of Genetics and Genomics上。研究工作得到国家杰出青年科学基金、国家重点研发计划项目等的支持。

利用iTreg免疫耐受斑马鱼突破异体性腺原基移植障碍和配子超速发生

利用iTreg免疫耐受鱼实现SPGT和IGCT介导的品系超速构建示意图
扫一扫在手机打开当前页
© 1996 - 中国科学院 版权所有 京ICP备05002857号-1
京公网安备110402500047号 网站标识码bm48000002
地址:北京市西城区三里河路52号 邮编:100864
电话: 86 10 68597114(总机) 86 10 68597289(总值班室)








