主要职责
中国科学院贯彻落实党中央关于科技创新的方针政策和决策部署,在履行职责过程中坚持党中央对科技工作的集中统一领导。主要职责是:
一、开展使命导向的自然科学领域基础研究,承担国家重大基础研究、应用基础研究、前沿交叉共性技术研究和引领性颠覆性技术研究任务,打造原始创新策源地。 更多+
院况简介
中国科学院是国家科学技术界最高学术机构、国家科学技术思想库,自然科学基础研究与高技术综合研究的国家战略科技力量。
1949年,伴随着新中国的诞生,中国科学院成立。建院70余年来,中国科学院时刻牢记使命,与科学共进,与祖国同行,以国家富强、人民幸福为己任,人才辈出,硕果累累,为我国科技进步、经济社会发展和国家安全作出了不可替代的重要贡献。 更多+
院领导集体
科技奖励
科技期刊
科技专项
科研进展/ 更多
工作动态/ 更多
工作动态/ 更多
中国科学院学部
中国科学院院部
语音播报
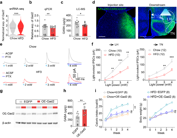
即使在不饿的时候,人们也常常因为食物的美味而额外进食。这种由愉悦感驱动的进食,被称为“享乐性进食”。它容易引发过度进食,是导致肥胖的关键原因之一。此前研究发现外侧隔核(LS)的激活能够抑制享乐性进食,是大脑进食行为调控网络中的“刹车系统”,也是防治肥胖的潜在靶点。
近期,中国科学院深圳先进技术研究院通过单细胞测序、电生理记录、钙成像等技术,揭示了高脂饮食通过削弱外侧隔核的“刹车”功能,导致进食失控,从而推动肥胖进程的新机制。
研究团队发现,长期吃高脂食物导致小鼠快速发生肥胖,同时其外侧隔核中的GABA能神经元的功能出现了明显减退。这些神经元中,两个关键基因的表达显著下降:一个是超极化激活环核苷酸门控阳离子通道1 (Hcn1),可以调节神经元兴奋性;另一个是谷氨酸脱羧酶2(Gad2),负责合成抑制性神经递质GABA。
通过单细胞钙成像及膜片钳记录,团队证实肥胖小鼠外侧隔核神经元的兴奋性发生下调。进一步研究发现,Hcn1基因的下调是导致神经元“活性下降”的重要原因。而如果重新提高该基因的表达,就能有效抑制高脂饮食引发的小鼠暴食行为,从而阻止肥胖的发生。这种干预并不影响小鼠对普通食物的正常进食。
另一方面,Gad2基因的下降则导致LS合成的GABA减少,使得它对下游脑区(如外侧下丘脑,下丘脑结节核等)的“抑制指令”变弱。如果恢复Gad2的表达,就能重新增强其抑制性信号输出,有效阻止高脂饮食引起的过度进食与肥胖。这种干预也不影响小鼠对普通食物的正常进食。
这项研究不仅加深了对饮食如何影响大脑进食“刹车”系统的理解,还为未来精准干预享乐性进食诱发肥胖的治疗提供了新的靶点和思路。
相关研究成果发表在《自然-通讯》(Nature Communications)上。研究工作得到国家自然科学基金委、中国科学院战略性先导科技专项等的支持。

长期高脂饮食导致LSGABA神经元兴奋性下降

Hcn1通过调节LSGABA神经元兴奋性干预高脂饮食引发的肥胖进程

Gad2通过调节LSGABA神经元对下游的抑制能力干预高脂饮食引发的肥胖进程
扫一扫在手机打开当前页
© 1996 - 中国科学院 版权所有 京ICP备05002857号-1
京公网安备110402500047号 网站标识码bm48000002
地址:北京市西城区三里河路52号 邮编:100864
电话: 86 10 68597114(总机) 86 10 68597289(总值班室)








