主要职责
中国科学院贯彻落实党中央关于科技创新的方针政策和决策部署,在履行职责过程中坚持党中央对科技工作的集中统一领导。主要职责是:
一、开展使命导向的自然科学领域基础研究,承担国家重大基础研究、应用基础研究、前沿交叉共性技术研究和引领性颠覆性技术研究任务,打造原始创新策源地。 更多+
院况简介
中国科学院是国家科学技术界最高学术机构、国家科学技术思想库,自然科学基础研究与高技术综合研究的国家战略科技力量。
1949年,伴随着新中国的诞生,中国科学院成立。建院70余年来,中国科学院时刻牢记使命,与科学共进,与祖国同行,以国家富强、人民幸福为己任,人才辈出,硕果累累,为我国科技进步、经济社会发展和国家安全作出了不可替代的重要贡献。 更多+
院领导集体
创新单元
科技奖励
科技期刊
工作动态/ 更多
中国科学院学部
中国科学院院部
语音播报
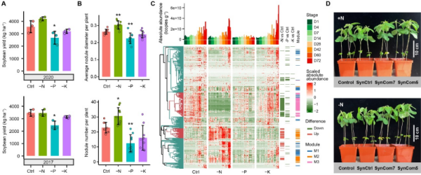
2月23日,《自然-通讯》(Nature Communications)在线发表了中国科学院分子植物科学卓越创新中心王二涛研究组与中国科学院遗传与发育生物学研究所曹晓风团队合作完成的题为Dynamic root microbiome sustains soybean productivity under unbalanced fertilization的研究论文。该研究首次系统描述了不同养分条件下大豆全生命周期的定量微生物组特征,发现了在东北黑土中连续41年不施氮肥不影响大豆产量,并揭示了微生物群落如何支撑大豆“增产增效”的机制,为大豆“减肥增效”奠定了理论基础、提供了技术方案。
根际微生物组被称为植物的“第二基因组”,在植物生长、发育和健康等方面发挥了重要作用。植物与其根际微生物之间的相互作用是复杂的和动态的,受到植物发育和土壤环境的强烈影响。然而,传统的相对定量分析方法阻碍了科学家对根际定量微生物组如何动态响应不同土壤条件的理解。因此,王二涛研究组进一步完善了此前开发的定量微生物组分析方法,并使用该方法描述了大豆根际微生物组对不同施肥处理的动态响应特征。
该研究通过持续40多年不施氮肥、磷肥或钾肥的黑土试验地发现,长期不施氮肥并不影响大豆的产量,甚至有平均9%左右的增产。定量微生物组分析结果表明,长期不施氮肥塑造了独特的根际微生物群落演替模式,长期不施磷肥则阻碍了根际微生物群落的发育,并普遍降低了根际微生物的丰度。该研究发现低氮条件增强了大豆与根瘤菌间的共生关系,且低氮富集的根际微生物合成群落能够通过产IAA、ACC脱氨酶以及溶解无机磷等多种有益功能促进大豆生长。这一基于定量微生物组的研究为根际微生物群落的动态组装提供了新见解,凸显了根际微生物群落在替代氮肥以保障大豆产量方面的潜能。上述成果加深了关于如何整合共生根瘤菌和有益的根际微生物群落以制备作物接种剂的认知,并为如何优化大豆的种植方式和减少氮肥的使用提供了参考。
研究工作得到中国科学院稳定支持基础研究领域青年团队计划、国家重点研发计划、国家自然科学基金、中国科学院战略性先导科技专项等的支持。

长期不施氮肥条件下根际微生物维持大豆产量
扫一扫在手机打开当前页
© 1996 - 中国科学院 版权所有 京ICP备05002857号-1
京公网安备110402500047号 网站标识码bm48000002
地址:北京市西城区三里河路52号 邮编:100864
电话: 86 10 68597114(总机) 86 10 68597289(总值班室)
© 1996 - 中国科学院 版权所有 京ICP备05002857号-1
京公网安备110402500047号 网站标识码bm48000002
地址:北京市西城区三里河路52号 邮编:100864
电话: 86 10 68597114(总机) 86 10 68597289(总值班室)
© 1996 - 中国科学院 版权所有
京ICP备05002857号-1
京公网安备110402500047号
网站标识码bm48000002
地址:北京市西城区三里河路52号 邮编:100864
电话:86 10 68597114(总机)
86 10 68597289(总值班室)








