主要职责
中国科学院贯彻落实党中央关于科技创新的方针政策和决策部署,在履行职责过程中坚持党中央对科技工作的集中统一领导。主要职责是:
一、开展使命导向的自然科学领域基础研究,承担国家重大基础研究、应用基础研究、前沿交叉共性技术研究和引领性颠覆性技术研究任务,打造原始创新策源地。 更多+
院况简介
中国科学院是国家科学技术界最高学术机构、国家科学技术思想库,自然科学基础研究与高技术综合研究的国家战略科技力量。
1949年,伴随着新中国的诞生,中国科学院成立。建院70余年来,中国科学院时刻牢记使命,与科学共进,与祖国同行,以国家富强、人民幸福为己任,人才辈出,硕果累累,为我国科技进步、经济社会发展和国家安全作出了不可替代的重要贡献。 更多+
院领导集体
科技奖励
科技期刊
科技专项
科研进展/ 更多
工作动态/ 更多
工作动态/ 更多
中国科学院学部
中国科学院院部
语音播报
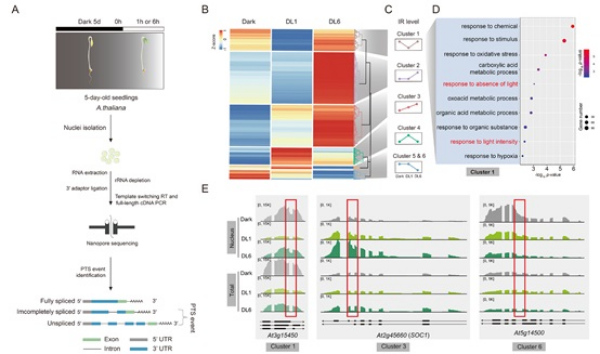
光是重要的环境信号,是植物进行光合作用的能量来源,参与调控植物各个阶段的生长发育过程,如种子萌发、幼苗形态建成、叶片发育、茎的伸长与生长、向光性、气孔与叶绿体运动、开花、昼夜节律及避荫反应等。植物幼苗破土见光后,光信号迅速启动,发生光形态建成,即下胚轴生长受到抑制、子叶张开并变绿以进行光合作用。这是植物早期生长的关键阶段。植物在漫长的进化过程中进化出敏感的信号系统来调节光形态建成,以响应不断变化的光环境。前期,中国科学院遗传与发育生物学研究所曹晓风研究组发现,精氨酸甲基转移酶AtPRMT5通过调控mRNA前体的正确加工从而保证植物正常的生长发育。内含子剪切是真核生物mRNA成熟的关键步骤。此前,南方科技大学翟继先研究组发现,植物细胞核内存在大量已完成转录和多聚腺苷酸化的转录本上特定位置的内含子未被剪切的现象,即转录后剪切内含子(pts-intron)。这些转录本会滞留在染色质上,等待内含子剪切完成后才能释放到细胞质中发挥功能。剪切过程依赖于AtPRMT5和SKIP等剪切相关蛋白,并可能在快速响应环境信号变化中发挥作用。然而,关于转录后加工调控在光形态建成中的作用尚不清楚。
近期,曹晓风研究组与南方科技大学合作,针对转录后调控在光信号响应与光形态建成中的作用,开展了研究。该研究使用基于Nanopore平台的FLEP-seq2测序技术,对暗处理、光处理1小时以及6小时后的拟南芥幼苗细胞核RNA进行了全长转录组测序,发现了大量光响应基因存在pts-intron,表明转录后剪切现象在植物早期光响应过程中具有重要作用。为进一步探究含有pts-intron的基因是否具有组织特异性,研究利用单细胞核测序技术,对暗处理、光处理1小时及6小时的拟南芥幼苗的细胞类型进行了分类注释,发现了在暗下滞留、光照后发生剪切的基因主要富集于叶肉细胞中,表明光响应基因的pts-intron的转录后剪切在叶肉细胞响应光信号以及光形态建成过程中发挥重要作用。
进一步,研究发现,AtPRMT5缺失突变表现出对光响应异常的多重表型,如幼苗去黄化进程滞后、子叶面积小、光下长下胚轴及暗下短下胚轴表型,表明AtPRMT5是光形态建成的重要调控因子。为了鉴定光信号中参与转录后剪切的关键因子,研究结合已发表的公共数据资源,分析光信号转导相关突变体的转录组数据,发现光信号转导途径中的核心抑制子COP1是该过程的重要调控因子,且与AtPRMT5协同调控光响应过程中的转录后剪切,促进光照下叶绿体发育、光合作用和光形态建成,从而使植物能够适应不断变化的光照条件。
该研究揭示了细胞类型特异的光响应基因的转录后剪切在光形态建成过程中具有重要的调控作用。这拓展了植物光形态建成的分子机制,并为探究植物通过特定细胞类型适应环境变化的多维度调控机制提供了新视角。
1月30日,相关研究成果以Light controls mesophyll-specific posttranscriptional splicing of photoregulatory genes by AtPRMT5为题,在线发表在《美国国家科学院院刊》(PNAS,DOI:10.1073/pnas.2317408121)上。研究工作得到国家自然科学基金委员会、中国博士后科学基金会和中国科学院青年创新促进会的支持。

鉴定光响应过程中的转录后剪切事件
扫一扫在手机打开当前页
© 1996 - 中国科学院 版权所有 京ICP备05002857号-1
京公网安备110402500047号 网站标识码bm48000002
地址:北京市西城区三里河路52号 邮编:100864
电话: 86 10 68597114(总机) 86 10 68597289(总值班室)








