主要职责
中国科学院贯彻落实党中央关于科技创新的方针政策和决策部署,在履行职责过程中坚持党中央对科技工作的集中统一领导。主要职责是:
一、开展使命导向的自然科学领域基础研究,承担国家重大基础研究、应用基础研究、前沿交叉共性技术研究和引领性颠覆性技术研究任务,打造原始创新策源地。 更多+
院况简介
中国科学院是国家科学技术界最高学术机构、国家科学技术思想库,自然科学基础研究与高技术综合研究的国家战略科技力量。
1949年,伴随着新中国的诞生,中国科学院成立。建院70余年来,中国科学院时刻牢记使命,与科学共进,与祖国同行,以国家富强、人民幸福为己任,人才辈出,硕果累累,为我国科技进步、经济社会发展和国家安全作出了不可替代的重要贡献。 更多+
院领导集体
科技奖励
科技期刊
科技专项
科研进展/ 更多
工作动态/ 更多
工作动态/ 更多
中国科学院学部
中国科学院院部
语音播报
8000多年前,小麦起源于新月沃地,而后逐渐向世界各地传播,形成能很好适应不同地域环境和逆境胁迫的地方品种。它们在相对较低的投入下能保持中等产量。现代小麦育种是对地方品种进行改良,使其成为高产、优质及适应性更强的品种。这一育种过程对小麦的基因组和表型进行了重塑。由于气候和育种者的喜好等因素,不同的小麦生产区会培育出不同品种。因此,比较分析现代育种过程对不同地域的小麦基因组和表型的重塑,可揭示不同地域的育种轨迹,并可为培育更加优良的小麦新品种提供重要线索和基因资源、奠定理论基础。
近日,海南省崖州湾种子实验室、中国科学院遗传与发育生物学研究所与深圳华大基因研究院,在《植物细胞》(The Plant Cell)上,发表了题为Whole-genome sequencing of diverse wheat accessions uncovers the genetic changes during modern breeding in China and the United States的研究论文(DOI:10.1093/plcell/koad229),揭示了中美两国现代小麦育种选择的异同。
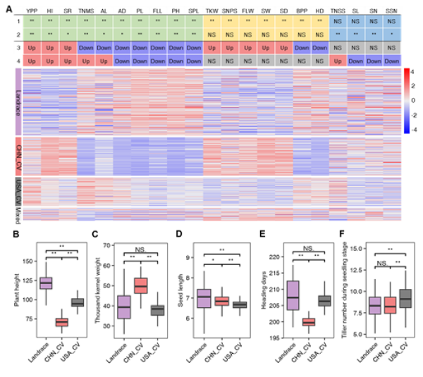
该研究通过对355份中国和美国的育成品种以及地方品种进行表型评价和基因组重测序分析,发现现代育成品种的表型和遗传多样性与地方品种相比均发生很大改变。中美两国的现代育成品种比地方品种产量高、株高降低、开花期缩短。在产量提高方面,中国的现代品种主要通过增加籽粒大小、穗粒数和千粒重等因素来提高产量,而美国主要依靠增加分蘖数来实现产量提高。这表明中美两国对小麦表型的重塑方面存在差异(图1)。为进一步从基因组水平阐释这种差异,该工作对21个农艺性状进行全基因组关联分析(GWAS),鉴定到207个控制农艺性状的位点,并绘制出这些位点的基因型指纹图谱。分析发现,大部分位点的优异等位变异频率在中美品种中均明显增加,但中国品种和美国品种增加幅度有所差异,这预示着不同国家在现代育种过程中对这些位点进行了不同程度的趋同选择。
此外,该研究采用XP-CLR的方法在全基因组水平对中美两国育种选择靶标进行鉴定发现,约15%的基因组区域受到选择,且这些受选择的区域包含诸多控制株型、产量、品质和抗病等的已知基因(图2)。研究显示,中美育种家可能通过选择同一基因、同一基因的不同单倍型或同一基因在不同亚基因组上的同源基因来实现对某一性状的重塑。
该研究揭示了中国和美国的育种家在现代育种过程中对小麦表型和基因型重塑的异同,并提供了丰富的材料和遗传资源,将为未来小麦的改良提供重要信息和基因座位资源。
研究工作得到中国科学院战略性先导科技专项、国家自然科学基金创新研究群体项目和山东省自然科学基金委重大基础研究项目的支持。

现代小麦育种对中美两国育成品种表型的重塑

现代小麦育种过程中,中美两国育种靶标的异同
扫一扫在手机打开当前页
© 1996 - 中国科学院 版权所有 京ICP备05002857号-1
京公网安备110402500047号 网站标识码bm48000002
地址:北京市西城区三里河路52号 邮编:100864
电话: 86 10 68597114(总机) 86 10 68597289(总值班室)








