主要职责
中国科学院贯彻落实党中央关于科技创新的方针政策和决策部署,在履行职责过程中坚持党中央对科技工作的集中统一领导。主要职责是:
一、开展使命导向的自然科学领域基础研究,承担国家重大基础研究、应用基础研究、前沿交叉共性技术研究和引领性颠覆性技术研究任务,打造原始创新策源地。 更多+
院况简介
中国科学院是国家科学技术界最高学术机构、国家科学技术思想库,自然科学基础研究与高技术综合研究的国家战略科技力量。
1949年,伴随着新中国的诞生,中国科学院成立。建院70余年来,中国科学院时刻牢记使命,与科学共进,与祖国同行,以国家富强、人民幸福为己任,人才辈出,硕果累累,为我国科技进步、经济社会发展和国家安全作出了不可替代的重要贡献。 更多+
院领导集体
科技奖励
科技期刊
科技专项
科研进展/ 更多
工作动态/ 更多
工作动态/ 更多
中国科学院学部
中国科学院院部
语音播报
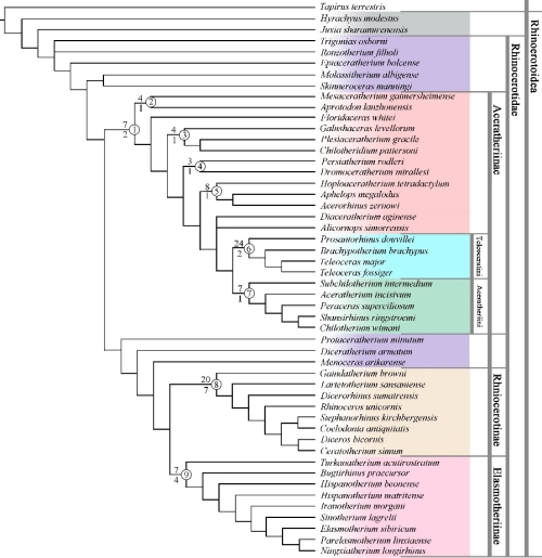
近日,中国科学院古脊椎动物与古人类研究所邓涛研究团队在Frontiers in Ecology and Evolution上在线发表了论文,系统梳理了犀牛诸多特征的演化趋势,厘清了无角犀亚科内部分类群的系统发育关系及其与真犀科其他类群的系统关系,提出了新的观点,为进一步准确而细致的系统分类工作奠定了基础。
犀牛是新生代哺乳动物演化最具有代表性的类群之一,在从始新世到第四纪的漫长历史中曾有100多个属活跃在陆地生态系统的不同生境下。现生的犀牛都有一支或两支角,这是它们自我保护和争斗的重要武器,可以用来抵抗捕食者,或与同种其他个体格斗,甚至与人类战斗。而在地质历史中,许多犀牛是无角的,只是在进步的犀牛中角才比较常见。犀牛角的存在和生长位置与下门齿的强度成反比:角强大的犀牛,下门齿缺失或很弱小,而下门齿强大的犀牛,角缺失或仅有一支很弱的小角。无角犀亚科(Aceratheriinae)归属于犀超科(Rhinocerotoidea)真犀科(Rhinocerotidae),是其中地史分布跨度最大、形态特化程度却最低的类群,见于旧大陆和北美的渐新世到新近纪地层,其系统发育关系和分类框架亟待修订。目前的犀类系统发育分析多基于真犀科其他类群,较少考虑无角犀亚科的形态,缺少针对性数据矩阵和指导性的系统关系意见。
该研究针对真犀科诸多类群的形态特征,在已有的基于形态学数据的矩阵中,对其中33个特征进行了修订,新增加了80个特征。同时,为了分析无角犀亚科与真犀科内其他类群的系统关系,所用分类单元涉及真犀科内主要类群,除了归入无角犀亚科的类群外,还包括板齿犀亚科和真犀亚科,共50个分类单元。在该文的系统发育分析中,研究为了发现更多可能的系统关系解释并检验结果的一致性,对特征的设定考虑了有序和无序两种情况。针对分析产生的最简约树,讨论系统发育关系和特征演化趋势。
该研究重新定义无角犀亚科为:无角犀属Aceratherium、矮脚犀属Teleoceras和巨獠犀属Aprotodon的最近共同祖先,以及其所有后裔。研究在讨论无角犀亚科的演化趋势之后,将其鉴定特征修订为:中等或大型的犀牛,身体有变得宽短的趋势。鼻角的发育存在个体差异。鼻切迹较深,位于P3-M1水平。眶下孔位于鼻切迹下方。下门齿增大,上门齿增大或退化缺失。颊齿特化程度低,上前臼齿保留了发育连续的舌侧齿带,但上臼齿的舌侧齿尖收缩已颇为发达。脚骨的第五掌骨发育。随着身体变得宽短,肢骨变得粗壮,尤以远端脚骨最为明显。
最简约树的结果表明,并不能简单地将无角犀族的概念等同于无角犀亚科。无角犀族和矮脚犀族为无角犀亚科内两个较为特化的类群,前者包括5个属——Subchilotherium、Aceratherium、Peraceras、Chilotherium和Shansirhinus;后者包括3个属——Prosantorhinus、Brachypotherium和Teleoceras。同时,分析结果出现了两个新的分支,可能代表了该亚科内2个新的类群:其一包括2个属(Aprotodon和Mesaceratherium);其二包括3个属(Hoploaceratherium、Acerorhinus和Aphelops)。另有部分分类单元代表了该亚科内的早期分支。
研究工作得到国家自然科学基金和中科院战略性先导科技专项等的支持。

图1.真犀科不同属种下门齿的形态对比

图2.真犀科不同属种前后脚骨形态

图3.重建的真犀科系统发育关系
© 1996 - 中国科学院 版权所有 京ICP备05002857号-1
京公网安备110402500047号 网站标识码bm48000002
地址:北京市西城区三里河路52号 邮编:100864
电话: 86 10 68597114(总机) 86 10 68597289(总值班室)








