主要职责
中国科学院贯彻落实党中央关于科技创新的方针政策和决策部署,在履行职责过程中坚持党中央对科技工作的集中统一领导。主要职责是:
一、开展使命导向的自然科学领域基础研究,承担国家重大基础研究、应用基础研究、前沿交叉共性技术研究和引领性颠覆性技术研究任务,打造原始创新策源地。 更多+
院况简介
中国科学院是国家科学技术界最高学术机构、国家科学技术思想库,自然科学基础研究与高技术综合研究的国家战略科技力量。
1949年,伴随着新中国的诞生,中国科学院成立。建院70余年来,中国科学院时刻牢记使命,与科学共进,与祖国同行,以国家富强、人民幸福为己任,人才辈出,硕果累累,为我国科技进步、经济社会发展和国家安全作出了不可替代的重要贡献。 更多+
院领导集体
科技奖励
科技期刊
科技专项
科研进展/ 更多
工作动态/ 更多
工作动态/ 更多
中国科学院学部
中国科学院院部
语音播报
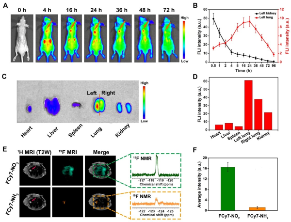
近日,中国科学院精密测量科学与技术创新研究院研究员周欣研究团队设计构建了一种双模态分子探针氟化硝基Cy7,实现了活体肺癌中硝基还原酶的19F 磁共振和近红外荧光精准成像。相关研究成果发表在《德国应用化学》(Angew. Chem. Int. Ed.)上,并被遴选为本期的VIP(Very Important Paper)。
硝基还原酶(NTR)是一种重要的生物标志物,广泛用于评价肿瘤缺氧程度。虽然已经有一些光学成像方法用于硝基还原酶的活体成像,然而组织穿透深度及定量浓度较低等缺点限制其在临床诊断中的广泛应用。19F MRI可直接检测19F原子核信号,且活体成像中无背景信号干扰,信号强度与外源性探针的浓度成正比,有潜力成为传统1H MRI在临床应用中的互补新技术。在该体系中,FCy7-NO2不仅可以作为一种快速响应的近红外荧光增强探针用于监测肺癌中的硝基还原酶,并且利用该分子的19F MRI化学位移敏感特性,可选择性地针对深层次肺癌中的硝基还原酶进行活体成像。
该研究提出的利用19F磁共振/荧光双模态成像技术用于肿瘤中硝基还原酶的精准成像及定量分析方法可为肿瘤标记物的精确诊断提供重要工具。同时,根据硝基还原酶的含量可用于区分正常和缺氧肿瘤组织,定量评估缺氧程度,有望为生物医学领域提供新方法和新技术。
研究工作得到国家科技部、国家自然科学基金委和中科院的支持。
图1.探针可在较宽浓度范围内灵敏地检测活体肺癌中的硝基还原酶的变化。

图2.FCy7-NO2可通过近红外荧光和19F MR化学位移成像识别精准原位肺癌。
© 1996 - 中国科学院 版权所有 京ICP备05002857号-1
京公网安备110402500047号 网站标识码bm48000002
地址:北京市西城区三里河路52号 邮编:100864
电话: 86 10 68597114(总机) 86 10 68597289(总值班室)








