首页 > 科研进展

遗传发育所揭示翻译起始前核糖体的双向扫描过程

2023-01-03 遗传与发育生物学研究所
【字体:

语音播报

  核糖体准确地识别起始密码子并起始翻译是决定生物体内蛋白质稳态的重要机制。前人研究发现真核生物翻译前起始复合物(Preinitiation complex,PIC,包含核糖体小亚基和多种起始因子)通常从最靠近mRNA5′帽的AUG起始翻译。如果在报告基因起始密码子AUGannotated AUGaAUG)的上游插入另一个AUGupstream AUGuAUG),则会降低aAUG处的翻译起始。如果一个AUG没被PIC识别(被称为遗漏扫描,leaky scanning),核糖体则从其下游(靠近3′端)的一个AUG起始翻译,以此类推。根据这些现象,科学家提出了著名的第一AUG法则。目前研究人员普遍认为PIC严格地从5′3′单向扫描起始密码子,即“严格单向扫描模型”。然而,近年来也有研究人员提出“布朗棘轮双向扫描模型”理论,认为PIC沿mRNA运动的过程中同时存在5′–3′3′–5′方向的运动。这两种模型的主要区别是PIC是否存在3′–5′方向的运动。 

  近日,中国科学院遗传与发育生物学研究所研究员钱文峰团队在Genome Biology上发表了题为Distance-dependent inhibition of translation initiation by downstream out-of-frame AUGs is consistent with a Brownian ratchet process of ribosome scanning的论文。该研究发现不对框的下游AUGdownstream AUGdAUG)可以抑制aAUG的翻译,但抑制作用随着aAUGdAUG之间距离的增加而减弱。这一现象挑战了“第一AUG法则”和“严格单向扫描模型”,提示PIC在扫描mRNA寻找AUG密码子的过程中,虽然整体上按照5′–3′方向移动,但在局部上是通过一系列小振幅(几个碱基到十几个碱基)的5′–3′3′–5′振荡扫描实现的。 

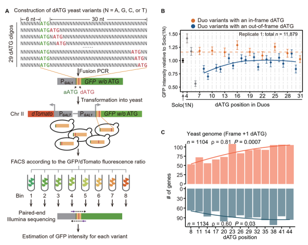
  为了探索PIC扫描运动的方向性,研究团队利用高通量方法构建了双起始密码子报告系统,在绿色荧光蛋白的起始密码子(aAUG)下游30nt范围内的随机位置插入一个dAUG。该研究将该双起始密码子绿色荧光报告系统导入到酵母基因组,获得含有13437个突变体的高通量酵母细胞文库,并通过高通量方法获取每一种突变体序列对应的蛋白质水平。实验结果显示,下游不对框的dAUG会抑制aAUG的翻译起始,并且随着aAUGdAUG之间距离的增加,抑制作用逐渐减弱。这一现象暗示,本来可能可以通过二次扫描识别aAUG的核糖体小亚基被临近的dAUG“截获了,从而影响了aAUG的翻译起始。因此,PIC扫描过程中存在3′–5′方向的运动,aAUG和临近dAUG之间存在翻译起始的竞争,这些现象可以很好地用双向扫描模型来解释。

  根据双向扫描模型,研究团队进一步预测临近的AUG对于翻译起始的竞争应该不仅存在于aAUG和临近dAUG之间,也应该存在于aAUG和临近uAUG之间。即,随着不对框的uAUGaAUG之间距离的缩短,uAUG对翻译的抑制作用将减弱。为了验证这一预测,研究人员构建了含有15586个突变体的酵母uAUG文库,发现结果确实与这一模型预期相符。

  若只考虑PIC5′–3′3′–5′方向上的运动,PIC的扩散模型也能解释目前发现的现象——该模型认为PIC可以通过沿着mRNA进行非ATP依赖的双向运动扩散到起始密码子的位置。为了区分扩散和布朗棘轮运动两种模型,研究人员利用实验获得的大量突变体的GFP表达量数据,根据随机游走模型模拟扫描过程,并使用马尔可夫链蒙特卡罗算法估算出PIC扫描过程的运动参数。计算模拟结果支持了PIC扫描过程符合布朗棘轮模型而不是扩散模型,同时发现mRNA上每个碱基平均会被PIC扫描约10次。PIC单次扫描AUG识别的成功概率约为~23%,通过多次扫描,可以实现总体上超过90%AUG识别成功率。

  如果PIC沿mRNA的运动符合双向扫描模型,临近不对框dATG的存在可能会导致功能蛋白质翻译效率降低,以及细胞毒性肽合成增多,因此可以影响aATG下游序列的进化。研究人员分析了酵母和人类基因组中aATG下游不对框ATG的基因数量的分布,发现不对框dATG的数量随着与aATG的距离缩短而逐渐减少,这意味着在进化历程中存在对临近不对框dATG的清除选择。

  相关研究工作得到国家重点研发计划、国家自然科学基金委、植物基因组国家重点实验室的资助。

 

  (A)高通量构建双起始密码子突变体文库;(B)突变体文库分析揭示不对框的下游ATGdATG)对翻译的抑制;(C)酵母基因组中不对框dATG数量随与aATG距离接近而减少(上图展示“强”翻译起始序列的dATG,下图展示“弱”翻译起始序列的dATG)。 

打印 责任编辑:江澄

扫一扫在手机打开当前页

© 1996 - 中国科学院 版权所有 京ICP备05002857号-1 京公网安备110402500047号 网站标识码bm48000002

地址:北京市西城区三里河路52号 邮编:100864

电话: 86 10 68597114(总机) 86 10 68597289(总值班室)

  • © 1996 - 中国科学院 版权所有 京ICP备05002857号-1 京公网安备110402500047号 网站标识码bm48000002

    地址:北京市西城区三里河路52号 邮编:100864

    电话: 86 10 68597114(总机) 86 10 68597289(总值班室)

  • © 1996 - 中国科学院 版权所有
    京ICP备05002857号-1
    京公网安备110402500047号
    网站标识码bm48000002

    地址:北京市西城区三里河路52号 邮编:100864
    电话:86 10 68597114(总机)
       86 10 68597289(总值班室)