语音播报
近日,中国科学院深圳先进技术研究院合成所研究员严飞团队与南华大学附属第一医院教授陈智毅团队合作,在《自然-通讯》(Nature communications)上,撰写了以Spatiotemporal control of engineered bacteria to express interferon-γ by focused ultrasound for tumor immunotherapy为题的研究论文。科研团队开发出一种基于聚焦超声调控细菌基因表达免疫治疗肿瘤的新方法,设计超声响应性基因表达线路并将其导入肿瘤靶向细菌,获得了具有超声响应性的工程化细菌,借助超声优良的无创、可聚焦、高组织穿透性和声热转化的优势,可在肿瘤部位实现工程化细菌的基因表达调控;利用该系统借助超声控制肿瘤内细菌表达干扰素γ(interferon-γ, IFN-γ),实现了皮下移植乳腺癌及原位移植肝癌的免疫治疗应用,取得了良好效果。该研究发展了一种可在体时空调控基因表达的新方法,可应用于细菌、免疫细胞、干细胞等活体细胞药物的在体基因表达调控,颇具潜在的应用价值。
由于肿瘤细胞的快速生长,许多实体肿瘤的内部常会形成缺血、低氧、免疫抑制的肿瘤微环境,这限制了各种药物分子和免疫效应细胞在肿瘤内的渗透,成为各种恶性实体肿瘤难以根治的重要原因。而实体肿瘤内部的这种低氧微环境也为肿瘤的细菌治疗提供了有利条件,某些厌氧菌和兼性厌氧菌能够靶向迁移到肿瘤核心低氧区,肿瘤内缺血和组织液压形成的免疫抑制微环境为细菌的生存提供保护,使得肿瘤内的细菌能在其中不断繁殖。不仅如此,通过基因工程手段还可对细菌进行改造,以增强其对肿瘤的靶向迁移能力,减少对机体的毒性,提高肿瘤细菌治疗的安全性;细菌是优良的基因表达宿主,可将外源基因插入原核表达质粒后导入细菌或整合进入细菌基因组,从而表达抗肿瘤因子以增强其抗肿瘤效果。为此,近年来基于细菌的靶向给药系统在肿瘤治疗方面的应用受到关注。随着合成生物学技术的发展与引入如启动子工程、智能基因线路等,有望提高细菌治疗肿瘤的智能性和响应性。然而,传统基因表达控制方法难以实现对体内深部肿瘤无创、定点、可控地诱导肿瘤内细菌外源基因的表达,限制了工程化细菌在肿瘤治疗的应用。为此,严飞团队和陈智毅团队基于聚焦超声具有无创、高的组织穿透性以及可在体内聚焦将声能转化为热能的优势,发展出一种能通过超声精准温度调控实现工程化细菌基因表达的新方法,并将该策略应用于肿瘤免疫治疗。
研究利用pR-pL启动子构建了携带mCherry荧光报告基因的温控基因表达线路,将其导入肿瘤靶向细菌MG1655中,制备获得了一种超声响应性工程菌。测试结果表明,携带mCherry基因的工程菌在37℃孵育后未产生任何荧光信号,而在45℃孵育后可以观察到强烈的红色荧光信号,表明热诱导可以解除TcI的抑制启动mCherry基因的表达。将热诱导时间从5 min延长到25 min,可见基因表达的荧光信号强度逐渐增加。研究对超声参数进行优化,结果表明在4.93 MPa声压下,超声3 s 间隔5 s的辐照参数可以将靶区温度维持在45℃。经优化后超声参数进行辐照细菌后,可见细菌表达荧光信号强度随时间逐渐增加。鉴于超声具有高的组织穿透性,研究将装有细菌的EP管插入琼脂仿体,在优化超声参数下通过辐照仿体中的细菌,可观察到荧光信号只出现在接受超声照射的样品位置,由此证明超声可调控深部组织样品中细菌的基因表达(图1)。
研究通过将IFN-γ替换mCherry基因制备获得了携载IFN-γ温控基因表达线路的工程化细菌,测试了该工程化细菌在超声辐照下的IFN-γ 表达及其生物学效应,发现水浴45℃与超声辐照均能诱导工程化细菌表达IFN-γ。研究将经超声诱导后的细菌培养基(含分泌肽的IFN-γ可分泌出细菌)与肿瘤细胞共孵育,发现可明显抑制肿瘤细胞活性。而将经超声诱导后的细菌培养基(含IFN-γ)与巨噬细胞共孵育,结果显示M1型巨噬细胞占比明显增加,表明超声诱导工程化细菌表达产生的IFN-γ具有肿瘤杀伤活性并能诱导M1型巨噬细胞极化(图2)。
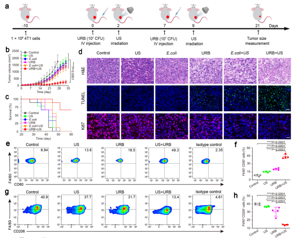
科研团队将该方法应用到乳腺癌荷瘤小鼠的免疫治疗,通过尾静脉注射工程化菌,待工程化细菌迁移到肿瘤区域后,采用超声辐照诱导细菌表达IFN-γ,监测肿瘤生长情况与小鼠生存时间,结果显示超声诱导工程化细菌表达IFN-γ能显著抑制小鼠乳腺癌的生长,并延长荷瘤小鼠的生存时间。同时,研究发现肿瘤中的M1型肿瘤相关巨噬细胞占比明显升高,而M2型肿瘤相关巨噬细胞占比降低,说明通过超声诱导肿瘤内细菌表达IFN-γ能显著激活肿瘤微环境中的巨噬细胞、改善免疫微环境。
为了进一步探讨超声调控细菌表达IFN-γ能否抑制远处肿瘤的生长,研究建立了乳腺癌小鼠双侧皮下瘤移植模型,通过超声辐照其中一侧的肿瘤,观察辐照侧和未辐照侧远端肿瘤的生长和转移。结果发现,通过尾静脉注射超声响应性细菌并在48小时接受超声辐照后,抑制了被超声辐照肿瘤的生长,并抑制了未超声辐照的远端肿瘤的生长,提高了荷瘤小鼠的存活率。研究解剖荷瘤小鼠观察到超声调控细菌表达IFN-γ的荷瘤小鼠肺部肿瘤转移结节减少,进一步机制研究发现超声调控细菌表达IFN-γ能够明显提高脾脏M1型巨噬细胞、CD4+T细胞、CD8+T细胞与记忆T细胞的占比,表明超声调控细菌表达IFN-γ能有效激活小鼠的系统性免疫(图4)。
为探索超声调控细菌表达IFN-γ能否用于深部肿瘤治疗,研究建立了小鼠原位移植肝肿瘤模型。在小鼠肝脏内接种H22-Luc细胞4天后,静脉注射超声响应性细菌,两天后采用超声辐照肿瘤,借助小动物活体成像观察原位肝肿瘤的生长情况,结果显示超声调控细菌表达IFN-γ可有效抑制原位肝肿瘤的生长,并提高荷瘤小鼠的存活率(图5)。
研究工作得到国家重点研发计划、国家自然科学基金面上项目、深圳市科技创新委员会、深圳合成生物学创新研究院等的支持。

图1.超声响应性工程化细菌的制备与声控基因表达验证

图2.超声诱导细菌表达IFN-γ的肿瘤细胞杀伤活性及其诱导M1型巨噬细胞极化

图3.超声调控细菌表达IFN-γ抑制肿瘤的生长

图4.超声调控细菌表达IFN-γ抑制远端肿瘤的生长与转移

图5.超声调控细菌表达IFN-γ抑制原位肝癌的生长
© 1996 - 中国科学院 版权所有 京ICP备05002857号-1
京公网安备110402500047号 网站标识码bm48000002
地址:北京市西城区三里河路52号 邮编:100864
电话: 86 10 68597114(总机) 86 10 68597289(总值班室)