语音播报
焦虑症是最常见的精神疾病,折磨着全球2.73亿人。焦虑症的症状非常复杂并具有异质性,人们对其病因知之甚少。此外,大量的焦虑症患者也同样会出现抑郁症状,这使得焦虑症神经功能障碍的研究变得更为复杂。
研究表明,健康心理功能的维持与VTA DA神经环路的活动密切相关。该环路神经元会对与奖赏和厌恶刺激相关的行为进行编码,并支持适应性行为。在此过程中,VTA DA神经元利用投射到与情绪相关的大脑区域的环路,包括投射到杏仁核(AMG)、伏隔核(NAc)和内侧前额叶皮层(mPFC)等区域。然而,VTA亚环路在焦虑症中的功能尚未在单独焦虑或焦虑/抑郁合并症的背景下被解析。除了NAc和PFC区域,VTA DA神经元也会投射到杏仁核亚核,其中就包括与情绪和焦虑相关的关键脑结构BLA。虽然已知多巴胺在调节BLA活动中发挥重要作用,但VTA-BLA DA神经元在调节焦虑行为中的作用尚不清晰。
此外,慢性社交挫败应激(CSDS)模型在小鼠中可以诱导异质性个体行为表型。在该模型中,虽然所有小鼠都经历同等CSDS社交压力,但只有一部分易感小鼠表现出社交回避、快感缺乏、昼夜节律紊乱和奖赏学习异常等抑郁相关行为;剩余的小鼠,称为韧性小鼠,没有上述行为。有趣的是,易感和韧性小鼠都显示出焦虑样表型,表明抑郁和焦虑相关行为可能由不同的神经环路调控。
为了探索单独焦虑和焦虑/抑郁共病条件下焦虑表型背后的神经机制,研究团队利用CSDS诱导小鼠异质表型,即焦虑和抑郁合并表型的AD小鼠和仅显示焦虑样表型的A小鼠,与对照组及A小鼠相比,AD小鼠表现出抑郁样行为,即社交互动降低。另一方面,AD和A小鼠均表现出焦虑样行为,即在高架十字迷宫(EPM)开臂及矿场中心的时间减少。相关性分析显示,社交互动行为与EPM开臂及矿场中心的时间没有相关性,表明抑郁样行为与焦虑样行为缺乏相加效应(图1)。这些结果表明,小鼠经历CSDS后发生的抑郁样和焦虑样行为可能由不同的神经机制控制。
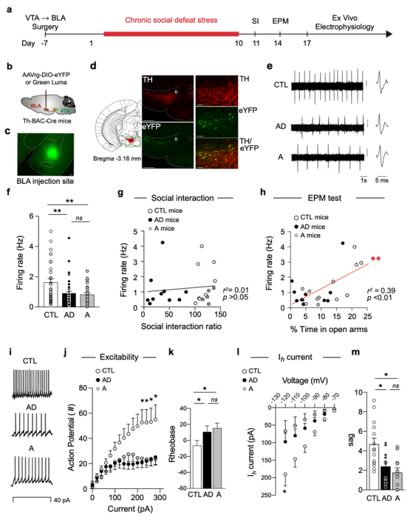
为了寻找焦虑样行为的神经机制,团队聚焦在焦虑相关的脑核团AMG,逆行标记了VTA-BLA DA神经元并检测了它们的基础放电频率,发现与对照组相比,AD和A小鼠的基础发放频率均显著降低(图2)。与对照组比较,AD和A组的VTA-BLA DA神经元的兴奋性也降低,并伴有兴奋性的超极化激活阳离子电流Ih显著变小。进一步相关性分析揭示VTA-BLA DA神经元活动与社交互动行为无关,但与EPM开臂时间呈显著相关。这些生理学和行为学数据支持了VTA-BLA DA神经元可能选择性地介导CSDS诱导的焦虑样行为的猜想。
为了检验VTA-BLA DA神经元活动与焦虑相关行为之间是否存在因果关系,该团队利用光遗传学技术双向调控这些神经元并测定它们对行为的影响(抑制性NpHR或兴奋性ChR2双向光遗传学操控)。研究发现,给予NpHR小鼠黄光刺激,选择性地抑制VTA-BLA神经元活动,模拟VTA-BLA DA神经元基础放电频率降低50%左右,可以诱导焦虑样表型(图3)。相反,若给予ChR2小鼠蓝光刺激,增加 VTA-BLA DA神经元的放电,与对照小鼠相比,CSDS处理后的ChR2小鼠在开臂上花费的时间增加,在矿场中心停留的时间也增加,但ChR2蓝光刺激并不能改变小鼠的社交回避行为。这些光遗传学研究结果表明VTA-BLA DA神经元选择性地控制焦虑样行为而不控制抑郁相关行为。
该研究为中脑多巴胺系统情感障碍脑图谱的建立提供了重要信息。研究工作获得科技创新2030-情感障碍类疾病分子网络与神经环路机制项目的支持。

图1 CSDS诱导的焦虑相关行为与抑郁相关的社交回避行为没有相关性

图2 焦虑样行为与VTA-BLA DA神经元的活动显著相关

图3 VTA-BLA神经元活动控制焦虑样行为
© 1996 - 中国科学院 版权所有 京ICP备05002857号-1
京公网安备110402500047号 网站标识码bm48000002
地址:北京市西城区三里河路52号 邮编:100864
电话: 86 10 68597114(总机) 86 10 68597289(总值班室)