主要职责
中国科学院贯彻落实党中央关于科技创新的方针政策和决策部署,在履行职责过程中坚持党中央对科技工作的集中统一领导。主要职责是:
一、开展使命导向的自然科学领域基础研究,承担国家重大基础研究、应用基础研究、前沿交叉共性技术研究和引领性颠覆性技术研究任务,打造原始创新策源地。 更多+
院况简介
中国科学院是国家科学技术界最高学术机构、国家科学技术思想库,自然科学基础研究与高技术综合研究的国家战略科技力量。
1949年,伴随着新中国的诞生,中国科学院成立。建院70余年来,中国科学院时刻牢记使命,与科学共进,与祖国同行,以国家富强、人民幸福为己任,人才辈出,硕果累累,为我国科技进步、经济社会发展和国家安全作出了不可替代的重要贡献。 更多+
院领导集体
科技奖励
科技期刊
科技专项
科研进展/ 更多
工作动态/ 更多
工作动态/ 更多
中国科学院学部
中国科学院院部
语音播报
黄精属(Polygonatum)隶属于天门冬科(Asparagaceae)黄精族(Polygonateae),包含64个物种,其中,黄精、多花黄精、滇黄精等根茎不含淀粉,富含非淀粉多糖、低聚糖、皂苷、黄酮等营养和功效成分,具有重要药用价值。但目前黄精人工栽培种质混乱,分类系统不完善,黄精属的起源和演化过程仍不清楚。
近日,中国科学院武汉植物园研究员邱英雄团队与浙江大学、浙江农林大学科研人员在Molecular Phylogenetics and Evolution上,发表了题为Out of the Himalaya-Hengduan Mountains: Phylogenomics, biogeography and diversification of Polygonatum Mill. (Asparagaceae) in the Northern Hemisphere的研究论文。研究利用叶绿体基因组数据构建了黄精属可靠的系统发育框架,重建了其生物地理历史,揭示了地质构造变化、环境因素、生物地理历史在物种分化和性状演化中的作用。研究促进了对北半球间断分布植物多样性形成的理解,为规范黄精属种质资源和研发种质鉴定技术提供了支撑。
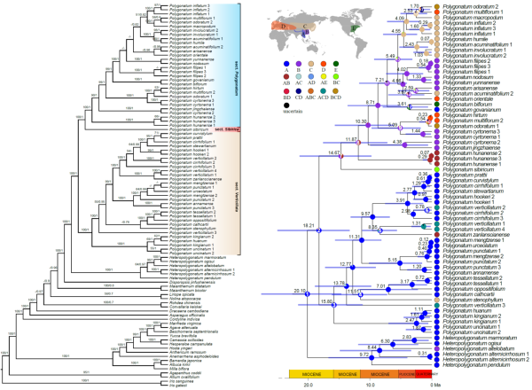
研究发现:(1)黄精属为单系类群,属内分为2个支系,分别对应轮叶组、互叶组和黄精组(图1左);(2)黄精属在约2000万年前起源于横断山-喜马拉雅地区,中新世中期青藏高原隆升、全球气候变冷/干旱以及东亚冬季风增强驱动该属发生多样化。随后东亚夏季风增强以及全球气候变暖促进了该属向其他地区扩散(图1右);(3)轮生叶序、乳白色花和短花被筒是黄精属的祖先性状。花被颜色的进化反映了物种对不同地区传粉者的适应。而横断山-喜马拉雅地区多样化的传粉者介导的选择可能促进了该地区特有种的形成;(4)黄精属内的核型变化、染色体数目非整倍化减少和多倍化过程促进了黄精属物种分化和适应性进化(图2)。
研究工作得到国家自然科学基金、浙江省农业新品种培育重大科技项目和浙江农林大学国家重点实验室开放基金项目的资助。

图1.基于78个叶绿体蛋白质编码基因构建的黄精属的系统发育树(左)、分化时间及祖先分布区重建(右)

图2.祖先性状重建(a)叶序、(b)花被管长度、(c)花被颜色、(d)基本染色体数目
扫一扫在手机打开当前页
© 1996 - 中国科学院 版权所有 京ICP备05002857号-1
京公网安备110402500047号 网站标识码bm48000002
地址:北京市西城区三里河路52号 邮编:100864
电话: 86 10 68597114(总机) 86 10 68597289(总值班室)








