研究揭示仿生脂蛋白系统重塑肿瘤物理屏障增强T细胞浸润
2022-02-08
上海药物研究所
【字体:大 中 小】
语音播报
基于免疫检查点抑制剂(ICIs)的免疫治疗正在成为一种革命性的肿瘤治疗方案,仅适用于一小部分癌症患者。ICIs的临床反应主要依赖于肿瘤组织中浸润的效应T淋巴细胞(CTL)识别并杀死肿瘤细胞。然而,肿瘤组织中CTL浸润较为有限,且复杂的瘤内物理屏障严重阻碍CTL的浸润,削弱了ICIs的治疗效果。因此,如何重塑肿瘤内物理屏障以增强CTL的浸润成为提高ICIs介导的免疫治疗迫切需要解决的难题。
1月29日,中国科学院上海药物所研究员张志文、李亚平,以及沈阳药科大学教授王思玲团队合作完成的最新研究成果,以Bioinspired lipoproteins of furoxans-oxaliplatin remodels physical barriers in tumor to potentiate T-cell infiltration为题,在线发表在《先进材料》(Advanced Materials)上。该研究提出并证实利用仿生脂蛋白系统高效递送一氧化氮(NO)供体-奥沙利铂前药,通过重塑肿瘤物理屏障促进CTL瘤内浸润、增强ICIs免疫治疗的新策略。
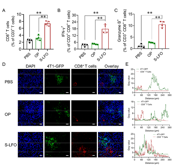
对乳腺癌及结肠癌的临床样本检测发现,肿瘤部位广泛存在各种细胞外基质组分但CD8+ T浸润严重缺乏。基于此,科研团队设计合成了一种细胞内还原响应的NO供体-奥沙利铂前药(FO),构建高效靶向瘤内各种基质细胞的仿生脂蛋白系统(S-LFO)。研究显示,S-LFO能够在肿瘤部位高效蓄积、渗透进入肿瘤深部区域,并可到达瘤内肿瘤相关成纤维细胞(CAFs)、肿瘤相关巨噬细胞(TAMs)和血管内皮细胞(ECs)等基质细胞。S-LFO处理后能够显著促进肿瘤血管正常化、灌注能力和血管密度,降低TAMs和CAFs的比例,清除Collagen、Fibronectin和chondroitin sulfate等主要细胞外基质成分,为促进CTL的瘤内浸润铺平了道路。进一步研究发现,S-LFO能够显著增加肿瘤部位CD3+CD8+ T细胞以及表达IFN-γ、Granzyme B亚型的比例,与对照组相比分别提高2.96、5.02和8.65倍,并显著促进CD8+ T细胞向瘤内4T1-GFP癌细胞区域的浸润和扩散能力,进而在胰腺癌PANC02、乳腺癌4T1和结直肠癌CT26等肿瘤模型中,与aPD-L1合用显著增强了抑制肿瘤生长和延长存活期的疗效。该策略为重塑肿瘤基质屏障提高CTL浸润增强ICIs的免疫治疗效果提供了新方法。
研究工作得到国家自然科学基金、山东省自然科学基金和复旦-SIMM联合研究基金等的资助。
图1.S-LFO重塑肿瘤基质屏障促进T细胞浸润
图2.S-LFO促进CTLs瘤内浸润
基于免疫检查点抑制剂(ICIs)的免疫治疗正在成为一种革命性的肿瘤治疗方案,仅适用于一小部分癌症患者。ICIs的临床反应主要依赖于肿瘤组织中浸润的效应T淋巴细胞(CTL)识别并杀死肿瘤细胞。然而,肿瘤组织中CTL浸润较为有限,且复杂的瘤内物理屏障严重阻碍CTL的浸润,削弱了ICIs的治疗效果。因此,如何重塑肿瘤内物理屏障以增强CTL的浸润成为提高ICIs介导的免疫治疗迫切需要解决的难题。
1月29日,中国科学院上海药物所研究员张志文、李亚平,以及沈阳药科大学教授王思玲团队合作完成的最新研究成果,以Bioinspired lipoproteins of furoxans-oxaliplatin remodels physical barriers in tumor to potentiate T-cell infiltration为题,在线发表在《先进材料》(Advanced Materials)上。该研究提出并证实利用仿生脂蛋白系统高效递送一氧化氮(NO)供体-奥沙利铂前药,通过重塑肿瘤物理屏障促进CTL瘤内浸润、增强ICIs免疫治疗的新策略。
对乳腺癌及结肠癌的临床样本检测发现,肿瘤部位广泛存在各种细胞外基质组分但CD8+ T浸润严重缺乏。基于此,科研团队设计合成了一种细胞内还原响应的NO供体-奥沙利铂前药(FO),构建高效靶向瘤内各种基质细胞的仿生脂蛋白系统(S-LFO)。研究显示,S-LFO能够在肿瘤部位高效蓄积、渗透进入肿瘤深部区域,并可到达瘤内肿瘤相关成纤维细胞(CAFs)、肿瘤相关巨噬细胞(TAMs)和血管内皮细胞(ECs)等基质细胞。S-LFO处理后能够显著促进肿瘤血管正常化、灌注能力和血管密度,降低TAMs和CAFs的比例,清除Collagen、Fibronectin和chondroitin sulfate等主要细胞外基质成分,为促进CTL的瘤内浸润铺平了道路。进一步研究发现,S-LFO能够显著增加肿瘤部位CD3+CD8+ T细胞以及表达IFN-γ、Granzyme B亚型的比例,与对照组相比分别提高2.96、5.02和8.65倍,并显著促进CD8+ T细胞向瘤内4T1-GFP癌细胞区域的浸润和扩散能力,进而在胰腺癌PANC02、乳腺癌4T1和结直肠癌CT26等肿瘤模型中,与aPD-L1合用显著增强了抑制肿瘤生长和延长存活期的疗效。该策略为重塑肿瘤基质屏障提高CTL浸润增强ICIs的免疫治疗效果提供了新方法。
研究工作得到国家自然科学基金、山东省自然科学基金和复旦-SIMM联合研究基金等的资助。
论文链接
图1.S-LFO重塑肿瘤基质屏障促进T细胞浸润
图2.S-LFO促进CTLs瘤内浸润
打印
责任编辑:侯茜