语音播报
角是反刍动物最具标志性的结构之一,也是其鉴定分类最重要的特征之一。早期的反刍动物通常无角,而后牛科、长颈鹿科、鹿科和叉角羚科逐步出现角。新的基因组学研究证明,这些反刍动物头上的角,或源自相同的细胞基础;不同科之间角的组织学和生理学的差异显著,且化石类型繁多,因此角是一次还是多次起源尚不清晰,而发现新的材料且梳理不同类群有角反刍类的系统关系是解决上述问题的关键。
近日,一支以中国科学院古脊椎动物与古人类研究所研究员邓涛、李强,与南京大学博士李刈昆博士等组成的中外合作团队,在《林奈动物学报》上在线发表了题为The early evolution of cranial appendages in Bovoidea revealed by new species of Amphimoschus (Mammalia: Ruminantia) from China的论文。该研究报道了青藏高原北缘、甘肃省塔奔布鲁克盆地西水沟地点反刍动物化石的最新成果。此次报道的材料包括一件部分保存的头骨,一件较为完整的下颌和两件部分保存的上颌。科研人员依据颊齿的形态学特征,如具有发育的下外附尖/下内尖,下原尖后外嵴(古鹿褶)缺失,下m3第三叶呈现双新月形、具有发育的下内小尖等,将其归为半麝属(Amphimoschus);而依据该属首次出现的头骨附属物,包括眶上隆起、眶前隆起和加厚的额骨等,将其建立为新种西水半麝(Amphimoschus xishuiensis)。
半麝(Amphimoschus)是一类较为神秘的反刍动物,2021年前,关于半麝的化石记录仅可追索到零散的牙齿,或是停留在动物群名录上;2021年1月,关于欧洲半麝化石的系统研究发表,证实半麝化石广泛分布于早中新世晚期至中中新世的西欧和中欧。目前,中国的半麝化石仅报道于甘肃塔奔布鲁克盆地和江苏泗洪下草湾。1999年、2014年和2015年,研究人员陆续在塔奔布鲁克盆地采集到半麝的材料,包括上下颌与具有角状附属物的头骨。该研究是半麝化石在中国首次阐释。
由于较长时间缺少完整的材料与系统的研究,半麝(Amphimoschus)的系统位置存在争议:被认为或归于鹿总科的Hoplitomerycidae,或近于叉角羚科,或近于牛科,又或位于麝科之内。此次研究整合了目前已发表的涉及的早期反刍类的形态特征矩阵,采用反刍类最新基因组学的拓扑结构约束,运用最大简约法进行系统发育分析,识别出半麝位于牛总科(牛科和麝科构成)的基干位置。实际上,半麝与牛总科成员相似的形态学特征包括:缺少泪窝,下颊齿具有发达的、与下次尖后嵴愈合的下内尖后嵴,发达的下原尖后嵴以及对齐的舌侧主尖等。
研究展示了半麝头骨上发育的附属结构,西水半麝(Amphimoschus xishuiensis)保留有眶上隆起、眶前隆起和加厚的额骨。其中,眶上隆起位于眼眶正上方,或与反刍动物的角联系紧密。眶前隆起出现在头骨的左右两侧,这样的结构还见于早期的恐角兽类和原角兽类,被认为是采取头部侧向攻击的证据;而额骨的加厚可能是源于头部撞击过程中额骨的适应支撑。研究人员据此推测,西水半麝头骨附属物的功能极有可能与牛角在领地性行为中的作用类似。
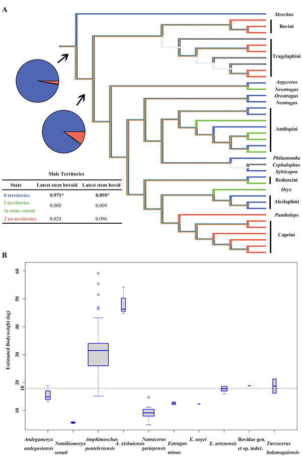
为了推断早期反刍动物的领地性行为,科研人员收集了现生牛科和麝科动物的行为学特征,包括一直生活于领地之中、在发情期或特别的情形下展示出暂时的领地性和无领地性等。研究依据最大似然法对现生反刍类基因组推断出的系统发育关系进行祖先特征重建,得出最晚基干类群的牛科和牛总科成员统计学上显著地展示出具有领地性,一直生活于领地之中。
关于反刍动物角的起源有两个假说,争夺配偶武器假说与前肠发酵动物的代谢反馈假说。C. Janis于1982年、1990年提出争夺配偶武器假说,是指体型较大的反刍动物为适应开阔环境,演化出角,作为争夺配偶的武器;J. Morales等于1993年提出前肠发酵动物的代谢反馈假说,是指利用前肠发酵的反刍动物为应对季节性变化的增强而演化出角,来平衡季节性所带来的体重与骨骼重量比例的波动。研究考虑到反刍动物的角都均限制于额顶部区域,且早期的牛科和牛总科成员都展示出领地性,认为武器假说或更适于解释牛总科成员角的起源和演化,而原有的争夺配偶武器假说可能存在问题:体重大于18 kg并不是反刍动物具有角的必要条件,如牛科中的Namacerus和Eotragus的一些代表具有角、而体重均低于18 kg;除争夺配偶外,角的早期演化可能还与争夺食物资源等密切相关。鹿科真正的角和叉角羚科的角的出现时间,晚于牛科、长颈鹿科和古鹿科的角,前后正好间隔了中中新世气候适宜期,如果说气候环境的变化拖后了鹿科和叉角羚科的角的出现,那么可能的途径是通过丰富植物资源而间接降低了角的作用;早期牛科、鹿科动物都是兼性植食者,即接触到什么植物就吃什么食物,如果出现了迁徙与扩散,势必造成区域内植物资源分配的不均衡,具有领地性的反刍动物会与外来者发生争夺与冲突。在角出现之前,反刍动物争斗的方式可能依赖体重的优势;而角的出现,骨质、坚硬、即使破损也不致命,使体型相当的牛总科成员有了相对更灵活、代价更小的争斗方式。角的出现或为体型接近的牛总科成员的多样性增加提供了机遇与可能。
研究工作得到中科院战略性先导科技专项(A类)和(B类)、国家自然科学基金青年基金、第二次青藏高原综合科学考察研究和现代古生物学和地层学国家重点实验室(中科院南京地质古生物研究所)开放课题等的支持。

图1.西水半麝(Amphimoschus xishuiensis)的化石地点

图2.西水半麝(Amphimoschus xishuiensis)的头骨

图3.西水半麝(Amphimoschus xishuiensis)的颊齿

图4.西水半麝(Amphimoschus xishuiensis)的系统位置

图5.早期牛科、牛总科成员的领地性行为及体重预估
© 1996 - 中国科学院 版权所有 京ICP备05002857号-1
京公网安备110402500047号 网站标识码bm48000002
地址:北京市西城区三里河路52号 邮编:100864
电话: 86 10 68597114(总机) 86 10 68597289(总值班室)