主要职责
中国科学院贯彻落实党中央关于科技创新的方针政策和决策部署,在履行职责过程中坚持党中央对科技工作的集中统一领导。主要职责是:
一、开展使命导向的自然科学领域基础研究,承担国家重大基础研究、应用基础研究、前沿交叉共性技术研究和引领性颠覆性技术研究任务,打造原始创新策源地。 更多+
院况简介
中国科学院是国家科学技术界最高学术机构、国家科学技术思想库,自然科学基础研究与高技术综合研究的国家战略科技力量。
1949年,伴随着新中国的诞生,中国科学院成立。建院70余年来,中国科学院时刻牢记使命,与科学共进,与祖国同行,以国家富强、人民幸福为己任,人才辈出,硕果累累,为我国科技进步、经济社会发展和国家安全作出了不可替代的重要贡献。 更多+
院领导集体
科技奖励
科技期刊
科技专项
科研进展/ 更多
工作动态/ 更多
工作动态/ 更多
中国科学院学部
中国科学院院部
语音播报
烷烃直接脱氢制烯烃在化工生产中发挥着重要作用,但在低温下实现C-H键的高效活化是催化领域的挑战性课题。苯乙烯作为重要的化工单体,广泛应用于各种工程塑料、橡胶、树脂的合成中。目前,工业上主要是利用铁基催化剂催化乙苯直接脱氢制得苯乙烯。该反应为吸热反应,在反应过程中需使用大量高温蒸汽和600°C 以上的反应温度,是一个高能耗和高水耗的反应过程。尽管已报道的纳米碳材料可作为乙苯脱氢的催化剂,但反应温度依旧高达550°C。因此,开发具有优异低温活性的乙苯直接脱氢催化剂具有重要的工业应用价值。
近日,中国科学院金属研究所沈阳材料科学国家研究中心研究员刘洪阳、副研究员刁江勇和博士研究生王琳琳等与北京大学教授马丁、香港科技大学教授王宁、中科院上海应用物理研究所研究员姜政以及中科院山西煤炭化学研究所研究员温晓东等团队合作,通过调控金属Pd与富缺陷石墨烯载体之间的相互作用,在纳米金刚石/石墨烯碳载体上构建出亚纳米尺度全暴露Pd3金属团簇催化剂,该催化剂实现了低温下(350°C)高效催化乙苯直接脱氢制苯乙烯。相关研究成果发表在《美国化学会催化》(ACS Catalysis)上。
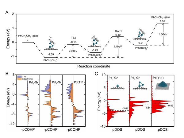
在前期研究基础上,研究人员在纳米金刚石-石墨烯杂化载体上构造了亚纳米尺度完全暴露Pd金属团簇,经球差电镜和X射线吸收精细结构(图1)分析表明,Pd金属团簇由平均三个Pd原子组成(Pd3/ND@G),并通过Pd-C键锚定在富缺陷石墨烯表面。与Pd单原子和Pd纳米颗粒催化剂相比,完全暴露且原子级分散的Pd3金属团簇催化剂在乙苯低温脱氢制苯乙烯反应中具有最高的乙苯转化率(328 mmol gPd-1h-1)和苯乙烯选择性(>99%),并且在350°C无氧反应条件下表现出优异的稳定性(图2)。密度泛函理论(DFT)计算结果表明(图3),Pd3金属团簇中相邻金属Pd原子之间的协同作用确保了乙苯分子中乙基上C-H键的高效活化和苯乙烯的快速脱附,是Pd3/ND@G催化剂催化性能优于Pd单原子和Pd纳米颗粒催化剂的关键。该工作实现了对亚纳米尺度Pd金属团簇结构的精准控制,为新型烷烃脱氢工业催化剂的设计提供了新途径。
研究工作得到国家重点研发计划纳米专项青年科学家项目、国家自然科学基金委员会、辽宁省“兴辽英才计划”、中科院创新研究院合作基金、沈阳材料科学国家研究中心青年人才项目等的支持,并获得上海同步辐射光源的支持。

图1.(A)X射线吸收近边结构谱图;(B)傅里叶变换后R空间径向结构函数;(C、D)Pd1/ND@G和Pd3/ND@G的EXAFS振荡小波变换;(E)Pd3金属团簇的最优结构模型图(左:侧视图,右:俯视图)

图2.催化剂乙苯直接脱氢活性测试
图3.Pd催化剂上乙苯直接脱氢反应能量变化曲线及投影晶体轨道哈密顿布居(pCOHP)和投影态密度(pDOS)结果分析
图4.亚纳米尺度下金属Pd活性中心结构与烷烃脱氢活性的构效关系
© 1996 - 中国科学院 版权所有 京ICP备05002857号-1
京公网安备110402500047号 网站标识码bm48000002
地址:北京市西城区三里河路52号 邮编:100864
电话: 86 10 68597114(总机) 86 10 68597289(总值班室)








