主要职责
中国科学院贯彻落实党中央关于科技创新的方针政策和决策部署,在履行职责过程中坚持党中央对科技工作的集中统一领导。主要职责是:
一、开展使命导向的自然科学领域基础研究,承担国家重大基础研究、应用基础研究、前沿交叉共性技术研究和引领性颠覆性技术研究任务,打造原始创新策源地。 更多+
院况简介
中国科学院是国家科学技术界最高学术机构、国家科学技术思想库,自然科学基础研究与高技术综合研究的国家战略科技力量。
1949年,伴随着新中国的诞生,中国科学院成立。建院70余年来,中国科学院时刻牢记使命,与科学共进,与祖国同行,以国家富强、人民幸福为己任,人才辈出,硕果累累,为我国科技进步、经济社会发展和国家安全作出了不可替代的重要贡献。 更多+
院领导集体
科技奖励
科技期刊
科技专项
科研进展/ 更多
工作动态/ 更多
工作动态/ 更多
中国科学院学部
中国科学院院部
语音播报
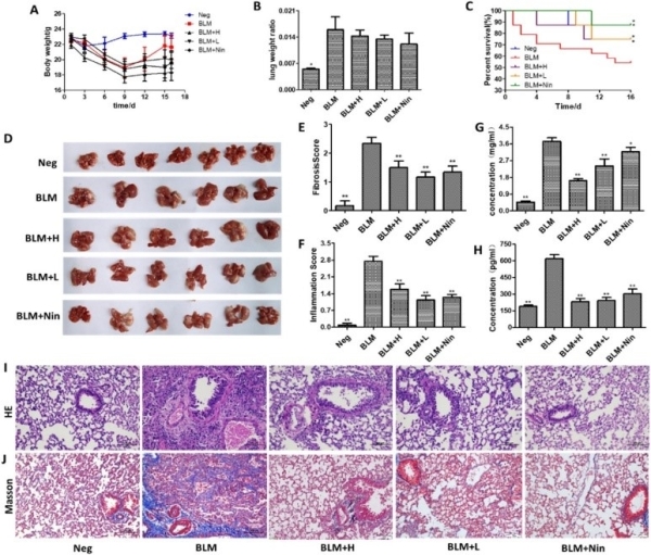
日前,国际学术期刊Carbohydrate Polymers报道了中国科学院海洋研究所张全斌课题组关于低分子量褐藻多糖硫酸酯通过降低机体炎症反应、抑制细胞上皮至间叶的转移,从而抑制肺纤维化的发生和发展的研究成果。该研究为进一步开发海洋药物用于慢性病防治提供了科学依据。
张全斌课题组多年来致力于褐藻多糖硫酸酯的制备及功能研究,通过系统的体外结合体内模型的筛选,团队发现分子量为8100Da、组成均一的低分子量褐藻多糖硫酸酯组分LMWF具有显著的抗肺纤维化作用。LMWF灌胃给药处理后,肺纤维化小鼠模型和TGF-β1处理的细胞模型中TGF-β、COL2A1、β-catenin和Smads蛋白表达显著降低,PI3K和Akt的磷酸化被抑制。同时,研究发现LMWF对博来霉素刺激的小鼠肺部的炎症因子的表达有显著抑制作用。这些结果表明,LMWF可能通过减轻炎症反应和抑制EMT进展保护肺功能,减轻肺功能障碍和肺纤维化。
该研究结果有望为肺纤维化的治疗提供新前景,并表明特定结构的低分子量褐藻多糖硫酸酯可能有助于患者肺纤维化的预防和治疗。
上述研究得到国家重点研发计划和青岛海洋科学与技术试点国家实验室相关课题共同资助。

LMWF抑制博莱霉素(BLM)诱导的小鼠肺纤维化

LMWF抑制肺纤维化进程的分子机制解析
扫一扫在手机打开当前页
© 1996 - 中国科学院 版权所有 京ICP备05002857号-1
京公网安备110402500047号 网站标识码bm48000002
地址:北京市西城区三里河路52号 邮编:100864
电话: 86 10 68597114(总机) 86 10 68597289(总值班室)








