主要职责
中国科学院贯彻落实党中央关于科技创新的方针政策和决策部署,在履行职责过程中坚持党中央对科技工作的集中统一领导。主要职责是:
一、开展使命导向的自然科学领域基础研究,承担国家重大基础研究、应用基础研究、前沿交叉共性技术研究和引领性颠覆性技术研究任务,打造原始创新策源地。 更多+
院况简介
中国科学院是国家科学技术界最高学术机构、国家科学技术思想库,自然科学基础研究与高技术综合研究的国家战略科技力量。
1949年,伴随着新中国的诞生,中国科学院成立。建院70余年来,中国科学院时刻牢记使命,与科学共进,与祖国同行,以国家富强、人民幸福为己任,人才辈出,硕果累累,为我国科技进步、经济社会发展和国家安全作出了不可替代的重要贡献。 更多+
院领导集体
科技奖励
科技期刊
科技专项
科研进展/ 更多
工作动态/ 更多
工作动态/ 更多
中国科学院学部
中国科学院院部
语音播报
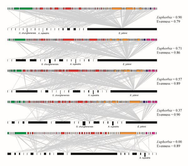
草原是地球上分布最广的植被类型之一,对人类生产和生活具有重要意义。放牧是人类对自然生态系统的重要影响因素之一,过度放牧会直接影响群落中的植物组成,导致一些适口植物多度降低或消失,而另外一些本土非适口植物则增加或扩张,成为本土入侵物种(native invasive species)。通常,本土入侵植物个体较大,对光、水和土壤养分具有更强的竞争力,对群落中伴生植物产生不利影响;本土入侵植物通过改变群落物种组成,影响传粉者、植食者、种子传播者和土壤微生物等不同营养级,最终导致整个生态系统发生变化。中国西南山地的高山、亚高山地区是生物多样性高度富集和物种辐射演化的重要区域,也是云南省草甸、沼泽化草甸面积分布较集中的区域。过度放牧和由此导致的非适口植物泛滥不但影响农业、畜牧业的发展,而且也会对局域生态系统稳定产生不利影响。滇西北地区过度放牧的高山草甸、本土入侵植物大狼毒Euphorbia jolkinii 等泛滥是草甸退化的重要标志。目前,在群落水平上探讨本土入侵植物对其伴生物种、以及其他营养级的影响研究较少。
中国科学院昆明植物研究所研究员王红团队与英国布里斯托大学教授Jane Memmott团队合作,选择香格里拉12个大狼毒泛滥草甸样地,利用生态网络的理论和多学科交叉研究方法,在多个年季间开展了传粉网络研究及伴生植物繁殖适合度评估。研究发现,大狼毒对其伴生植物的开花多度、访花昆虫多样性和繁殖适合度均有负面影响;大狼毒多度的增加使传粉网络中物种互作的均匀度降低,这种物种互作强度的异质性打破了传粉网络原有的平衡,群落应对干扰的能力显著降低。该研究首次解析了该地区退化草甸生态系统中植物-传粉昆虫的互作关系和传粉功能;对帮助退化草甸生态系统加速复原的过程和维持物种多样性、群落结构和生态系统功能具有重要的理论意义和应用价值。
近日,相关研究成果以The impact of a native dominant plant, Euphorbia jolkinii, on plant-flower visitor networks and pollen deposition on stigmas of co-flowering species in sub-alpine meadows of Shangri-La, SW China为题,发表在Journal of Ecology上。昆明植物所博士赵延会为论文第一作者,王红为论文通讯作者。研究工作得到中科院战略性先导科技专项、国家自然科学基金-云南省联合基金重点项目和国家自然科学基金青年基金等的资助。

图1.滇西北大狼毒泛滥高山、亚高山草甸研究样地

图2.大狼毒相对多度草甸中的传粉网络比较

图3.大狼毒对代表性伴生物种繁殖成功和传粉网络物种互作均匀度的影响
© 1996 - 中国科学院 版权所有 京ICP备05002857号-1
京公网安备110402500047号 网站标识码bm48000002
地址:北京市西城区三里河路52号 邮编:100864
电话: 86 10 68597114(总机) 86 10 68597289(总值班室)








