主要职责
中国科学院贯彻落实党中央关于科技创新的方针政策和决策部署,在履行职责过程中坚持党中央对科技工作的集中统一领导。主要职责是:
一、开展使命导向的自然科学领域基础研究,承担国家重大基础研究、应用基础研究、前沿交叉共性技术研究和引领性颠覆性技术研究任务,打造原始创新策源地。 更多+
院况简介
中国科学院是国家科学技术界最高学术机构、国家科学技术思想库,自然科学基础研究与高技术综合研究的国家战略科技力量。
1949年,伴随着新中国的诞生,中国科学院成立。建院70余年来,中国科学院时刻牢记使命,与科学共进,与祖国同行,以国家富强、人民幸福为己任,人才辈出,硕果累累,为我国科技进步、经济社会发展和国家安全作出了不可替代的重要贡献。 更多+
院领导集体
科技奖励
科技期刊
科技专项
科研进展/ 更多
工作动态/ 更多
工作动态/ 更多
中国科学院学部
中国科学院院部
语音播报
近日,PeerJ 杂志和《古脊椎动物学报》分别报道了在中国江西志留系发现的中华盔甲鱼类新材料的最新研究成果,这些新材料极大地丰富了中华盔甲鱼科的形态学特征,基于这些新特征所进行的系统发育分析,厘清了长期以来悬而未决的真盔甲鱼目系统分类问题。
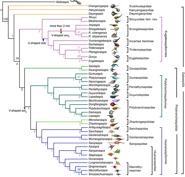
盔甲鱼类是无颌鱼类“甲胄鱼纲”下的一个类群,该类群最早出现于中国华南地区的志留系,在志留纪早期迎来了第一次适应辐射,出现了形形色色的盔甲鱼类群,称之为“张家界动物群”。中华盔甲鱼科属于该动物群中的“中华盔甲鱼—修水鱼组合”,是真盔甲鱼目中最原始的类群,能够为解决脊椎动物从无颌向有颌转变过程中有颌类关键特征的演化提供化石证据,比如通过同步辐射X射线显微成像对我国浙江长兴志留纪兰多维列世盔甲鱼类曙鱼(Shuyu) 的研究。然而,由于该科中山口中华盔甲鱼的许多特征存在争议,且西坑“中华盔甲鱼”的大量形态学特征尤其是感觉管特征缺失,使得这一类群的单系性一直以来存在争议。江西志留系发现的中华盔甲鱼科新材料填补了这些缺失特征的空白,基于深入的形态学研究,为西坑“中华盔甲鱼”建立了一新属——裂吻鱼属(Rumporostralis gen. nov.), 并建立了新属下的一新种石盘裂吻鱼(R. shipanensis)。新属以中背孔后端位于眶孔之上,前端到达头甲吻缘并使吻缘裂开为主要鉴定特征 (图1)。系统发育分析结果表明,新属与中华盔甲鱼属、安吉鱼属亲缘关系更近,它们构成一个单系类群——中华盔甲鱼科,从而确认了中华盔甲鱼科的单系性;而原来归到中华盔甲鱼科的曙鱼、煤山鱼属,则构成一个新的单系类群——曙鱼科(新科),代表了真盔甲鱼目的最原始类群(图2)。
中华盔甲鱼类的侧线系统在盔甲鱼类中非常特殊,展示出基干盔甲鱼类、真盔甲鱼目、多鳃鱼目和华南鱼目等多个类群的镶嵌特征。侧线系统是鱼类和两栖类独有的一类感觉器官,作为水流感受器,能够感知水的流向、压力、以及周围环境移动物体的情况,有助于动物调整姿态和运动方向。江西志留系的中华盔甲鱼类新材料保存了完好的侧线系统,深入的形态学研究表明中华盔甲鱼类的侧线系统由4条纵干管和3~8条横向联络管相互交叉在头甲背面形成格栅状分布,可能反映了脊椎动物侧线系统的祖先状态。同时,盔甲鱼亚纲的系统发育分析表明中华盔甲鱼科的成员均具有2条以上的中横联络管,可以作为该科独有的自近裔特征,具有重要的系统分类意义(图2)。
盔甲鱼类的生活环境长期以来一直被认为是近岸的滨海环境,而江西修水西坑组则指示了一种低盐度半咸水的近海环境,可能是由于大量淡水从附近河流注入而导致盐度降低,而含鱼层位的灰绿色泥质粉砂岩中含有大量的泥砾则指示了鱼化石经历了短距离的河流搬运。因此,该时期的盔甲鱼可能生活在其埋藏区域上游的淡水河流里(图3)。研究表明盔甲鱼的生态空间可能在志留纪早期就已经向大陆盆地扩展。
来自山东科技大学的本科生山显任分别是这两篇文章的第一作者和第二作者。山显任是古脊椎所2018年大学生“科创计划”获资助者之一,在副研究员盖志琨指导下开展相关工作。“科创计划”以项目的形式,资助全国各高校中理工科专业二或三年级本科学生中的成绩优秀者,到古脊椎所开展6-12月的科研创新实践活动。两篇文章的通讯作者分别为盖志琨和朱敏。该研究得到国家自然科学基金、中科院前沿科学重点研究计划、中科院战略性先导科技专项(B类)等的资助。

图1 山口中华盔甲鱼(A)和西坑裂吻鱼(B)头甲复原图(郭肖聪绘)

图2 盔甲鱼亚纲系统发育关系及系统分类(盖志琨提供)

图3 山口中华盔甲鱼(左)和西坑裂吻鱼(右)在淡水河流中的生态复原图(郭肖聪绘)
© 1996 - 中国科学院 版权所有 京ICP备05002857号-1
京公网安备110402500047号 网站标识码bm48000002
地址:北京市西城区三里河路52号 邮编:100864
电话: 86 10 68597114(总机) 86 10 68597289(总值班室)








