人类和文化相伴而生,有人类就有文化。大量历史事实和科学研究可以证明,人类发展不是无序的,文化变迁不是无章的;现代化理论是关于18世纪以来人类发展的一种理论解释,文化现代化理论是关于18世纪以来文化变迁的一种理论解释。前面关于文化研究与文化理论、文化现代化的专题研究与理论解释的讨论,反映了不同学者的观点。显然,关于文化现代化没有统一认识,这可能正是文化多样性和文化变迁多路径的一种表现形式。
现代化理论包括六大理论体系:经典现代化理论、后现代化理论、生态现代化理论、反思现代化理论(再现代化理论)、多元现代性理论和第二次现代化理论等。虽然这些理论都有关于文化现代化的论述,但是,迄今为止,关于文化现代化的系统理论解释,仍然是非常缺乏的。本节专题讨论文化现代化的基本原理,试图去建立一种系统的文化现代化理论。第二次现代化理论认为,文化现代化理论是文化领域现代化的一种理论(图2-1),是关于现代化过程的文化变迁的一种理论;它大致包括一般理论、分支理论和相关理论等;其中,一般理论是对文化现代化的基本原理的一种系统阐述。当然,这只是一种观点;文化现代化还会有其他理论。
一、文化现代化理论的客观基础
任何科学理论,必须以事实为前提,否则只是科学猜想。科学理论不仅能够解释现有事实,而且能够预测新的事实(可以重复检验),理论表达既简明又优美。本节讨论的文化现代化理论是基于科学和人文的两个视角,但科学视角的成份更多一些。这就要求更加重视文化现代化理论的事实基础和解释能力。18世纪以来的文化变迁,既发生在人类文化的不同层面,也发生在不同民族和国家的文化里。本节讨论的文化现代化理论,主要是针对人类文化变迁的。
本期报告第一章关于文化现代化的300年进程分析,发现和归纳了文化领域现代化的54个事实,为阐述文化现代化的基本原理提供了历史基础;本章前三节关于文化和文化现代化的学术研究和相关理论的讨论,内容比较丰富,为建构文化现代化的一般理论提供了学术基础。
1、文化现代化理论的学术基础
文化现代化理论的学术基础主要包括:文化变迁理论、文化学和文化研究的有关理论、文化现代化研究的诸种思想、现代化理论的文化论述等。这些在前面已有介绍,这里不再赘述。
虽然文化现代化理论的学术基础比较丰富,但是,并非每一种学术理论的作用都是相同的。在诸多学术理论中,有四种理论需要关注。它们是文化变迁理论、经典现代化的文化论述、后现代化理论的文化论述和第二次现代化理论的文化论述。当然,文化现代化的专题研究的理论结果,特别是得到检验的理论结果,本身就构成文化现代化理论的组成部分。
在文化变迁理论中(表2-1),进化理论、传播理论、冲突理论、创新理论、结构功能主义、生态适应和多线进化论、技术决定论和经济决定论等,具有更多的启发意义。
经典现代化理论的文化论述,实质是关于文化现代化的第一阶段的文化变迁的论述。这种文化变迁包括文化分化、理性化、商品化、世俗化、从传统文化向现代文化的转型等。
后现代化理论的文化论述非常丰富,实质是关于文化现代化的第二阶段的文化变迁的一种论述。特别是这种论述,既有思想启蒙的特点,如后现代主义和后现代文化等;又有实证研究的性质,如20世纪后期的世界价值观调查和发达国家文化变迁的研究等。
第二次现代化理论的文化论述,实质是关于第一次文化现代化和第二次文化现代化的一种论述。这种论述,继承了经典现代化理论和后现代化理论的许多内容,同时又有自己的创新思想。第二次现代化理论为建立文化现代化的一般理论提供了基本框架和丰富内涵。
第二次现代化理论认为(何传启,2003),现代化是现代文明的形成、发展、转型和国际互动的复合过程,是文明要素的创新、选择、传播和退出交互进行的复合过程;它遵循10个基本原理:进程不同步、分布不均衡、结构稳定性、地位可变迁、路径可选择、行为可预期、需求递进、效用递减、状态不重复和中轴转变原理;现代化理论具有多层复合结构,大致包括一般理论、分支理论和相关理论三个部分;其中,一般理论包括现代化的定义、过程、结果、动力和模式等五个方面的基本内容(图2-7),以及五个方面的事实、特点、原理和模型等;分支理论包括分阶段理论、分层次理论、分领域理论、分部门理论和重要专题研究等;相关理论包括与现代化内容有交叉的有关理论,它们属于其他学科的理论,但可以部分解释现代化现象。
2、文化现代化理论的历史基础
文化现代化理论的历史基础有四个来源:各类文化研究中关于现代文化变迁的实证研究、文化现代化的实证研究(包括各种现代化理论关于文化变迁的实证研究)、本期报告第一章的文化领域现代化的300年进程分析、世界和各国的文化史研究。显然,要全面介绍文化现代化理论的历史基础,需要大量篇幅和专题研究,而且与本期报告前面的内容有重复。这里重点讨论文化领域现代化的300年进程分析的主要结果(表1-84)和重要启示。当然,这种分析不是孤立的,而是借鉴了文化变迁和文化现代化的实证研究和世界文化史研究的结果和观点。
(1)世界文化现代化的客观事实
文化现代化的客观事实,可以也需要进行分层和分领域表述。
文化现代化的54个事实:
本期报告第一章文化领域现代化的时序分析、截面分析和过程分析,涉及100多个文化变量。上面关于文化现代化的客观事实的归纳,只是其中的一部分,是文化现代化的冰山一角。
(2)世界文化现代化的主要启示
世界文化现代化的300年进程分析,不仅可以归纳大量事实,而且可以给人启迪(表2-9)。这些加深了我们对文化现代化过程的理解和认识。
首先,文化现代化是一个客观现象。虽然文化现代化是有争议的,但是,文化现代化是客观存在的。在现代文化变迁里,不仅有文化传承、文化进步、文化适应、文化转向和文化互动等,而且有文化创新、文化传播、文化选择、文化遗失和文化规划等。这些与现代化紧密相关,可以看成是文化领域的现代化现象。
其次,文化现代化是部分可预期的。第二次现代化理论包含现代化的10个原则。其中,行为可预期原则认为,现代化行为是部分可预期的。殷格哈特和威尔吉尔认为:现代化方向是可以预期的,而不是决定性的。现代化的影响因素很多,包括经济和社会等。经济和社会发展会促进人类更加世俗、宽容和可信、更加重视自我表达、参与和生活质量(Inglehart, Welzel, 2005)。这些观点适用于文化现代化。例如,重大科学发现和技术发明,必然导致文化变迁;经济和社会发展,也会促进文化变迁;国际文化合作和交流,可以促进文化变迁;教育普及和信息技术发展等,都会促进文化变迁。
其三,文化现代化不是线性的。殷格哈特和威尔吉尔认为:文化变迁不是线性的。工业化带来文化变迁的官僚化和世俗化;后工业化导致文化变迁向一个新方向运动:增强个人自治和自我表达价值,而不是理性化、集权化和官僚化(表2-10)。工业化导致从传统价值向世俗的和理性的价值转向;后工业化导致从生存价值向自我表达价值的转向,后者强调人的选择、自治和创造性(Inglehart, Welzel, 2005)。
其四,文化现代化是部分可逆的。殷格哈特和威尔吉尔认为:文化现代化不是不可逆的。社会和经济发展、长期的经济崩溃都可以导致文化现代化的方向逆转。例如,1990年以来苏联垮台后成立的许多国家所发生的文化逆转(Inglehart, Welzel, 2005)。
其五,文化现代化是路径依赖的。殷格哈特和威尔吉尔认为:文化变迁是路径依赖的。新教、天主教、伊斯兰教和儒教国家,有完全不同的文化价值系统,而且非常有活力。尽管在强大现代化动力的驱动下,不同国家的价值系统会向相同的方向运动,但是,它们的价值系统不会趋同(Inglehart, Welzel, 2005)。不同国家的文化现代化,会受到自身传统文化的影响。
其六,文化现代化是多路径的。文化现代化,既发生在纯粹文化、文化设施、文化产业和其他文化等领域,每一个领域还有很多亚领域;也发生在不同层次,如世界、国际、国家、地区、机构和个体层次。显然,不同领域和亚领域的文化变迁是不同的,不同层次的文化变迁有不同特点。所以,文化现代化必然是多路径的,而不是独木桥。
其七,文化现代化是多元的。文化现代化的多元性,是由文化多样性和文化现代化的多路径共同决定的。文化多元化,不仅存在于世界范围内,而且存在于国家甚至地区范围内,在有些组织如跨国企业也存在多元文化。目前,世界上至少有5000多种语言,有5000多种文化。国家多样性、地区多样性、组织多样性和个体多样性,必然导致文化现代化的多样性。
其八,文化现代化是一个复杂的过程。在现代化过程中,传统文化遗产并没有消失,而是继续发挥作用;全球文化并没有发生趋同(Inglehart, Welzel, 2005)。这就意味着,文化现代化是一个复合过程,包括传统文化的作用、现代文化的转向和国际文化的互动等。文化现代化还会产生社会紧张、文化冲突和心理压力等,因而是有风险的复杂过程。
其九,文化现代化是一个全球的过程。在过去300年里,文化现代化最初发生在欧洲,后来传播到世界绝大多数的国家和地区。在未来100年里,文化现代化同样会波及全球。所以,文化现代化是一个全球性的趋势和运动。
其十,文化现代化是一个长期的过程。文化现代化过程,是一种文化变迁,而不是文化革命。尽管文化现代化可能引发革命性变迁,但它不是革命;即使发生文化革命,那也是短暂的;如法国大革命。在整体上,文化现代化是长期的过程,不可能短期完成,更不可能一蹴而就。可以预期,文化现代化大约需要400年,它已经走了300年,未来还有100年。
其十一,文化现代化是一个系统的过程。文化现代化是一项系统工程,是一项有系统设计或没有系统设计的工程。文化现代化包括文化生活、文化内容、文化制度和文化观念的现代化,包括纯粹文化、文化设施、文化产业和其他文化的现代化。文化现代化不是孤立的,而是国际互动的。国际文化交流和合作是文化现代化的促进因素和重要途径。
其十二,文化现代化是一个有阶段的过程。同经济和社会现代化一样,文化现代化也是有阶段的。在18~21世纪的400年里,文化现代化过程可以大致分为两大阶段和六次浪潮(表1-78)。第一个阶段的特点包括理性化、商品化、世俗化和分化等。第二个阶段特点包括网络化、生态化、产业化和去分化等。
二、文化现代化理论的一般理论
文化现代化理论的一般理论,是关于世界现代化过程的文化变迁的一种理论阐述,是关于18~21世纪400年文化现代化的一种可供选择的理论解释。这种理论建立在世界文化现代化的300年进程分析和系统的理论归纳的基础之上。18世纪以来的文化变迁,既发生在人类文化的不同领域,也发生在不同民族和国家的文化里。文化现代化理论的一般理论,是针对人类文化变迁的一种理论;关于不同文化的文化现代化理论,需要专题研究。
文化现代化理论包括一般理论、分支理论和相关理论等(表2-11),其中,主要分支理论和相关理论需要专题研究。本节主要讨论中国学者何传启提出的文化现代化理论的一般理论和部分分支理论。文化现代化理论的一般理论大致包括文化现代化的定义、过程、结果、动力和模式等五个方面的基本内容(表2-12),以及五个方面的事实、特点、规律和模型等。

1、文化现代化的理论涵义
文化现代化理论的首要问题是明确界定文化现代化的基本内涵。在本报告第一章第一节里,我们从文化和现代化的基本概念入手,讨论了文化现代化的操作性定义。
(1)文化现代化的基本涵义
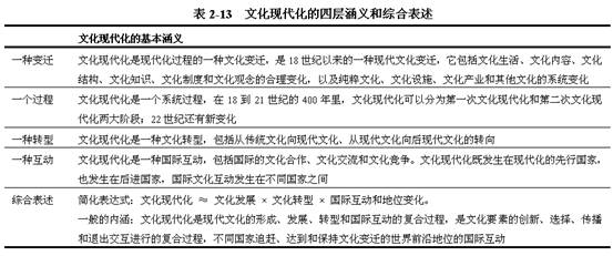
文化现代化是文化领域现代化的简称。一般而言,文化现代化有四层涵义(2-13),四层涵义进行组合,可以产生多种定义(表2-14)。概括地说,文化现代化既是一种文化变迁又是一个历史过程,既是现代文化的形成、发展、转型和国际互动的复合过程,又是文化要素的创新、选择、传播和退出交互进行的复合过程;它包括从农业文化向工业文化、从工业文化向知识文化的两次转型、文化创造力和文化生活质量的持续提高、文化民主化和人的全面发展等。很显然,就像文化没有统一定义一样,文化现代化也没有统一定义。

(2)文化现代化的基本范畴
文化现代化研究,需要区分和识别它的内涵、外延和边界。简单地说,需要分清楚,哪些文化变迁属于文化现代化,哪些文化变迁不属于文化现代化。为此,需要了解文化、文化变迁、现代化等概念。这些概念并没有统一定义,而且已经多次叙述,这里是集中概括。
首先,文化的内涵和外延。文化的内涵和外延没有统一定义。根据研究需要,可以寻求它们的操作性的定义(图1-4)。然后,推导出文化现代化的若干类型(表2-15)。文化不仅是知识、制度和观念的复合体,而且是对真善美的追求和体现,是人类的精神家园。
其次,文化变迁的内涵和外延。文化变迁是人类文化的一切变化,包括文化的进步、倒退、进化、适应、渐变、突变、革命、运动、反动、波动、循环、转向和冲突等;没有时间限制,没有性质限制。文化变迁的内涵是:文化知识、文化制度、文化观念、文化内容等的一切变化。文化变迁的外延是:各种文化形式、文化设施、文化产业、文化生活等的一切变化。
其三,现代化的内涵和外延。现代化是18世纪以来人类文明的一种深刻变化,也是一个历史过程,有时间限制(18世纪以来)和性质限制(进步和正向适应等)。现代化的内涵是:现代文明的形成、发展、转型和国际互动的复合过程,文明要素的创新、选择、传播和退出交互进行的复合过程,不同国家追赶、达到和保持世界先进水平的国际竞争。现代化的外延是:世界、国家、地区、政治、经济、社会、文化、环境和个人的现代化等(表2-16)。

其四,文化现代化的内涵和外延。文化现代化是现代化的一个重要领域,是文化领域的现代化,有时间限制(18世纪以来)和性质限制(进步和正向适应等)。文化现代化的内涵是:现代文化的形成、发展、转型和国际互动的复合过程,文化要素的创新、选择、传播和退出交互进行的复合过程,不同国家追赶、达到和保持文化变迁的世界前沿地位的国际互动。文化现代化的外延是:纯粹文化、文化设施、文化产业和其他文化的现代化,文化生活、文化形式、文化体系和文化管理的现代化等(表2-16)。如果文化是人类的精神家园,那么,文化现代化就是人类精神家园的现代化。
其五,文化现代化的基本判据。文化现代化是文化变迁的一个组成部分(图2-2),是现代化与文化变迁的一个交集(图2-8)。那么,如何识别这个交集,判断哪些文化变迁属于文化现代化呢?这就需要建立文化现代化的判断依据和判断标准。文化变迁没有时间和性质限制,现代化有时间和性质限制,显然,时间和性质可以作为判断依据的主要指标。时间是一个判断依据,18世纪是分界线。性质是一个判断依据,文化进步和正向适应是标准。
文化进步和文化正向适应可以作为文化现代化的性质依据。但是,如何判断文化进步和正向适应呢?广义现代化理论认为,提高人类的物质和文化生活质量,实现人类的自我解放和全面发展,是人类文明进步和世界现代化的根本目标。根据这个目标,可以提出文化现代化的三个性质标准:生产力、社会进步和人类发展标准(表2-17)。简单地说,三个基本标准是:有利于生产力的解放和提高、有利于社会的公平和进步、有利于人类的自由解放和全面发展。其中,发展生产力,促进社会公平和进步,是提高物质和文化生活质量的根本途径。
文化现代化的三个标准,看起来是合理的,其实有很大模糊性。因为,生产力有统一定义,但是,社会公平、社会进步和人类的全面发展就没有标准答案。例如,社会公平就是一个模糊的概念。一般而言,社会公平可以包括机会公平、过程公平和结果公平等。但是,过程公平和结果公平很难或不可能同时实现,因为人类个体能力存在很大差异,过程公平会导致结果不公平,结果公平会导致过程不公平。这就是所谓的“公平悖论”。在不同文化区域或文化模式中,关于社会公平、社会进步和人的全面发展的理解,也会有差异。
其六,文化现代化的边界。文化现代化不仅有时间判据和性质判据,而且有四个限制条件:时间限制(18世纪以来)、性质限制(进步和正向适应等)、领域限制(文化领域、包括纯粹文化、文化设施、文化产业和其他文化)和内容限制(文化生活、知识、制度和观念的变迁)。时间和性质限制与时间和性质判据是一致的。同时满足和符合这四个条件的文化变迁,属于文化现代化的基本范畴;否则,就不属于文化现代化的基本范畴(表2-18)。
(3)文化现代化的基本性质
首先,文化现代化是一个四维过程。第一维是时间维(历史阶段),文化现代化是分阶段进行的,包括第一次文化现代化和第二次文化现代化。第二维是空间维(地理范围和分析单位),文化现代化是分层进行的,如世界层次、国际层次、国家层次、地区层次、机构层次和个体层次的现代化等(表2-19)。第三维是领域维,文化现代化是分领域进行的,如纯粹文化、文化设施、文化产业和其他文化的现代化等。第四维是内容维,文化现代化是全方位进行的,如文化生活、文化内容、文化结构、文化知识、文化制度和文化观念的现代化等。
如果不考虑空间维度,那么,文化现代化进程可以看成是一个三维过程(图2-9)。如果不考虑内容维度,那么,文化现代化进程也可以看成是一个三维过程。两个三维过程结合起来,可以反映文化现代化的四维过程。
其次,文化现代化有不同类型(表2-20)。文化现代化有四个维度。从不同维度观察,文化现代化可以分为不同类型。文化现代化的种类非常多,不同类型的文化现代化具有不同特点。
其三,文化现代化有不同要求。不同类型的文化现代化,不仅有不同特点,而且有不同要求。例如,第一次文化现代化和第二次文化现代化的要求就是不同的。概括地说,第一次文化现代化的基本要求是:文化专业化、文化理性化、文化商品化和促进经济发展等;第二次文化现代化的基本要求是:文化产业化、文化多元化、文化民主化和促进人的全面发展等(表2-21)。
其四,文化现代化有不同来源。一般而言,文化现代化大致有三个主要来源(表2-22)。第一个来源是对传统文化的部分继承和发展,如语言、文学、艺术、宗教、哲学、科学和技术的传承等;第二个来源是对传统文化的部分否定和转向,如传统技术、文化制度和文化观念的扬弃和转向等;第三个来源是文化创新和文化交流,如知识创新、技术创新、制度创新、观念创新、文化创新与文化扩散等。

其五,文化现代化与传统文化关系紧密。文化现代化不是对传统文化的全面否定,而是既有继承和发展,又有否定和转向。文化现代化的第一个来源和第二个来源都与传统文化相关。文化现代化具有路径依赖性,这种路径依赖也与传统文化紧密相关。
(4)文化现代化的概念模型
文化现代化很复杂,需要建立简化概念模型。文化现代化与文化变迁、文化进化、文化进步、文化适应、文化转型和文化发展等概念紧密相关,尽管它们并没有统一定义(表2-23)。
很显然,文化变迁、文化进化、文化进步、文化适应、文化转型和文化发展等概念,是相互关联和相互交叉的。根据文化现代化的定义,可以建立它们的关系模型(表2-24)。首先,文化发展是文化进步、文化正适应、以及文化进步与文化正适应的交集。其次,文化现代化是文化发展、文化转型和国际文化互动的交集。

2、文化现代化过程的特点和规律
在18~21世纪的400年里,文化现代化过程可以分为两大阶段:第一次文化现代化和第二次文化现代化;每一个大阶段又可以分为3~4个小阶段。第一次文化现代化是从传统文化向现代文化、从农业文化向工业文化的转型,它包括专制文化向民主文化、封建文化向公民文化、迷信文化向科学文化、附庸文化向职业文化、家族文化向福利文化、农村文化向城市文化的转型等。第二次文化现代化是从现代文化向后现代文化、从工业文化向知识文化的转型,它包括物质文化向生态文化、实体文化向网络文化、权威文化向平民文化、机械文化向人性文化、从国家文化向全球文化、文化汇聚向文化多元的转型等。文化现代化非常复杂,需要分层次分析。
(1)文化现代化过程的阶段
文化现代化是文化变迁的一种形式,是现代化的一个领域。第二次现代化理论提出的人类文明进程的周期表、坐标系和路径图,可以为分析文化现代化过程提供历史和理论背景。参照人类文明进程的周期表、坐标系和路径图,可以建立文化变迁和文化现代化的周期表(表2-25)、坐标系(图2-10)和路径图(图2-11),这就为分析文化现代化过程的阶段提供了工具。
图2-10 文化变迁和文化现代化的坐标系
图2-11 文化变迁和文化现代化的路径图(之二)
一般而言,文化现代化是一个长期的历史过程,而且不同国家的文化现代化是不同步的。如果以文化现代化前沿的时间轨迹为依据,可以划分文化现代化过程的大致阶段。在18~21世纪期间,文化现代化过程包括准备阶段、第一次文化现代化和第二次文化现代化;第一次文化现代化包含三次浪潮,第二次文化现代化包含三次浪潮。概括地说,如果不把准备阶段包含在内,文化现代化过程包括两大阶段和六次浪潮(表2-26)。
文化现代化过程是由科技革命、思想革命和经济发展等推动的。发达国家的经验显示,先有文艺复兴、科学革命和启蒙运动,后有第一次文化现代化;先有科技革命和信息革命,后有第二次文化现代化。文化现代化的两大阶段和六次浪潮都与科技革命紧密相关(图2-12)。
文化现代化过程的阶段划分,因国家而异。因为不同国家的文化现代化是不同步的。如果要寻求符合所有国家的文化现代化过程的阶段划分,那是不现实的。因为,根本就不存在适合所有国家的历史阶段划分。为了科学研究和理论分析的方便,可以建立不同的历史阶段划分。
现代化研究旨在揭示人类文明和世界现代化的事实和原理,需要建立一种适合描述人类文明和世界现代化的阶段划分。第二次现代化理论和《中国现代化报告》采用的方法是:将历史时间和文明时间区分开来;历史时间是自然的物理时间,世界的物理时间是统一的;文明时间则是依据人类文明发展前沿的时间轨迹标定的时间。根据文明时间划分的阶段,可能与每一个国家的阶段划分都不一致,但是,大致可以反映走在世界前沿的国家的阶段划分。
(2)文化现代化过程的结构
文化现代化过程的结构,主要包括时间结构、空间结构、分层结构、领域结构、内容结构和文化生活结构等。其中,时间结构主要是指文化现代化过程的阶段划分,空间结构主要是指文化现代化过程的空间分布的变化,分层结构主要指分析单元的层次结构,领域结构主要是指文化现代化过程的分领域和分部门结构,内涵结构主要指文化现代化过程的分内容和分主题结构,文化生活结构主要是指文化现代化过程的文化生活的结构变化。文化现代化过程的时间结构、空间结构、层次结构、领域结构、内容结构和文化生活结构,可以也需要分别讨论。
首先,文化现代化过程的时间结构。关于文化现代化过程的时间阶段划分,前面已有讨论(表2-26)。关于文化现代化过程的不同阶段的变化,第一章第四节已有专门分析(表1-78)。一般而言,文化现代化过程的时间结构为:准备阶段——第一次文化现代化(包含三次浪潮)——第二次文化现代化(包含三次浪潮)等。
其次,文化现代化过程的空间结构。文化现代化是文化要素的创新、选择、传播和退出交互进行的复合过程。显然,文化要素的所有创新,不可能由一个国家完成,而是由不同国家完成。当然,有些国家的创新会多一些,有些国家的创新会少一些,有些国家几乎没有创新。文化要素创新的空间分布是不均衡的,所以,文化现代化的空间分布也是不均衡的。
如果一个文化要素的创新和扩散构成一个文化场,那么,无数的文化要素的创新和扩散构成的无数的文化场,就会组成一个文化网络空间(图2-13)。当然,文化网络空间的创新和扩散的密度是不同的。创新多的国家,就会成为网络的接点,成为文化现代化的生长点。
其三,文化现代化过程的时空结构。文化现代化过程的时间结构是一种时间序列结构,空间结构是一种时间截面结构。如果把时间结构和空间结构结合起来,就组成文化现代化过程的时空结构。由于空间结构是分布不均衡的,时空结构也是分布不均衡的。
文化现代化过程的时空分布,需要分阶段叙述。第一次文化现代化过程的时空结构大致是:启蒙运动(欧洲)——法国大革命(欧洲)——第二次工业革命(欧美)——文化现代化的扩散(欧美亚)——文化现代化的全球扩散。第二次文化现代化过程的时空结构还在形成之中,过去的时空结构大致是:科技革命(美欧)——信息革命(美欧)——文化现代化的全球扩散。
文化现代化过程的时空结构,可以理解为文化现代化在时间维度上的演进(文化现代化内容的展开)和在空间维度上的展开(文化现代化的地理扩散)。文化现代化过程的空间结构可以绘成一个两维的结构图。第一次文化现代化的时空结构图(2-14)和第二次文化现代化的时空结构图(2-15)是有所不同的,最大差别是第一次文化现代化的地理扩散比较缓慢,第二次文化现代化的地理扩散比较快,比较迅速地覆盖全球,当然不同国家和地区是有差异的。
其四,文化现代化过程的层次结构。文化现代化过程的层次结构与文化现代化的层次结构是一致的。文化现代化的层次结构,前面已有讨论(表2-19)。从文化现代化的研究单元和范围的角度看,文化现代化过程的层次结构是:世界、国际、国家、地区、机构和个体层次。
其五,文化现代化过程的领域结构。文化现代化过程的领域结构与文化现代化的领域结构是一致的。文化领域包含4个分领域和30多个亚领域或行业(表1-10)。文化现代化过程的部门结构与文化现代化的部门结构是一致的。文化现代化的部门结构,前面已有讨论(表1-4)。关于纯粹文化、文化设施和文化产业的现代化,前面已有讨论(表1-80)。
文化现代化过程的领域结构,也是一种分层结构,包括领域、分领域、亚领域和行业等多个层次(表2-27)。文化现代化过程的部门结构,同样是一种分层结构,包括部门、分部门、亚部门和行业等多个层次(表2-28)。其实,领域结构和部门结构是同一个问题的两个角度。
其六,文化现代化过程的内容结构。文化现代化过程的内容结构,与文化现代化的内容结构是一致的。文化现代化的内容结构,前面已有讨论(表1-10、图2-9)。文化现代化过程的内容结构包括:文化结构、文化活动、文化知识、文化制度和文化观念的现代化等。
文化现代化过程的内容结构,在很大程度上决定于文化的内涵结构。文化是影响和解释人类生活方式的知识、制度和观念的复合体。文化是由知识、制度和观念组成的(图2-16)。知识、制度和观念都分别有自己的结构。所以,最终文化现代化过程的内容结构,是由知识结构、制度结构、观念结构和文化结构共同决定的。
图2-16 文化内涵的结构和功能的示意图
注:知识是文化的基础,制度是文化的核心,观念是文化的灵魂。当然这不是一成不变的。
根据文化内涵的结构和功能,知识是文化的基础,制度是文化的核心,观念是文化的灵魂。如果文化要素的功能与文化要素现代化的功能一致,那么,文化知识现代化是文化现代化过程的基础,文化制度现代化是文化现代化过程的核心,文化观念现代化是文化现代化过程的灵魂。
其七,文化现代化过程的文化生活结构。文化生活是与文化生产、文化传播、文化消费、文化保存和文化参与相关的生活。文化生活具有国家、民族、地域、组织和个体差异,但也有一些共性特点。文化生活与文化内容和文化形式紧密相关(图1-46)。文化现代化过程的文化生活结构包括:各类行为主体的文化生活现代化、文化生活的各类行为的现代化(表2-29)等。
文化现代化过程的结构,既复杂又简单。如果把文化现代化过程看成一个整体,那么,它是非常复杂的。如果把文化现代化过程进行系统分解,那么,每个子系统的文化现代化过程的结构是十分清晰的。文化现代化过程的结构分析,既要有整系统分析,也要有子系统分析。
(3)文化现代化过程的特点
文化现代化过程的特点,可以从不同角度和不同层次来讨论。从不同角度分析,可以发现不同特点,如前面关于文化现代化过程的阶段分析,反映了它的阶段特点;关于文化现代化过程的结构分析,反映了它的结构特点。从不同层次分析,可以有不同认识,如文化现代化过程的整体特点、分阶段特点、分领域特点和分层次特点等。这里讨论文化现代化过程的整体特点和分阶段特点。关于分领域特点和分层次特点需要专题研究(第一章第四节已有部分讨论)。
关于文化现代化过程的整体特点和分阶段特点的分析,同样涉及分析角度和分析层次问题。显然对此没有标准答案。一般而言,整体特点分析,可以从宏观角度入手,主要反映文化现代化过程的总体趋势和特征;分阶段特点分析,可以从微观角度入手,主要反映文化现代化过程的文化生活和文化内容的变化特点;两种分析可以形成一定程度的互补结构,而不是相互重复。
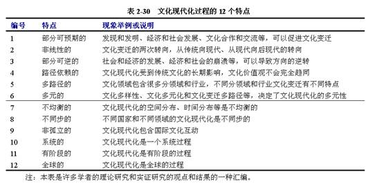
首先,文化现代化过程的整体特点。本期报告第一章关于世界文化现代化的300年进程分析,归纳了文化现代化的54个事实(表1-84),提出了12个重要启示(表2-9)。本章前面的文化变迁和文化现代化的理论分析,也包含着文化现代化过程的特点的信息。
综合前面的分析,文化现代化过程的整体特点大致包括12个总体趋势和特征(表2-30)。它们是:部分可预期的、非线性的、部分可逆的、路径依赖的、多路径的、多元的、不均衡的、不同步的、非孤立的、系统的、有阶段的和全球的等。这些是文化现代化过程的主要特点,其他特点还有很多,如文化现代化过程是复杂的和长期的等。
其次,文化现代化过程的分阶段特点。在18~21世纪的400年里,文化现代化过程可以分为第一次文化现代化和第二次文化现代化两大阶段。其中,第一次和第二次文化现代化又各包括3~4个小阶段。第二次文化现代化不是终点,22世纪的人类文化还会有新的变化。
文化现代化过程的分阶段特点,主要反映文化生活和文化内容变迁的特点。当然,这只是一种分析角度。关于文化生活和文化内容的变迁特点,存在很大国际和文化差异,不可能有共同认识。而且,第二次文化现代化是一个没有完成的过程,它的特点正在形成中。
综合前人的大量研究和本期报告的研究,可以大致归纳文化现代化过程的分阶段特点(表2-31)。这些分阶段特点,部分与文化现代化过程的结果是一致的,是文化现代性的一种反映。当然,这些特点的适用范围是有差异的,有些特点可能会在不同文化区引起争议。
(4)文化现代化过程的原理
关于文化现代化过程的原理,可能会见仁见智。因为,文化多样性广泛存在,如民族文化、文化定义、文化内容、文化结构、文化制度、文化观念、文化变迁和文化现代化的多样性等。如果把文化现代化过程的原理分析,聚焦在人类文化变迁的共性层面和文化现代化过程的整体层面,而不是不同民族文化的现代化和不同文化领域的现代化,那么,可能会找到更多的共同语言,获得一些能够产生广泛共识的结果。这也是本项研究的出发点。
关于人类文化现代化过程的共性原理,可以从两个角度来分析:现代化原理在文化领域的应用和文化领域现代化的共性原理。前者适用于现代化的全部领域,后者是文化领域的原理。关于文化领域现代化的共性原理,需要多层次分析。文化现代化发生在多个层次上,从文化要素、文化内容、文化形式、文化行业、文化分领域、文化领域到文化系统。虽然每一个层次的文化现代化会有所差异,但是,文化要素、文化内容和文化形式的现代化是全部文化现代化的重要基础,文化系统的现代化则是全部文化现代化的集中体现,文化要素、文化内容、文化形式和文化系统的现代化会影响其他层次的文化现代化。所以,文化要素、文化内容、文化形式和文化系统的现代化的共性原理,应该作为文化现代化过程的机理分析的分析重点。
首先,现代化原理在文化领域的应用。文化现代化是现代化在文化领域的反映,它必然遵循现代化的基本原理。第二次现代化理论认为,现代化遵循10个基本原理:进程不同步原理、分布不均衡原理、结构稳定性原理、地位可变迁原理、行为可预期原理、路径可选择原理、需求递进原理、效用递减原理、状态不重复原理和中轴转变原理(表2-32),分别涉及现代化的行为、路径、进程、分布、结构、结果、需求、效用、状态和中轴。它们同样适用于文化现代化。
上面是现代化原理在文化领域的应用,下面是关于文化领域现代化的几个共性原理。
其次,文化要素现代化的共性原理。关于文化要素没有统一认识,而且文化要素的分类也有不同方式。在这里,文化要素特指组成文化内涵的基本元素。如果说,文化是影响和解释人类生活方式的知识、制度和观念的复合体,那么,文化要素主要指知识、制度和观念。
文化要素现代化是文化要素的创新、选择、传播和退出交互进行的复合过程;它包括文化要素的创新、选择、传播的双向循环过程和文化要素的可逆退出过程,这些过程共同组成一个超循环(图2-17)。这些过程的突出特征是形式和路径的多样性。
——文化要素创新具有多样性(图2-18)。文化要素创新是文化要素现代化的一种形式和一种路径,是文化现代化的一种形式和一种路径,具有形式和路径的多样性。例如,① 知识创新,② 制度创新,③ 观念创新,④ 文化要素的组合创新等。
——知识创新原理(图2-19)。知识创新是文化要素创新和文化要素现代化的一种形式和一条路径,是文化现代化的基础。一般而言,知识创新包括科学发现、技术发明、知识创造、新知识首次应用和知识要素的组合创新。知识有许多类型,如科学知识、技术知识、社会知识、人文知识、综合知识、编码知识、隐含知识的创新等;每类知识的创新有不同特点。
——制度创新原理(图2-20)。制度创新是文化要素创新和文化要素现代化的一种形式和一条路径,是文化现代化的核心。制度创新包括法律创新、政策创新、程序创新、组织创新、伦理创新、道德创新、习俗创新(创造新习俗)和制度要素的组合创新等。制度有许多类型,如政治制度、经济制度、社会制度、文化制度和环境制度等;每类制度的创新有不同特点。
——观念创新原理(图2-21)。观念创新是文化要素创新和文化要素现代化的一种形式和一条路径,是文化现代化的灵魂。观念创新包括理论创新、哲学创新、学术创新、价值观创新、审美观创新、世界观创新、发展观创新、人生观创新和观念的组合创新等。观念有许多类型,如政治观念、经济观念、社会观念、文化观念和环境观念等;每类观念的创新有不同特点。
——文化选择具有多样性(图2-22)。文化选择是文化要素现代化的一个重要环节,是文化现代化的重要内容,具有路径和标准的多样性。例如,① 社会选择,重视文化意义和文化权益;② 市场选择,重视市场需求和商业利益;③ 个体选择,重视个人体验和文化身份等。
——文化传播具有多样性(图2-23)。文化传播是文化要素现代化的一种形式和一种路径,是文化现代化的一种形式和一条路径,具有形式和路径的多样性。例如,① 文化扩散和文化涵化(acculturation),② 文化交流和文化合作,③ 文化贸易和文化竞争等。
——文化退出具有多样性(图2-24)。文化退出是文化要素现代化的一种形式和一种路径,是文化现代化的一条路径,具有形式和路径的多样性。例如,① 文化遗失和文化放弃,② 文化遗产化(失去文化的常规功能),③ 濒危文化的合理保护和有限传承(有限的退出)等。
其三、文化内容现代化的共性原理。文化内容现代化是文化内容的创新、选择、传播和退出交互进行的复合过程。文化要素现代化的超循环模型、形式和路径的多样性特征等,基本适用于文化内容的现代化。例如,文化内容创新具有多样性等(图2-25)。
其四、文化形式现代化的共性原理。文化形式现代化是文化形式的创新、选择、传播和退出交互进行的复合过程。文化要素现代化的超循环模型、形式和路径的多样性特征等,基本适用于文化形式的现代化。例如,文化形式创新具有多样性等(图2-26)。
其五、文化系统现代化的共性原理。关于文化系统没有统一认识,而且文化系统有不同的系统分类和系统结构。一般而言,文化系统是一个开放的动态系统,具有开放系统的基本特征,遵循系统论的基本原理。在这里,文化系统特指国家层次的文化系统。
文化系统现代化是文化现代化的一种表现形式,是传统文化、现代文化和后现代文化之间的复合互动过程,是文化遗产、现实文化和新文化之间的复合互动过程(图2-27);它包括文化创新、文化交流、文化扩散、文化涵化(acculturation)、文化退出和文化遗失等多种作用路径。其中,文化遗产指文化的历史遗留和世代相传的文化,包括普通文化遗产、濒危无形文化遗产和失效传统知识等;现实文化指目前实际发挥作用的文化,包括传统文化(仍然发挥实际作用的传统知识、传统制度和传统观念、以及活跃的无形文化遗产等)、现代文化或后现代文化等;新文化指新出现的文化,包括文化创新的产物和文化交流的产物(外来文化)等。文化系统现代化是现实文化的结构变化,它包括传统文化比例下降、现代文化比例先升后降、后现代文化比例上升。文化系统现代化建立在文化要素、文化内容和文化形式的现代化的基础之上。
一般而言,文化系统包括三个组成部分:系统要素、系统结构和结构规则。文化系统现代化包括文化系统要素的现代化(文化子系统的现代化)、文化系统结构的现代化(文化子系统之间的结构关系的现代化)和文化系统结构规则的现代化(文化子系统之间的制度关系的现代化)。
如果把一个国家的文化历史比作一条长河,那么,文化现代化就是18世纪以来的文化长河的最新河段。通过分析不同河段的截面和剖面结构,可以认识文化现代化的结构特征(图2-28)。
在截面图中,文化流体是快速变化的文化要素,文化基质是变化较慢的文化要素,两者之间存在交流和转换;文化现代化既有流动性,又有相对稳定性。在剖面图中,文化现代化过程的第一阶段是传统文化要素比例下降和现代文化要素比例上升的过程,第二阶段是现代文化要素比例下降和后现代文化要素比例上升的过程;传统文化要素始终存在并持续发挥作用。
其六,文化生活现代化的多样性(图2-29)。文化现代化不仅包括文化系统现代化,还包括文化生活现代化,这是一个问题的两个方面。依据行为主体不同,文化生活分为三类:文化工作者、文化志愿者和文化消费者的文化生活;依据行为目的不同,文化生活分为三类:文化创造和文化生产、文化传播、文化销售和文化保存、文化消费和文化参与。很显然,不同类型行为主体的文化生活现代化有不同特点,不同行为目的的文化生活现代化有不同要求。
文化生活现代化一般指文化生活方式和文化生活质量的现代化,它包括文化生产现代化、文化传播现代化、文化消费现代化和文化保存现代化;包括文化商品现代化、文化服务现代化和文化活动现代化;包括文化供给现代化、文化消费现代化和文化参与现代化等。文化生活现代化的基本要求是:文化生活方式的丰富、理性和健康、文化生活质量的提高和人的全面发展;它包括文化生活方式的多样性、合理性、健康性、可进入性、可选择性和可接受性的提高、文化生活质量的追赶、达到或保持世界先进水平、人的文化素质、幸福度和满意度的提高等。
其七,文化现代化过程的多样性。文化现代化是现代文化的形成、发展、转型和国际互动的复合过程。现代文化的形成、现代文化的发展、现代文化的转型和现代文化的国际互动,都具有路径、内容或形式的多样性。下面分别讨论有关过程的多样性。
——现代文化有三个来源。现代文化的形成主要有三条路径:① 传统文化的部分继承和发展、② 传统文化的部分否定和转向、③ 文化创新、文化扩散和文化交流(图2-30)。
——传统文化的三个作用。在文化现代化过程中,传统文化没有消失,而是继续发挥作用。传统文化的作用大致有三种(图2-31):① 消极作用,如阻碍文化创新和文化现代化;② 积极作用,如有利于文化产业和文化多样性;③ 中性作用,如形成民族身份、影响文化现代化的路径选择和文化创新的方向选择等。文化现代化是传统文化、现代文化和后现代文化的复合互动。
——文化创新具有多样性(图2-32)。文化创新是文化现代化的一种形式和一种路径,具有形式和路径的多样性。例如,① 文化要素的创新,如知识创新、制度创新和观念创新等,② 文化内容和文化形式的创新,③ 文化设施和文化产业的创新等。
文化不是物质,不是能量,而是一种客观存在,是人类思维的产物。文化不能独立存在,它必须要有一个载体。文化内涵包括知识、制度和观念。文化载体的形式大致有:人脑、物品、过程、组织和文化媒体(如图书、资料和音像材料等)等。文化至少包括3个要素和1个载体。
如果用数学语言表述,文化是知识、制度和观念的函数,是文化内容和文化载体的函数。
如果不考虑文化载体,文化大致可以用下列公式来表示:
C = F ( K, S ,I) = K×S×I (1)
其中,C代表文化,F代表函数,K代表知识,S代表制度,I代表观念。
如果考虑文化载体,文化大致可以用下列公式来表示:
文化 = 知识 × 制度 × 观念 × 载体 = 文化内容 × 文化载体 (2)
文化创新的要素组合模型:文化创新是创造和引入文化要素与文化载体的一种新组合,而且这种新组合必须是世界首次出现的。文化包括3个要素和1个载体,它们可以产生15种新组合(表2-33)。由于知识、制度、观念和文化载体的种类本身就很多,文化载体有多种媒体和技术手段,所以,文化创新的实际组合数不是15种,而是15种的几百几千倍,是成千上万种。
文化包括文化内容和文化载体。文化创新是创造和引入文化内容和文化载体的一种新组合,而且这种组合是世界首次出现的。文化内容和文化载体可以有3种组合(图2-33)。
文化是知识、制度和创新的函数。在不同时代,不同文化要素的作用不同。在农业时代,观念是文化的中轴,其突出特征是专制文化;在工业时代,制度是文化的中轴,其突出特征是制度文化;在知识时代,知识是文化的中轴,其突出特征是知识文化。当然,这是相对而言的。关于制度和观念的演变,可以参考第一章文化制度和文化观念的时序分析和截面分析。
——文化发展有三个判据。文化发展是文化变迁的一种形式。一种文化变迁属于文化发展的充分和必要条件是:① 有利于生产力的解放和提高又不破坏自然环境,② 有利于社会的公平和进步又不妨害经济发展,③ 有利于人的解放和全面发展又不损害社会和谐(图2-34)。
——文化转型具有多样性。文化转型是文化现代化过程的重要内容。文化转型有多种类型,例如,① 从传统文化向现代文化的转向,② 从现代文化向后现代文化的转向,③ 从专制文化向民主文化的转向、从经济文化向生态文化的转向等(图2-35)。
——文化互动具有多样性。文化互动是文化现代化过程的重要内容。文化互动有多种类型,例如,① 国际文化合作和文化交流,② 国际文化竞争和文化冲突,③ 国际文化贸易和文化投资、国际科技、体育、旅游、教育和信息互动等(图2-36)。
其八,文化现代化过程的二重性(图2-37)。文化是一种特殊的客观存在,它具有两种属性,简称为文化二重性。它的主要表现是:文化既可以是一个国家和民族的文化身份,也可以是一种文化商品或文化服务;既可以是一种公共资源,也可以是一种大众商品;文化变迁受到文化权益和市场竞争的两种作用。文化二重性必然影响文化现代化,导致文化现代化的二重性。
文化现代化的二重性:既要维护国家文化权益和文化创造力,又要提高文化生活质量、文化商品和文化服务的国际竞争力。文化现代化过程有两个导向:国家利益和市场需求。虽然文化全球化已经有广泛影响,但民族文化仍然发挥作用。
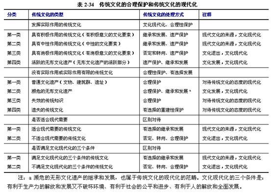
其九,传统文化的区别对待,包括合理保护、资源利用和部分现代化。
——文化现代化不是全面否定传统文化。现代文化有三个来源(图2-30),其中两个来源与传统文化有关,它们是传统文化的部分继承和发展、传统文化的部分否定和转向。
——文化现代化不是简单地从传统文化向现代文化转型,而是一个复杂的互动过程。事实上,文化现代化是传统文化、现代文化和后现代文化的复合互动过程(图2-27)。
——在文化现代化过程中,传统文化持续存在并发挥重要作用,如语言、艺术和宗教的作用等。当然,并非所有的传统文化都持续存在和发挥作用,不同传统文化的作用也有很大差异,因为有文化遗失和文化转向等。根据实际作用的性质不同,传统文化大致可以分为三类:① 当前仍然有积极作用的传统文化,如古典科学等;② 当前有消极作用的传统文化,如封建文化等;③ 当前有中性作用的传统文化,如部分古典艺术等。
——传统文化有不同类型,需要区别对待(表2-34)。根据存在状态的不同,传统文化可以大致分为三类:① 当前仍然发挥实际作用的传统文化和活跃的无形文化遗产,② 普通文化遗产、濒危的无形文化遗产和失效的传统知识,③ 已经遗失的传统文化。根据是否适应现代需要,传统文化可以大致分为两类:① 适合现代需要的传统文化,② 不适合现代需要的传统文化。根据是否满足文化现代化的三个条件(有利于生产力的解放和发展又不破坏环境、有利于社会的公平和进步、有利于人的解放和全面发展),传统文化可以大致分为两类:① 满足文化现代化三个条件的传统文化,② 不满足文化现代化三个条件的传统文化等。

——在文化现代化过程中,传统文化的变迁大致有三种类型:传统文化的合理保护(不变或基本不变)、传统文化的继承和发展(不变或与时俱进)、传统文化的否定和转向(退出和遗产保护等)。传统文化变迁与传统文化的处理方式紧密相关。
——在文化现代化过程中,传统文化的处理方式可以大致分为三类。① 传统文化作为文化遗产,应该得到合理保护;作为文化资源,应该得到合理利用。② 有积极作用或中性作用的传统文化,可以有选择地继承和发展。③ 有消极作用的传统文化,应该被否定和转向,需要区别对待和合理保存。总而言之,没有实际作用的传统文化,作为文化遗产主要是合理保护;仍然发挥实际作用的传统文化,处理方式包括:合理保护、继承和发展、否定和转向。
——文化现代化不是传统文化的全面现代化,而是部分现代化。文化现代化包括传统文化的部分退出和遗失、部分否定和转向、部分继承和发展。广义地说,传统文化的部分继承和发展、部分否定和转向都属于文化现代化;狭义地说,传统文化的部分继承和发展,属于真正意义的文化现代化。传统文化的部分现代化,主要指目前仍然发挥实际作用的传统文化和部分无形文化遗产的现代化。传统文化的现代化的判断标准,与文化现代化的三个判断标准是一致的(表2-17)。它们是:有利于生产力的解放和发展又不破坏环境、有利于社会的公平和进步又不妨害经济发展、有利于人的解放和全面发展又不损害社会和谐。
——传统文化必须谨慎对待,不宜笼统地讲传统文化的现代化。从理论上说,所有的传统文化,作为人类的文化遗产,应该得到合理保护。但是,并非所有的传统文化都需要现代化,如古典艺术等;并非所有的传统文化都需要被否定或转向,如古典科学等;并非所有的传统文化都需要继承和发展,如封建文化等。在对待和处理传统文化的时候,应该持有理性、尊重和谨慎的态度。不宜笼统地讲传统文化的现代化,而应一事一议。
——传统文化的合理保护、资源利用和部分现代化,可以作为文化现代化的重要内容。传统文化的合理保护,适用于所有的传统文化,包括发挥实际作用的传统文化、没有实际作用或实际作用非常有限的传统文化、各种类型的文化遗产。传统文化的现代化,适用于目前仍然发挥实际作用的传统文化(主要是传统的文化制度和文化观念),不适用于没有实际作用或实际作用有限的传统文化(普通文化遗产和绝大多数的无形文化遗产),部分地适用于传统知识。有些传统知识如古典文学和古代科技,是一种无形文化遗产,应该合理保护;有些传统知识如传统手工艺,是一种无形文化遗产,应该得到继承和发展,后者属于传统文化的现代化的范畴。
3、文化现代化过程的结果和目标
文化现代化过程的结果,可以从世界、国家和地区等不同层次来刻画;可以从理论角度和政策角度来认识。文化现代化的目标,更多是针对国家和地区层次而言的。因为,关于世界文化现代化目标的讨论没有可操作的意义。国家和地区的文化现代化目标是客观存在的,可以从理论角度和政策角度来认识。文化现代化的目标能否实现,如何实现,是需要专门研究的课题。
文化现代化过程是一个多维复合过程,涉及很多的文化领域和文化部门;不同文化领域、文化部门和文化行业的现代化目标会有较大差别,需要专题研究。下面讨论文化现代化过程的整体结果和总体目标。关于现代化过程的结果和目标,目前没有统一认识。
(1)文化现代化过程的结果
首先,从理论角度分析,文化现代化过程的结果主要是两种文化现代性的形成和扩散。
第一次文化现代化过程的结果是第一文化现代性的形成和扩散,它包括文化分化、文化专业化、职业化、理性化、世俗化、科学化、商品化、个性化、大众化和科层化等。
第二次文化现代化过程的结果是第二文化现代性的形成和扩散,目前它包括文化去分化、文化产业化、多元化、网络化、数字化、生态化、全球化、人性化、民主化和知识化等,将来还会有新发展。
其次,从政策角度分析,文化现代化过程的结果主要是六个方面的深刻变化。它们分别是:两次文化转型的完成、文化创造力和文化生活质量的提高、文化内容和文化结构的变化、文化制度和文化观念的变化、人类的自由解放和全面发展、国际文化体系的变化和文化产业成为世界经济的主导产业等。这些变化发生在纯粹文化、文化设施、文化产业和其他文化领域。
(2)文化现代化的目标
首先,从理论角度分析,文化现代化的目标主要有三个。第一个目标:完成第一次文化现代化;第二个目标:完成第二次文化现代化;第三个目标:追赶、达到和保持文化变迁的世界前沿地位。第三个目标是动态的,而且适用范围有限;如文化设施、文化产业、科技、信息、体育和旅游等,存在文化发展的世界先进水平;语言、艺术和宗教等没有世界先进水平。
其次,从政策角度分析,文化现代化的目标主要有三个。第一个目标:维护国家和民族的文化权益;第二个目标:提高国民的文化生活水平和生活质量;第三个目标:提高文化创造力、文化竞争力和文化影响力。这些目标还可以具体化,包含非常丰富的内涵。
(3)人类的自由解放和全面发展
人类的自由解放和全面发展,既是现代化的一个总体目标,也是文化现代化和人的现代化的一个关键目标。联合国计划开发署1990年开始推出《人类发展报告》(UNDP,2000,2001),先后从不同角度分析了人类发展的问题,提出了人类发展的衡量方法——人类发展指数等。
UNDP认为:人类发展指通过扩展人类的充分发展和发展程度来增加人们选择机会的进程。因此,人类发展同时又反映了人类在这些充分发展和发展程度方面取得的成果。它既是一个过程,也是一个目标。在所有的发展层面上,三种最基本的发展程度是:人们健康长寿,有知识,能够获得过上体面的生活所需要的资源。一个人的充分发展指其可以做到或成为的珍贵的东西(如发育良好、长寿、参与社区生活)。一个人的发展程度指其能够实现的充分发展的各种组合。因此发展程度反映了实现充分发展的自由。从这个意义上讲,人类发展即自由。归根结底,人类发展是民有、民治、民享的发展(UNDP,2000)。
UNDP先后开发了人类发展指数、性别发展指数和人类贫困指数等来衡量人类发展的成就。人类发展指数(HDI)衡量一个国家在人类发展的三个基本方面的平均成就——健康长寿、知识和体面的生活。性别发展指数(GDI)衡量一个国家在基本人类发展方面的性别差异,反映男女平等的进步程度。人类贫困指数(HPI)衡量人类发展中的贫困程度,反映人类发展进程的分布情况。UNDP还提出了人类发展一览表,分析了人类发展的全球进程和全球分化,包括民主与参与、经济公平、健康与教育、和平与个人安全等四个方面的进步和分布(UNDP,2002)。
4、文化现代化过程的动力
文化现代化过程的动力,可以从动力因素和动力机制两个角度进行分析。由于文化现代化过程是一个多维复合过程,涉及许多文化领域和文化部门。不同文化领域、文化部门和文化行业的现代化动力会有所不同。文化现代化过程的不同阶段的动力有所不同,文化现代化的先行国家和后进国家的动力也有差别。下面讨论文化现代化过程的一般动力。
(1)文化现代化过程的动力因素
首先,文化现代化的影响因素。文化现代化是文化领域的一种深刻变化,这种变化的影响因素是多方面的。根据文化现代化的概念模型,文化现代化包括文化进步、文化正适应、文化转型、文化互动和国际文化地位变化。文化进步的影响因素包括:经济发展、社会进步、政治发展、科技进步、教育发展和文化互动等。文化正适应的影响因素包括:科技、教育、文化互动、环境变化和全球化等。文化转型的影响因素包括:经济、社会、政治、科技进步和文化互动等。国际文化地位变化的影响因素包括:国际文化互动和全球化等。一般而言,文化现代化的影响因素,也是文化现代化的动力来源。归纳起来,文化现代化的动力来源于8个方面:经济发展、社会进步、政治发展、科技进步、教育发展、文化互动、环境变化和全球化(图2-38)。
其次,文化现代化过程的动力因素。文化现代化过程的影响因素,是文化现代化的动力来源,但不等于文化现代化过程的动力因素。文化现代化过程的动力因素,是直接作用于文化变迁的因素,包含在文化现代化的影响因素之中。
一般而言,文化现代化的动力因素包括创新、竞争、适应、交流、国家利益和市场需求等(图2-39)。其中,创新是文化现代化的根本来源,竞争是文化变迁的激励机制,适应是对外部环境变化的文化调适,交流是文化变迁的促进因素,国家利益是文化发展的引导因子,市场需求是文化产业的决定因素。发达国家创新作用比较突出,发展中国家经济和交流作用比较突出。
(2)文化现代化过程的动力模型
文化现代化过程的动力机制是复杂的,可以也需要建立不同模型来描述。
首先,文化现代化过程的创新驱动模型(图2-40)。创新是文化现代化的根本来源。创新产生新物品、新知识、新制度和新观念,它们形成新文化和新文化产品,从而推动文化现代化;在每一个阶段都有信息反馈,形成从创新到文化现代化的正反馈循环。
其次,文化现代化过程的双轮驱动模型(图2-41)。文化现代化过程是国家利益和市场需求共同驱动的。国家利益推动了维护国家文化权益的文化创造、文化商品和文化服务供应,市场需求推动了适应国内和国际市场需要的文化创造、文化商品和文化服务供应;它们共同推动了文化现代化进程;在过程的每一个阶段都有正的信息反馈。
其三,文化现代化过程的联合作用模型(图2-42)。文化现代化过程是一个复合过程,是多种动力机制联合作用的结果,包括创新、竞争、适应和交流等,它们联合作用促进了文化发展和文化转型,从而推动了文化现代化,并在每一个过程都有信息正反馈。
文化现代化过程的创新驱动模型、双轮驱动模型和联合作用模型,可以反映不同动力机制。某个国家的文化现代化,也许是多个模型的联合作用,也许是某个模型起主导作用。在发达国家和发展中国家,文化现代化过程的动力机制有所不同;在文化现代化的不同阶段,文化现代化过程的动力机制有所不同。上述动力模型,只是文化现代化过程的动力原理的部分内容。
5、文化现代化过程的路径和模式
文化现代化是一个历史过程,具有时间跨度和发展路径。不同国家和地区的文化现代化,有自己的发展路径和阶段模式。发展路径指在文化现代化的起点与终点(目标)之间的道路,它具有方向性、阶段性和结构特征。模式是文化现代化的发展路径的一段历史截段,是文化现代化的各个关键要素的一种组合(配方),具有时效性和针对性。如果国家和地区在文化现代化的某一个阶段,取得明显的成功或失败,人们就会把这个阶段的路径及其特征归结为“一种模式”,并给模式命名。模式是文化现代化的经验和实践的代名词。
(1)文化现代化过程的路径
历史已经证明,文明进程是多路径的,现代化是多路径的,文化现代化也是多路径的。根据路径的性质,可以把路径分为三类。第一类是基本路径,指文化现代化的主要路径,每条主要路径的方向和结构特征是独特的。第二类是细分路径,指基本路径中存在的方向一致但结构特点不同的一组路径,又称为亚路径。第三类是分叉路径,指看似可以通向文化现代化目标,但实际上是不可能达到目标的路径。
国家和地区的文化现代化,首先要选择适合自己的基本路径(方向),然后选择与自己的历史阶段和客观条件相适应的细分路径(结构特征),同时应该尽量避免走上分叉路径。
在21世纪,文化现代化过程有三条基本路径(图2-43)和许多细分路径。三条基本路径是第二次文化现代化路径、第一次文化现代化路径和综合文化现代化路径,每一条基本路径又有许多的细分路径,如综合文化现代化的多路径(具有不同起点和目标的国家的综合文化现代化路径)。文化领域包括4个分领域(纯粹文化、文化设施、文化产业和其他文化)和30多个亚领域或部门(表1-10);文化领域的每个分领域、亚领域或部门都有自己的现代化路径;三条基本路径分别是这些分领域路径、亚领域或部门路径的“包络线”。
注:如果受到网络化和生态化等的影响,21世纪的第一次文化现代化将是“新第一次文化现代化”——包含一些第二次文化现代化的内容,多少具有综合文化现代化的特点。
根据路径可选择原理,文化现代化没有标准路径,没有最佳路径,只有基本路径、众多的细分路径和合适的选择。每一条细分路径的适用性不同,同一条细分路径对不同国家是不等价的。合适路径的选择,既受文化现代化原理的影响,也受国家的传统文化、基本条件和外部环境等客观因素的制约,还受国际文化互动的影响。而且,路径的可选择性是相对的和有条件的,路径选择具有一定的路径依赖性,路径选择与文化现代化成就有紧密关系,路径选择的风险和机会成本也是很高的。加强文化现代化理论和政策研究,可以有效降低风险。
(2)文化现代化的模式
文化现代化的模式是丰富多彩的。不同国家和地区,在文化现代化的不同阶段,可以创造不同的成功模式或失败模式。这些模式又成为后来者研究、学习和借鉴的样板。在20世纪里,产生了许许多多的文化模式,这些模式与某个历史阶段和地理区域是紧密相关的。盲目的模仿或照搬,往往产生事与愿违的、意想不到的结果。
在过去300年里,发达国家的文化现代化过程的模式有很大差异。例如,法国文化现代化模式,具有浪漫主义和革命精神;德国文化现代化模式,具有理性主义和批判精神;美国文化现代化模式,具有实用主义和科学精神;英国文化现代化模式,具有商业主义和古典精神;日本文化现代化模式,具有商业主义和儒家精神等。
在21世纪,文化现代化过程有三条基本路径。第二次文化现代化路径的对应模式包括:网络化与多元化模式、民主化与生态化模式、多元化与产业化模式等。第一次文化现代化路径的对应模式包括:职业化与理性化模式、科学化与世俗化模式、商品化与个性化模式等。综合文化现代化路径的对应模式包括:理性化与产业化模式、职业化与网络化模式、多元化与商品化模式等。当然,这些所谓的模式,并不是绝对的,而是侧重点不同而已。
文化现代化包括文化生活、文化内容、文化结构、文化制度、文化观念和文化形态等的两次转向,涉及全部的文化领域和文化要素。文化现代化过程的模式就是这些文化要素的某种组合。一种文化模式就是一种文化要素配方。不同国家和地区的不同历史时期具有不同的条件和环境,需要不同的文化要素配方。适合于某个国家和地区某个历史阶段的文化要素配方,可能不会完全适合于其他国家和地区。先行国家的文化现代化过程的一些模式,往往成为后进国家的参照,但不能完全照搬或重复,因为后者与前者所处的国际环境不同。
关于文化现代化过程的路径和模式研究,需要不断进行,而不能一劳永逸。
6、文化现代化的分支理论
文化现代化理论的分支理论包括:分阶段理论(第一次文化现代化、第二次文化现代化、综合文化现代化理论)、分层次理论(世界、国际、国家、地区、机构和个体的文化现代化)、分领域理论(纯粹文化、文化设施、文化产业、政治文化、经济文化、社会文化、生态文化和国际文化等的现代化)、分部门理论(文学、艺术、宗教、哲学、法律、科技、新闻、出版、娱乐、体育和旅游等的现代化)和重要专题研究(世俗化、理性化和文化多样性等)等,它们都需要专题研究。由于篇幅和时间有限,这里简要讨论三个分阶段理论。
(1)第一次文化现代化理论
第一次文化现代化理论是文化现代化理论的一个分阶段理论,是关于从传统农业文化向现代工业文化转型的一种理论。第一次文化现代化理论同样包括一般理论、分支理论和相关理论。由于时间和篇幅的限制,这里不讨论它的分支理论和相关理论,只介绍它的一般理论(表2-36)。
第一次文化现代化的一般理论,同样包括第一次文化现代化的定义、过程、结果、动力和模式的有关论述。第一次文化现代化是文化领域的现代化,是文化要素的创新、选择、传播和退出交互进行的复合过程,是从传统文化向现代文化的转型过程。第一次文化现代化的结果是第一文化现代性的形成和扩散,包括文化分化、文化专业化、理性化、世俗化、商品化和个性化等。第一次文化现代化的动力原理包括创新驱动模型、双轮驱动模型和联合作用模型等。第一次文化现代化的路径和模式是多样的,具有路径依赖性和起点依赖性等。
(2)第二次文化现代化理论
第二次文化现代化理论是文化现代化理论的一个分阶段理论,是关于从现代文化向后现代文化转型的一种理论。第二次文化现代化理论同样包括一般理论、分支理论和相关理论。由于时间和篇幅的限制,这里不讨论它的分支理论和相关理论,只介绍它的一般理论(表2-37)。
第二次文化现代化的一般理论,包括第二次文化现代化的定义、过程、结果、动力和模式的有关论述。第二次文化现代化是文化领域的现代化,是文化要素的创新、选择、传播和退出交互进行的复合过程,是从现代文化向后现代文化、从工业文化向知识文化的转型过程。第二次文化现代化的结果是第二文化现代性的形成和扩散,目前的特点包括文化去分化、文化产业化、网络化、生态化、民主化、人性化、多元化和全球化等,将来还有新的变化。第二次文化现代化的动力原理包括创新驱动模型、双轮驱动模型和联合作用模型等,文化全球化和国际文化互动对文化现代化的影响日益扩大。第二次文化现代化的路径和模式是多样的,具有路径依赖性和起点依赖性等。
(3)综合文化现代化理论
综合文化现代化理论是文化现代化理论的一个分支理论。综合文化现代化不是第二次文化现代化以后的一个阶段,而是与第二次文化现代化并行的过程,是发展中国家为了赶上文化现代化的世界前沿水平所做出的一种路径选择,或者是发展中国家受第二次文化现代化影响后的一种不自觉的路径调整。综合文化现代化理论同样包括一般理论、分支理论和相关理论。由于时间和篇幅的限制,这里只介绍它的一般理论(表2-38);它的分支理论和相关理论,同时包含第一次文化现代化理论和第二次文化现代化理论的分支理论和相关理论。
综合文化现代化的一般理论,包括综合文化现代化的定义、过程、结果、动力和模式的有关论述。综合文化现代化是发展中国家的一种文化现代化,是21世纪文化现代化过程的一条基本路径,是文化要素的创新、选择、传播和退出交互进行的复合过程,是两次文化转型(从传统文化向现代文化转型、从现代文化向后现代文化转型)的联合过程和持续向知识文化的转向,是发展中国家追赶和达到文化现代化的世界前沿地位的国际互动。综合文化现代化的结果是文化创造力、文化生活质量、文化设施和文化产业等达到文化现代化的世界前沿水平,最终目标是第二文化现代性的形成,目前的特点包括文化产业化、网络化、生态化、民主化、人性化、多元化和全球化等,将来还有新的变化。综合文化现代化的动力原理包括创新驱动模型、双轮驱动模型和联合作用模型等,国家目标、文化全球化和国际文化互动对综合文化现代化的影响很大。综合文化现代化的路径和模式是多样的,具有路径依赖性和起点依赖性等。
综合文化现代化是一组路径,是一组发展中国家在21世纪可能选择的路径。在21世纪前50年,发展中国家有三种选择:第一,直接进入第二次文化现代化,适合于已经完成第一次文化现代化的国家;第二,先完成第一次文化现代化,然后再进行第二次文化现代化;第三,同时推进两次文化现代化,专业化、理性化、网络化和产业化并进。第三种选择就是所谓的“综合文化现代化”,因为它是两次文化现代化的有机合成,是一条新型文化现代化路径。由于不同发展中国家的起点不同,终点也不同,所以,综合社会现代化不是一条路径,而是一组路径。
综合文化现代化过程需要连续完成两个转变,从农业文化向工业文化转变、从工业文化向知识文化转变,并最终到达知识文化。这个过程可以用两次转型的“联动模型”(何传启 2003)来解释。在这个过程中,文化结构在持续变化,传统文化要素比例下降,现代文化要素先上升后下降,后现代文化要素和知识文化要素持续上升(图2-44),但传统文化并没有消失。
文化现代化的理论研究需要重视研究方法。文化现代化是现代化的一个领域。文化现代化研究,可以借鉴现代化研究和文化学研究的一般方法。现代化研究的一般方法包括六项基本内容和要求。首先,明确研究的目的;其次,界定研究的对象;其三,界定研究的内容;其四,选择合理的研究路线和方法;其五,对研究结果进行客观的陈述和评述;其六,有完善的科学引文。这六项要求缺一不可,它们是现代化研究的科学基础。文化现代化研究,既遵循现代化研究的一般方法,又借鉴文化学方法,在具体做法上又有一些自己的特点。
三、文化现代化理论的政策涵义
文化政策分析是文化研究的一个重要领域,已经有大量学术文献,包括国际的和国内的。文化现代化过程的文化政策分析,大致有两种方法。其一是历史分析。可以对过去300年的文化现代化进程进行研究,寻找文化现代化的成功经验和失败教训,从中归纳出一些文化政策。其二是理论分析。可以利用文化现代化理论和文化学理论,推导出一些文化政策。下面讨论文化现代化理论在21世纪的政策涵义。这种分析与文化发展的政策分析有所不同,前者更多是文化现代化和文化理论导向的,后者更多是国家文化发展和文化问题导向的;两者可以互补。从理论角度分析文化政策,大都属于政策观念,而不是具体政策。具体政策需要专题研究。
在21世纪,文化现代化有3条基本路径:第二次文化现代化路径、第一次文化现代化路径和综合文化现代化路径。文化现代化理论的政策涵义,包括第一次文化现代化、第二次文化现代化和综合文化现代化的文化政策,主要是国家层次的文化政策。文化领域分为独立和交叉两个部分。文化政策分析主要针对独立文化领域,后者包括纯粹文化、文化设施和文化产业。
1、第一次文化现代化过程的文化政策
第一次文化现代化是从传统文化向现代文化、从农业文化向工业文化的转型。在21世纪,发展中国家的第一次文化现代化,多少会受到发达国家第二次文化现代化和文化全球化的影响。所以,21世纪的文化政策,具有更大的选择性和灵活性,不能完全依据历史经验。
(1)第一次文化现代化的相关理论
第一次文化现代化的相关理论包括:文化现代化理论、第一次文化现代化理论和文化学的相关理论。其中,文化现代化理论是核心理论。依据这些理论,可以从理论角度推导出第一次文化现代化的文化政策。文化现代化理论认为,文化现代化包括文化生活、文化内容、文化结构、文化知识、文化制度和文化观念的现代化,包括纯粹文化、文化设施、文化产业和其他文化的现代化;文化现代化过程的结果包括文化创造力、文化生活质量、文化竞争力、人的全面发展和国际文化地位的变化等。这些变化有些是相互交叉的,如文化生活与文化生活质量、文化内容与纯粹文化现代化等;其他文化的变化已经包含在其他领域的现代化研究的范畴内。
归纳起来,文化现代化是12个方面的现代化内容和文化变化的集合。根据进程不同步原理,我们不可能使这些变化同步发展。这就意味着需要做出选择,什么时候重点发展什么,什么时候重点做什么,于是,形成了文化要素的不同组合。
可以假设,一种文化要素组合是一种文化政策;某个国家某个时段的文化政策及其结果的全集合,就形成一种文化模式;将时间上相互衔接的文化模式连接起来,就形成一条文化路径,一条通向文化现代化目标的路径。所谓的文化政策,实际上是文化要素的不同组合。
文化现代化包含12个方面的现代化内涵和文化变化。文化现代化的国家文化政策就是它们的各种组合。如果不考虑时间因素,它们有多少组合呢?可以计算一下,
12个方面的现代化内涵和文化变化,可以产生多达4095种组合。考虑到第一次文化现代化包括起步期、发展期、成熟期和过渡期四个阶段,组合数可以增加4倍,达到16380个。当然,这只是说有16000多种可能性,而不是说第一次文化现代化的文化政策有16000多种。
可以肯定地说,在这些组合中,并非每一个组合都是合理的,有些组合是不可能出现的,但我们很难判断到底有多少组合是不合理的。所以,我们只能说,第一次文化现代化的国家文化政策非常多,但具体有多少种方法,难以准确计算。
(2)第一次文化现代化的文化政策
如果要全面分析第一次文化现代化的文化政策,那是不可能的,也是没有必要的。文化政策不仅具有多样性,而且具有国家差异性、时空差异性和问题针对性。文化现代化包括4个分领域和30多个亚领域或文化行业的现代化,包括文化生活(生活方式和生活质量)、文化结构(内容和结构)、文化制度和文化观念4个层次的现代化。不同分领域、亚领域或文化行业、不同层次的文化现代化的文化政策是不同的。这里仅举10项文化政策,以作说明。
其一,文化职业化。促进文化分化,建立文化职业规范,实行行业自律。
其二,文化商品化。加快新闻、出版、广播电视、电影、表演和工艺品的发展。
其三,宗教理性化。促进宗教世俗化、多元化、现代化、信仰自由和政教分离。
其四,文化设施现代化。提高文化设施的技术和管理水平,提高文化设备普及率。
其五,科技现代化。加快现代科技发展,促进文化知识的科学化和技术化。
其六,旅游现代化。发展现代旅游和文化旅游,提高旅游管理水平和服务质量。
其七,国际文化合作。加强文化的国际交流和合作,促进国际文化贸易。
其八,文化投资政策。鼓励文化投资,增加政府文化支出,促进文化消费。
其九,文化遗产保护。保护世界文化遗产和无形文化遗产,扩大国家保护区。
其十,加强文化研究。加强文化理论和文化政策研究,加强文化人才的保护和培养等。
在21世纪,发展中国家第一次文化现代化的文化政策,可以从发达国家的第二次文化现代化的文化政策中借鉴许多内容。如果考虑到第二次文化现代化是对第一次文化现代化的转向,那么,这种政策借鉴的意义就更加明显。如何借鉴,借鉴什么,因国家而异,需要专题研究。
2、第二次文化现代化过程的文化政策
第二次文化现代化是从现代文化向后现代文化、从工业文化向知识文化的转型。在21世纪,完成第一次文化现代化的国家会越来越多,进入第二次文化现代化的国家会与日俱增。显然,不同国家进入第二次文化现代化的时间不同,它们的文化政策也不会一样。这里讨论第二次文化现代化的一般文化政策,暂时忽略国家差异。由于第二次文化现代化仅有30多年历史,未来还有很长的路程,文化政策的多样性和创新性就是非常重要的。
(1)第二次文化现代化的相关理论
第二次文化现代化的相关理论有三个:文化现代化理论、第二次文化现代化理论和文化学的相关理论。根据前面的分析,文化现代化的一种文化政策,是文化现代化内涵和文化要素的一个组合,是一个文化现代化函数;第一次文化现代化的要素组合有16000多种可能性。第二次文化现代化的文化要素多于第一次文化现代化,它的要素组合不会少于16000种可能性。所以,第二次文化现代化的文化政策也非常多,但到底有多少,却难以确定。
(2)第二次文化现代化的文化政策
关于第二次文化现代化的文化政策,从理论角度分析,介绍10种政策,供大家讨论。
其一,文化产业化。加快文化产业和创意产业的发展,鼓励文化投资和文化消费。
其二,文化网络化。加快网络文化的发展,提高互联网普及率和网络使用率。
其三,文化生态化。普及环境和生态知识,促进生态文化和绿色文化的发展。
其四,提高文化创造力。促进文化研究、文化创造和文化竞争,培养文化人才。
其五,文化民主化。塑造主流价值观念,尊重和保护少数人群的文化权益。
其六,文化多样性。尊重和保护文化多样性,鼓励文化多元化发展。
其七,保护文化遗产。加强世界文化遗产和无形文化遗产,加强知识产权保护。
其八,文化人性化。提高文化的可参与性、可选择性和可接受性,促进人的全面发展。
其九,文化知识化。加快科技和教育的发展,提高文化知识含量和高等教育普及率。
其十,文化全球化。促进国际文化交流、文化合作和文化贸易,推动文化外交等。
3、综合文化现代化过程的文化政策
综合文化现代化是一种新型文化现代化,是尚没有完成第一次文化现代化的国家的一种路径选择。在21世纪,发展中国家有三种选择:第一次文化现代化、第二次文化现代化或综合文化现代化。综合文化现代化的特点是:协调推进两次文化现代化,迎头赶上文化现代化的世界前沿水平。综合文化现代化的文化政策,有更大的选择空间,因为两次文化现代化的文化政策都可以采用,但是,加速迈向第二次文化现代化是主导方向。
(1)综合文化现代化的相关理论
综合文化现代化的相关理论有四个:文化现代化理论、综合文化现代化理论、第一次文化现代化理论和第二次文化现代化理论。综合文化现代化有自己的特殊要求,它不是第一次文化现代化和第二次文化现代化的简单叠加,因为第二次文化现代化在许多方面是对第一次文化现代化的转折和扬弃;它是文化现代化的一种新形式和重要组成部分。
综合文化现代化的文化政策,具有二重性。首先,它是文化要素的一种组合,是文化现代化的一个函数。其次,它是一种配方,是第一次文化现代化的要素和第二次文化现代化的文化要素的不同配比。综合文化现代化的要素配方的要素比例应随时间而变化(图2-45)。
在综合文化现代化的早期,第一次文化现代化的要素的比重会多一些,第二次文化现代化的要素的比重会少一些。在中期,两次文化现代化的要素的比例会大体平衡。在后期,第一次文化现代化的要素的比重会少一些,第二次文化现代化的要素的比重会多一些。
调整配方比例有四个原则。第一个原则,第一次文化现代化的要素的比例要逐步减小。第二个原则,第二次文化现代化的要素的比例要逐步增大。第三个原则,比例变化的速度不能超出文化系统可以接受的程度。第四个原则,以追赶和达到发达国家第二次文化现代化的先进水平为目标。遵循四个原则,结合实际国情,就可能找到一组适用的配方。
(2)综合文化现代化的文化政策
关于综合文化现代化的文化政策,从理论角度推演,举10例说明。
其一,文化产业化。加快文化产业和创意产业的发展,鼓励文化投资和文化消费。
其二,文化理性化。促进宗教世俗化、多元化、现代化、信仰自由和政教分离。
其三,科技现代化。加快现代科技发展,促进文化知识的科学化和技术化。
其四,文化设施现代化。提高文化设施的技术和管理水平,提高文化设备普及率。
其五,文化网络化。加快网络文化的发展,提高互联网普及率和网络使用率。
其六,文化生态化。普及环境和生态知识,促进生态文化和绿色文化的发展。
其七,文化遗产保护。加强世界文化遗产和无形文化遗产,加强知识产权保护。
其八,文化多样性。尊重和保护文化多样性,鼓励文化多元化发展。
其九,文化全球化。促进国际文化交流、文化合作和文化贸易,推动文化外交等。
其十,加强文化研究。鼓励文化理论、战略和政策研究,建立和完善文化统计体系。
在未来50年,选择综合文化现代化路径的发展中国家,将是多姿多彩的。一方面因为它们不是重复发达国家的道路,而是开创一条新型文化现代化道路;另一方面因为它们包含两次文化现代化的内容,它们的文化政策和文化模式比单纯的第一次文化现代化或第二次文化现代化更多,选择的空间更宽阔。综合文化现代化是一个创举,也是一个挑战。
4、文化现代化理论的适应性
一般而言,科学理论都是有边界条件的,在一定范围内成立,超过范围就不成立。文化现代化理论同样有成立的前提条件,它的适用范围是有限的
(1)文化现代化理论在世界和国家范围的适应性
文化现代化理论是对人类文化现代化的一般理论分析,它以国家为基本单元。文化现代化理论,重点是分析人类文化变迁的世界前沿。如果人类文化变迁是有逻辑的和规律的,如果文化现代化理论体现了这种逻辑和规律,那么,它就适用于世界文化和国家文化。
文化现代化的先行国家和后进国家,或者发达国家和发展中国家,它们的做法会有很大不同。文化现代化理论,很好地解释了先行国家和发达国家的特点,但对后进国家和发展中国家的情况重视不够,因为后者更多需要文化现代化的政策研究。
(2)文化现代化理论在省级地区的适应性
文化现代化理论适用于国家文化分析,但在省级地区的适应性,会因国家不同和地区不同而异。根据《中国现代化报告2004》的分析,在省级地区,地区现代化遵循国家现代化一般规律,但又不是国家现代化的简单“缩小”。省级地区的现代化会与国家现代化有所差别,例如,有些地区没有经历城市化阶段或者经历不完全的城市化阶段,就进入到知识化和网络化阶段等;有些地区没有经历工业化阶段或者经历不完全的工业化阶段,就进入到服务化和信息化阶段等。所以,文化现代化理论在应用于地区文化分析时,需要进一步的检验、校正和发展。
文化现代化理论,比较适用于解释先行国家和发达国家的先进地区的情况,而对后进国家和发展中国家的后进地区的适应性,就会有很大差别,需要专门研究。
(3)文化现代化理论在县市级地区的适应性
文化现代化理论在县市级地区的适应性,会比在省级地区的适应性小一些。县市级地区的文化具有更大的多样性。根据《中国现代化报告2004》的分析,在县市级地区,工业化、城市化和服务化等都不是绝对的,而是有很大的多样性和弹性,知识化、网络化和全球化则是必然的趋势。文化现代化理论,可能在许多县市级地区出现“水土不服”,需要专门的研究和校正。
在不同层次的地区文化现代化过程中,文化发展和国际文化地位提高都是必需的,文化生产力和文化生活质量的提高是必需的,文化制度和文化观念变化是必然的,但是文化内容和文化结构的转变就有多样性。地区文化现代化理论,需要专题研究。