English | 繁体 | RSS | 网站地图 | 收藏 | 邮箱 | 联系我们
首页 新闻 机构 科研 院士 人才 教育 合作交流 科学普及 出版 信息公开 专题 访谈 视频 会议 党建 文化
  您现在的位置: 首页 > 科研 > 科研进展
北京基因组所合作完成鲤鱼基因组序列图谱绘制
  文章来源:北京基因组研究所 发布时间:2014-09-25 【字号: 小  中  大   

  近日,中国科学院北京基因组研究所于军研究组联合中国水产科学研究院、哈佛大学、奥本大学等单位完成了鲤鱼全基因组序列图谱绘制,这也是国际上首个完成全面解析的异源四倍体硬骨鱼类基因组图谱。该研究成果于9月21日在国际生物学权威期刊Nature Genetics在线发表。

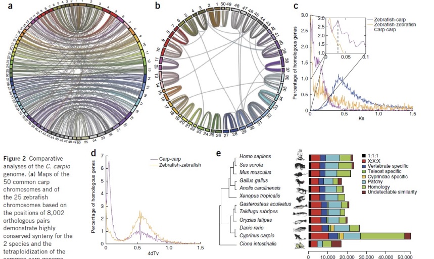
  鲤鱼是全球分布和养殖范围最广泛的经济鱼类之一,同时是我国最具代表性的淡水养殖鱼类和最有条件利用基因组资源进行品种改良的水产养殖物种之一。鲤鱼基因组由100条染色体组成,是迄今完成全基因组测序的脊椎动物中染色体数目最多的物种,其基因组经历了四轮复制,因此,也是迄今为止完成解析的最为复杂的四倍化脊椎动物基因组之一。

  在研究所大规模测序平台及高性能计算平台的有力支撑下,该研究团队完成了雌核发育鲤鱼的基因组深度测序、精细图谱绘制和基因组注释。在遗传图谱信息的基础上,科研人员利用基因组组装结果,将鲤鱼基因组定位到染色体上,得到了较完整的鲤鱼精细图谱。其基因组由16.9亿碱基组成,含有52610个功能基因,约为多数硬骨鱼类基因数目的两倍。研究团队从基因组尺度证实了鲤鱼基因组的异源四倍体特征及其独特的全基因组复制事件,分子钟证据表明鲤鱼基因组四倍化大约发生在820万年前,是迄今在脊椎动物中发现的最近的全基因组倍增事件。

  研究团队还开展了全球10个代表性品系(种群)33尾鲤鱼的基因组重测序研究,首次绘制了全球鲤鱼的单碱基分辨率基因组遗传变异图谱。此外,通过全基因组多态性扫描和比较转录组分析等手段,识别和定位了鲤鱼鳞被缺失、体色决定等性状相关的遗传位点、功能基因和调控通路。

  鲤鱼全基因组序列图谱的完成,标志着鲤科鱼类重要经济性状的遗传解析和遗传选育研究全面进入基因组时代。对于解析鲤科鱼类生长、品质、抗病、抗逆等重要经济性状的分子机制具有重要意义,同时也为研究脊椎动物基因组进化和基因衍化机制提供了宝贵的数据和模型,为开展全基因组选择育种、培育品质优良的鲤鱼新品种奠定了坚实基础,具有重要的理论意义和应用价值。

  文章链接

 

鲤鱼的比较基因组学研究

 

鲤鱼种群的全基因组遗传多态性及分化特点 

  打印本页 关闭本页
© 1996 - 中国科学院 版权所有 京ICP备05002857号  京公网安备110402500047号  联系我们
地址:北京市三里河路52号 邮编:100864