温带竹类包括具有重要经济和生态价值的毛竹和熊猫主食竹种箭竹等,广泛分布于亚洲、北美和非洲地区,但以我国属种数目最为丰富。由于形态性状复杂多变,开花周期长而难以获得具花标本,从而导致温带竹类物种界定困难,属间关系争议很大。
中国科学院昆明植物研究所李德铢研究组多年致力于温带竹类的分类和系统发育研究,在大量材料收集的基础上,基于8个叶绿体DNA片段的分析将温带竹类划分为10个主要支系(Zeng, Zhang & al., 2010, Mol. Phylo. Evol)。最近基于叶绿体DNA和核DNA片段的分析,又发现了第11个支系(Yang, Zhang & al. 2013, Mol. Phylo. Evol),但这些主要支系内部和它们之间的关系却悬而未决。
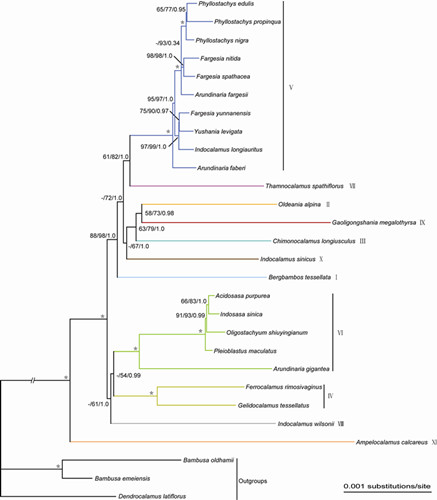
新一代测序技术的发展和系统发育基因组学的兴起为解决这些困难类群的系统发育关系带来了契机。在前期研究的基础上(Zhang, Ma & Li, 2011, PLOS ONE),该研究组马朋飞博士等利用全叶绿体基因组序列对温带竹类11个主要支系的系统发育关系进行了深入的分析,主要结论如下:1)叶绿基因组不同区域(大单拷贝区、小单拷贝区和重复序列区)以及编码区和非编码区序列所构建的系统发育关系高度一致,系统发育关系在全叶绿体基因组序列的分析中得到了最大程度的解决;2)不同数据分割(data partitioning)的系统发育分析得到的结果十分相似,然而不同数据分割对于系统发育分析的适合度却截然不同,在叶绿体系统发育基因组学分析中值得尝试;3)温带竹类11个主要支系的系统发育关系得到了很好的解决,并且推断所构建的系统关系基本上不会受到不同分析方法、可能的系统误差以及类群取样多少的影响;4)与在较高分类阶元植物系统发育关系的构建相比,叶绿体系统发育基因组学在较低分类阶元的植物类群中同样具有重要的应用价值。
该研究对于揭示温带竹类的起源与演化具有重要的科学意义,对进一步研究该类群物种多样性的形成和演化历史打下了坚实的基础,也为利用叶绿体系统发育基因组学解决其它困难植物类群的演化关系提供了一个典型案例。该研究得到了国家自然科学基金项目(U1136603, 31170204和30990244)和云南省创新团队项目的支持,研究成果已在线发表在国际演化生物学期刊 Systematic Biology 上。
文章链接

温带竹类11个主要支系之间的系统发育关系(学名后的罗马数字为温带竹子主要支系的编号)