English | 繁体 | RSS | 网站地图 | 收藏 | 邮箱 | 联系我们
首页 新闻 机构 科研 院士 人才 教育 合作交流 科学普及 出版 信息公开 专题 访谈 视频 会议 党建 文化
  您现在的位置: 首页 > 科研 > 科研进展
武汉植物园等在水稻种子萌发磷酸化蛋白质组研究中获进展
  文章来源:武汉植物园 发布时间:2014-03-03 【字号: 小  中  大   

  种子居于农业生产链条的上游,是农业生产中最基本、最重要的生产资料。理想的种子萌发过程是良好的幼苗建成的前提条件。种子萌发过程涉及大量基因表达和复杂的响应外界环境信号的调控机制。探讨种子萌发过程的分子调控机制对农业生产具有重要的指导意义。 

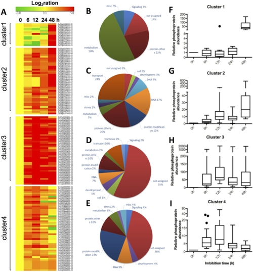
  蛋白质磷酸化作为生物体中常见的可逆的翻译后修饰类型,广泛参与到蛋白质定位、构象变化以及信号转导等生物学过程中。对植物组织的磷酸化蛋白质组学的研究也越来越成为植物蛋白质组学的研究热点。运用阳离子亲和层析技术对酶解后的肽段进行磷酸化肽段的富集,继而通过质谱鉴定分析生物学过程中蛋白质磷酸化水平的变动,从而寻找到该生物学过程中关键调控蛋白。这种磷酸化蛋白组的研究非常利于挖掘生物学过程中复杂调控机制中的关键调控元件。 

  中国科学院武汉植物园资源植物繁殖生物学课题组博士研究生韩超在杨平仿研究员指导下,通过与日本国立作物研究所教授小松节子(Setsuko Komatsu)研究团队合作,利用阳离子亲和层析和非标记NanoLC-MS/MS质谱定量技术对水稻种子萌发早期阶段胚组织的磷酸化蛋白组进行系统研究,发现了油菜素内酯信号通路相应元件的磷酸化水平显著变化,并利用外源施加油菜素内酯的方法确认其在水稻种子萌发早期对萌发有明显的促进作用。 

  以上实验项目由武汉植物园资源植物繁殖实验室和日本国立作物研究所大豆生理实验室联合完成,项目得到国家自然科学基金(31271805)支持,相关研究成果在国际蛋白质组学期刊Journal of Proteome Research上在线发表

  论文链接 

   

实验摘要图 

   

磷酸化蛋白组聚类分析

  打印本页 关闭本页
© 1996 - 中国科学院 版权所有 京ICP备05002857号  京公网安备110402500047号  联系我们
地址:北京市三里河路52号 邮编:100864