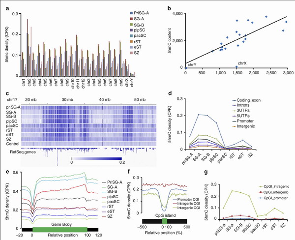
中科院动物研究所计划生育生殖生物学国家重点实验室韩春生研究组6月13日在Nature Communications上发表题为Dynamics of 5-hydroxymethylcytosine during mouse spermatogenesis的学术论文,阐述了小鼠精子发生过程中DNA羟甲基化(5hmC)在基因组上的分布规律、动态变化及其对基因表达的可能调控作用。
在生殖细胞的形成和发育过程中表观遗传状态发生有规律的变化,不仅仅对生殖细胞的基因表达起调控作用,更重要的是使生殖细胞被重编程到多能状态,并且调节了基因印迹的建立以及逆转座子活性的抑制。但是,长期以来人们对雄性动物生殖细胞在出生以后的表观遗传变化知之甚少。该研究组通过与北京大学生命科学院生物动态光学成像中心的汤富酬教授以及芝加哥大学化学系的何川教授合作,利用分离的生精细胞,结合5hmC的富集和测序技术、RNA-seq技术以及生物信息学分析技术做出了上述研究。利用类似的研究手段,近来该组还和生物膜与膜生物工程国家重点实验室的唐铁山研究员合作在Human Molecular Genetics上发表题为Genome-wide Loss of 5-hmC is a Novel Epigenetic Feature of Huntington's Disease的文章。
韩春生研究组近年来利用组学技术,系统地研究了以小鼠为代表的哺乳动物精子发生中基因表达在转录、RNA代谢、翻译水平的调控。2013年4月还和中科院生物物理研究所的杨福全研究员在在Molecular and Cellular Proteomics上发表题为Integrative Proteomic and Transcriptomic Analyses Reveal Multiple Post-transcriptional Regulatory Mechanisms of Mouse Spermatogenesis的文章。这些工作的完成,为人们深入了解人类精子发生的机理、发展男性不育治疗和避孕技术提供了理论依据。

5hmC在8种小鼠生精细胞基因组上的分布规律及动态变化