English | 繁体 | RSS | 网站地图 | 收藏 | 邮箱 | 联系我们
首页 新闻 机构 科研 院士 人才 教育 合作交流 科学普及 出版 信息公开 专题 访谈 视频 会议 党建 文化
  您现在的位置: 首页 > 会议 > 会议信息
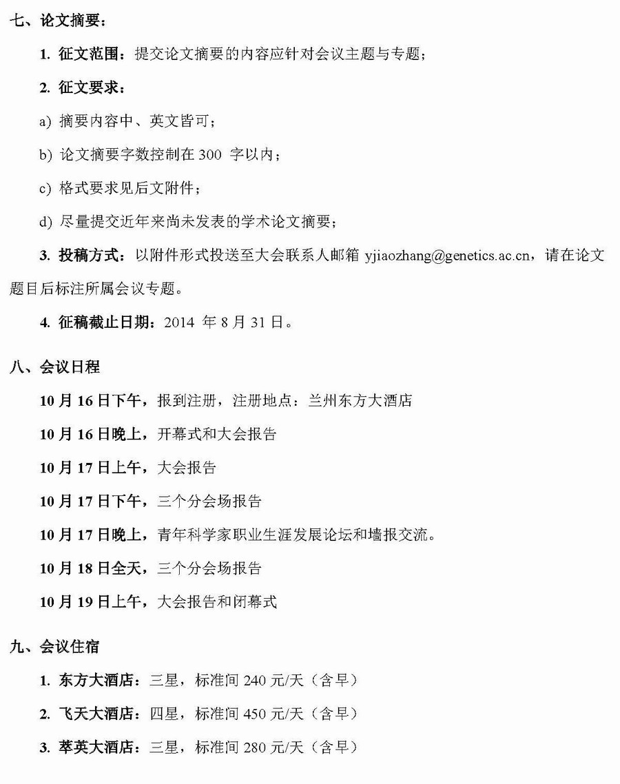
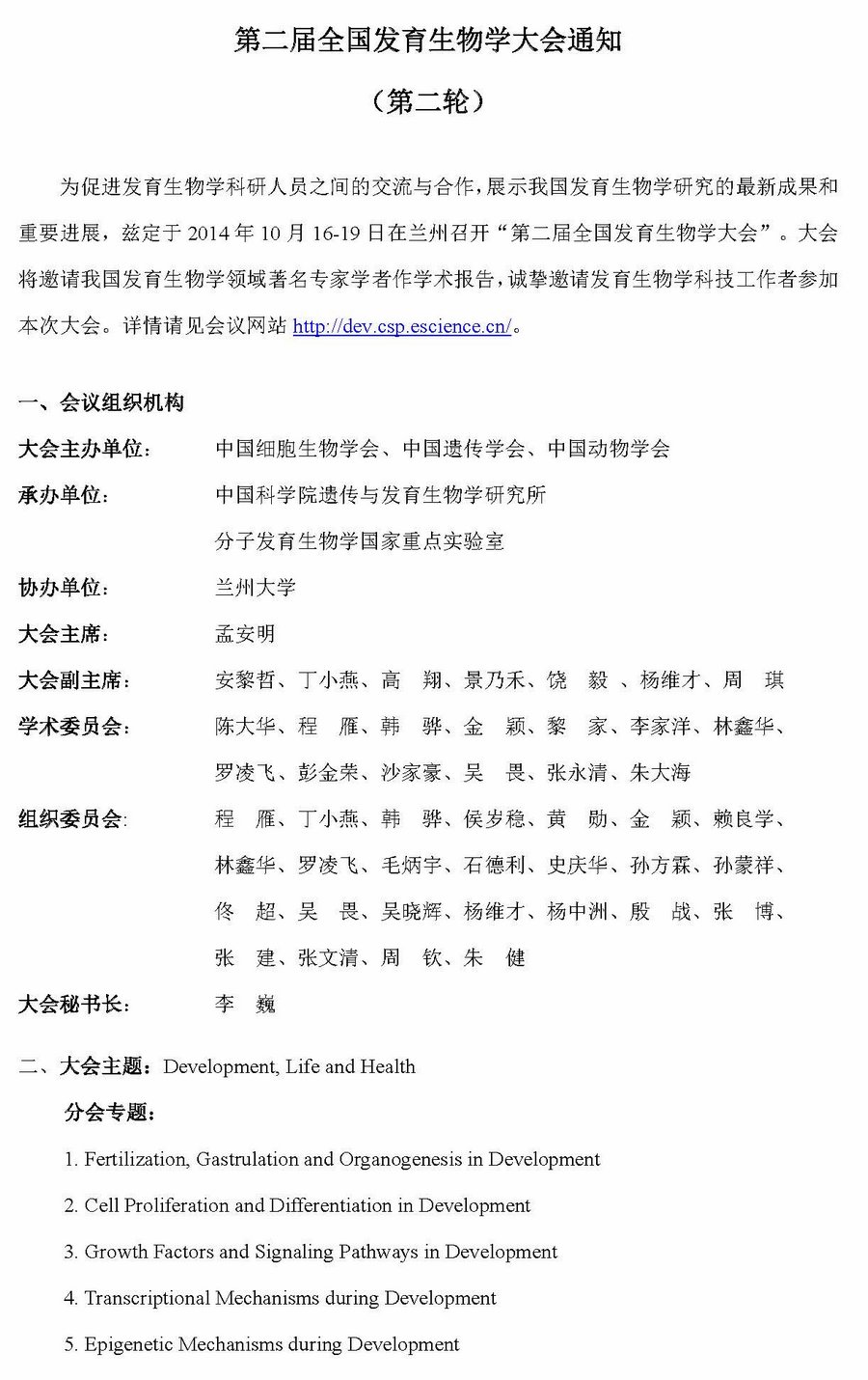
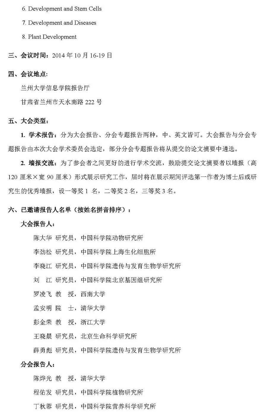
第二届全国发育生物学大会通知(第二轮)
  文章来源:遗传与发育生物学研究所 发布时间:2014-06-12 【字号: 小  中  大   

  打印本页 关闭本页
© 1996 - 中国科学院 版权所有 京ICP备05002857号  京公网安备110402500047号  联系我们
地址:北京市三里河路52号 邮编:100864