您的位置:首页 > 科技创新亮点成果
发现单碱基基因编辑造成大量脱靶并开发出优化解决方法
发布时间:2019-07-09 来源: 【字号:  

  完成单位:中国科学院脑科学与智能技术卓越创新中心/神经科学研究所 

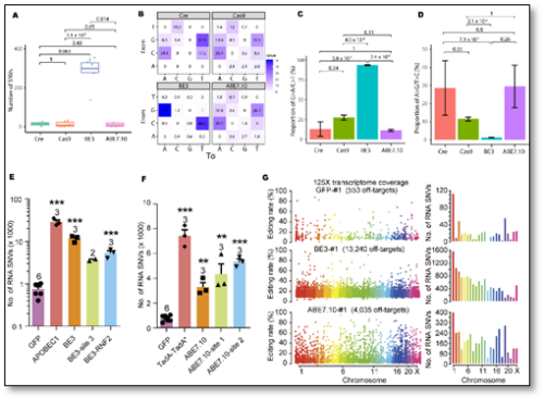
  CRISPR/Cas9及其衍生工具是广泛应用的新一代基因编辑工具。然而,其脱靶风险一直备受关注,也是阻碍该技术应用于临床的主要瓶颈之一。中国科学院脑科学与智能技术卓越创新中心杨辉团队与合作者率先建立了一种名为“GOTI”(Genome-wide Off-target analysis by Two-cell embryo Injection)的新型DNA脱靶检测技术,并使用该技术发现:近年来兴起的单碱基编辑技术有可能导致大量无法预测的脱靶,因而存在严重的安全风险。

  进一步研究将脱靶检测范围扩大至RNA水平,首次证明常用的三种单碱基编辑技术均存在大量的RNA脱靶。对其进行突变优化后,研究人员最终获得了能够完全消除RNA脱靶的高精度单碱基编辑工具。

  相关成果分别于2019年2月28日、6月10日在线发表于《科学》和《自然》。“GOTI”技术为基因编辑工具的安全性评估带来了新工具,有望成为新的行业检测标准。改造后的单碱基编辑器或可在未来成为一种更加安全、更加精准的基因编辑工具。

  相关链接: 

  科学家建立“GOTI”新型脱靶检测技术 

  科学家开发更高精度的单碱基基因编辑工具 

 

单碱基编辑器存在严重DNA和RNA脱靶

(责任编辑:程博)
关闭窗口

1996 - 中国科学院 版权所有 联系我们 地址:北京市三里河路52号 邮编:100864

京ICP备05002857号-1 京公网安备110402500047号 网站标识码bm48000002