中国至2050年生态高值农业和生物产业体系建设特征与目标
来源:  时间:2010-11-15
中国至2050年生态高值农业和生物产业体系建设特征与目标
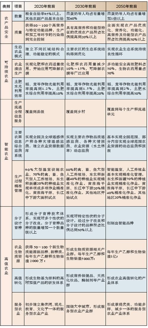
生态高值农业和生物产业体系主要包括农产品安全、可持续农业、智能农业和高值农业等四个方面,其总体建设目标是不断满足国内日益增长的农产品总量需求、质量、安全和多功能需求。经过四十多年的努力,全面实现农产品优质化、营养化、功能化,实现农业的信息化、数字化、精准化,建成农业高值转化的产业体系,形成生态系统持续良性循环、景观优美、功能多样、城乡一体的新型农业。
关闭窗口
© 1996 - 2010 中国科学院 版权所有 备案序号:京ICP备05002857号 联系我们 地址:北京市三里河路52号 邮编:100864