11月14日,中国科学院深圳先进技术研究院合成生物学研究所研究员罗小舟和教授Jay. D. Keasling课题组,在《自然-合成》(Nature Synthesis)上,发表了题为Engineering yeast for de novo synthesis of jasmonates的研究文章。该研究针对现阶段植物激素茉莉素在生产上面临的化学合成难度大、植物提取得率低等挑战,提出在酿酒酵母中重构茉莉素的生物合成途径,建立微生物细胞工厂以实现高效和绿色生产,为茉莉素在农业等方面的规模化应用铺平道路。
茉莉素(jasmonates)是茉莉酸及其衍生物茉莉酸甲酯、茉莉酸异亮氨酸等的统称。作为植物的抗性激素,茉莉素在调节植物生长发育和逆境应答过程中具有重要作用,被广泛应用于增产提质、抗寒防冻、抵御虫害等。然而,茉莉素主要来源于传统的植物提取,但植物中的低含量与萃取过程的繁琐在不同程度上导致生产成本攀升;复杂的立体构型,给化学全合成带来挑战,生产上的困境限制了茉莉素的规模化应用。
自1962年从素馨花中首次发现并分离茉莉酸甲酯以来,科学家致力于茉莉素生物合成通路的解析,完整的合成途径于2012年问世。茉莉素在植物中的合成过程较为复杂、通路长、酶促类型多样,并涉及中间产物在不同细胞器间的转运【磷脂酶先将α-亚麻酸(α-LeA)从叶绿体膜上释放;α-LeA在叶绿体内,由多酶复合体催化形成12-氧代-植物二烯酸(OPDA);OPDA在过氧化物酶体中,经过3轮β-氧化生成茉莉酸(JA);JA在细胞质中被转化为下游衍生物茉莉酸甲酯(MeJA)、茉莉酸异亮氨酸(JA-Ile)等】。一般认为的安全的酿酒酵母因含有多种细胞器,被该团队优先选择为茉莉素异源从头合成的微生物底盘。合成途径的复杂度为重构工作带来了挑战。其中,在酵母中找寻适合中间体α-LeA和OPDA合成的场所,是途径重构首要解决的难题。
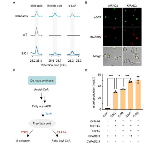
该研究在酵母的内质网中合成α-LeA。α-LeA在植物的叶绿体中被合成,而酵母缺少叶绿体结构;酵母虽不能从头合成α-LeA,却可以在内质网中合成α-LeA的前体。受到上述研究的启发,该团队尝试在酵母的内质网中合成α-LeA。研究通过在酿酒酵母中引入克鲁维酵母来源的FAD,实现了α-LeA在酵母的从头合成(图2A),但α-LeA的产量仅0.7 mg/L,远不够进行下游转化。共聚焦实验表明,相关基因均成功定位在内质网(图2B)。同时,研究基于改造自由脂肪酸的代谢通路(图2C),将α-LeA的产量提升至51.2 mg/L(图2D)。
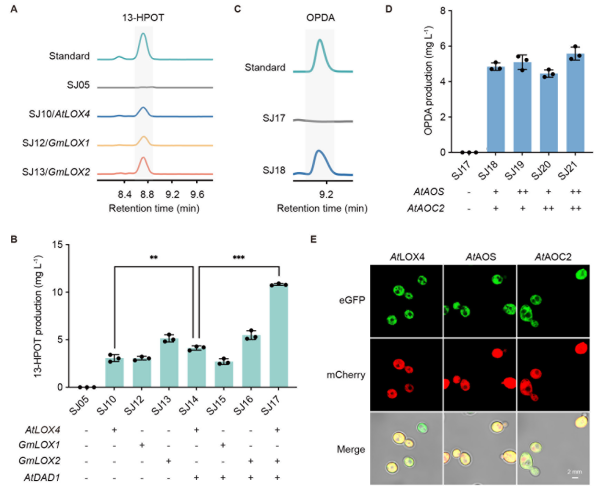
进一步,该团队在酵母的细胞质中合成OPDA。OPDA在植物的叶绿体中被合成,同样需要在酵母中寻找适合OPDA合成的场所。细胞质和过氧化物酶体是潜在的候选选项:若在细胞质中合成OPDA,后续需要OPDA转运进过氧化物酶体完成下游转化;若在过氧化物酶体中合成OPDA,则需要底物α-LeA先行转运至过氧化物酶体。考虑到α-LeA在过氧化物酶体中被降解的可能性,该团队尝试将OPDA合成途径(LOX、AOS和AOC)定位至酵母的细胞质中。该团队对不同来源的LOX进行活性筛选(图3A)和组合表达,将中间体13-HPOT的产量提升至10.8 mg/L(图3B)。该研究继续引入AOS和AOC,实现OPDA的生产,产量达4.9 mg/L(图3C、D)。共聚焦实验表明,相关基因均成功定位在酵母的细胞质(图3E)。
该研究在酵母的过氧化物酶体中合成JA。鉴于植物和酵母在β-氧化过程上的相似性,该研究直接模仿植物中JA的合成过程,在酵母中引入保留了自身过氧化物酶体定位肽的相关酶(OPR、ACS、ACX、MFP和KAT),在过氧化物酶体中实现JA的合成,产量达9.6 mg/L(图4A、B);进一步饲喂底物α-LeA,JA的产量可达19.0 mg/L。
该团队在酵母的细胞质中合成MeJA和JA-Ile等衍生物。研究人员在产JA的酵母底盘中引入JMT以合成MeJA,产量达3.1 mg/L(图5A、B);引入JAR合成JA-Ile,产量达7.0 mg/L(图5C、D)。
上述研究建立了植物激素茉莉素的酵母细胞工厂。相较于传统的植物提取,此法在生产上不受时令限制、可规模化放大,为茉莉素的高效和绿色生产提供了重要参考。
研究工作得到国家重点研发计划、国家自然科学基金、广东省基础与应用基础研究基金、深圳市科技计划和深圳合成生物学创新研究院等的支持。
论文链接

图1. 茉莉素的生物合成通路。根据产物类型和合成场所的不同,将茉莉素在酵母中的重构途径分为4个模块:模块1在内质网中合成α-LeA;模块2在细胞质中合成OPDA;模块3在过氧化物酶体中合成JA;模块4在细胞质中合成MeJA和JA-Ile。灰色代表相应化合物在植物中的合成场所。

图2. 在酵母内质网中合成α-LeA

图3. 在酵母细胞质中合成OPDA

图4. 在酵母过氧化物酶体中合成JA
图5. 在酵母细胞质中合成MeJA和JA-Ile