近日,中国科学院国家纳米科学中心梁兴杰课题组、吴雁课题组合作,在预防嵌合抗原受体T细胞(CAR-T)诱导的细胞因子释放综合征方面取得进展。相关研究成果以Suppression of cytokine release syndrome during CAR-T-cell therapy via a subcutaneously injected interleukin-6-adsorbing hydrogel为题,在线发表在《自然-生物医学工程》(Nature Biomedical Engineering)上。
CAR-T免疫疗法已在治疗恶性血液瘤尤其是B细胞淋巴瘤等展现出优势。然而,CAR-T细胞在杀伤肿瘤的同时,也会刺激免疫细胞尤其是巨噬细胞释放大量的炎症因子。这些大量释放的炎症因子会导致一系列威胁生命的症状,包括高烧、低血压、体重衰减、血管渗漏、器官衰竭,严重时会直接导致病人死亡。这些和CAR-T相关的症状统称为细胞因子释放综合征(CRS)。
尽管CAR-T细胞诱导的CRS为高概率事件。而CRS本身没有特异性的生理指标进行诊断,因而较难精准地提前评估CRS是否发生、什么时候发生,以及严重程度。当前的医疗措施通常在CRS出现之后进行干预。尽管这可以在一定程度上缓解或者抑制相关的症状,但一些已发生的症状如血管渗漏会对病人造成不可逆的损伤。
尽管美国食品与药品监督管理局已批准白介素6(IL-6)阻断抗体用于治疗CAR-T诱导的细胞因子释放综合征,但这些单克隆抗体仍面临着一些严重的问题,如系统毒性、发挥效应的时间短等。同时,由于在正常条件下IL-6分子本身在维持着一些重要的生理功能如促进B细胞增殖等。因此,提前或者在CRS没有发生的时候注射阻断抗体,会对正常条件下的IL-6浓度和相关功能产生一定影响。
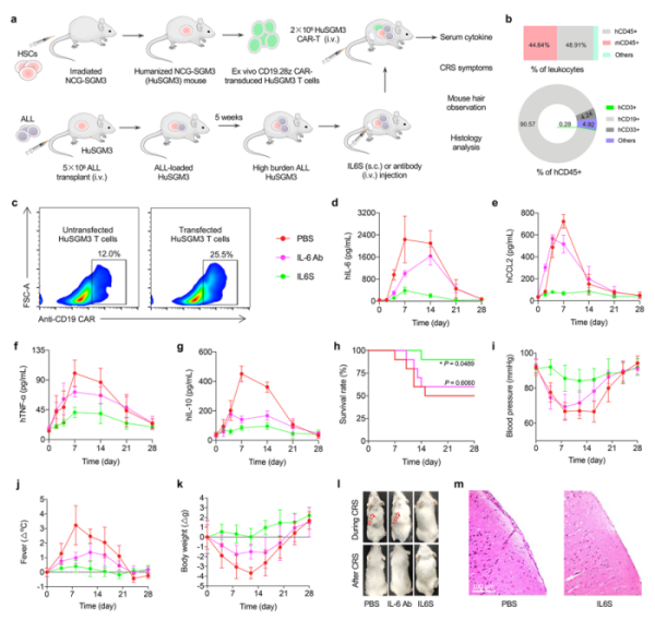
基于疾病特点和目前的用药问题,梁兴杰团队与吴雁团队提出“细胞因子海绵”策略,用于预防CAR-T细胞诱导的细胞因子释放综合征。本研究将IL-6抗体化学连接在温敏水凝胶上。科研人员在CAR-T细胞回输前,将IL-6抗体-水凝胶偶联物(细胞因子海绵)注射到皮下。当CAR-T细胞诱导产生炎症因子风暴时,注射的细胞因子海绵能够实时可控地吸附炎症因子IL-6,来预防和抑制CRS相关的症状。
控制水凝胶中抗体的比例,皮下注射的细胞因子海绵不会对正常条件的IL-6浓度产生影响。只有当IL-6浓度开始升高时或者高于正常值时,细胞因子海绵才会实时地吸附炎症因子IL-6。这种响应性地吸附特性不仅绕开了复杂的疾病评估过程,而且转变了CRS管理的策略,即从传统的抗体阻断缓解到有效地预防抑制。
该团队在多种模型上验证了“细胞因子海绵”对CRS的治疗效果(包括人源化的CRS模型)。“细胞因子海绵”有效地抑制了多种炎症因子的升高,缓解了CRS相关的症状,提高了肿瘤模型小鼠的生存率。同时,“细胞因子海绵”没有影响CAR-T细胞在体内的抗肿瘤效果,证明了其优异的安全性能。
国家纳米中心为本工作的第一完成单位。研究工作得到国家重点研发计划、国家自然科学基金、中国科学院等的支持。
论文链接

“细胞因子海绵”(IL-6 sponge)制备和炎症因子吸附原理图

“细胞因子海绵”(IL-6 sponge)抑制炎症因子和CRS相关的症状