1月3日,《美国国家科学院院刊》(PNAS)发表了中国科学院分子细胞科学卓越创新中心(生物化学与细胞生物学研究所)周斌组和复旦大学附属中山医院教授王立新合作完成的研究成果(Genetic dissection of intercellular interactions in vivo by membrane-permeable protein)。该研究利用表达膜透过性荧光蛋白的遗传工具小鼠,建立了体内邻近细胞标记技术,并利用该技术揭示了肝脏不同区域中内皮细胞的异质性。
细胞之间的相互作用对于多细胞生物体生长发育、稳态维持以及损伤修复等过程至关重要,但关于监测体内细胞互作的遗传学技术鲜有报道。当前的遗传学手段基本上是针对特定细胞自身进行操作,无法深入研究细胞之间的互作。因此,建立新型邻近细胞标记技术对剖析生物体内细胞间互作及功能具有重要意义。
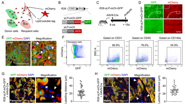
sLP-mCh是脂溶性标签连接mCherry的融合荧光蛋白(Ombrato et al., Nature 2019)。sLP-mCh在供体细胞中表达后,会从供体细胞中释放出去,并进入邻近细胞,将邻近细胞标记为mCherry+。基于sLP-mCh蛋白的特性,为了实现体内邻近细胞标记,科研人员构建了基因敲入小鼠——R26-sLP-mCh-GFP和R26-sLP-mCh。研究以小鼠肝细胞作为供体细胞,表达sLP-mCh和GFP,检测肝细胞周围的其他类型细胞标记情况。研究在R26-sLP-mCh-GFP小鼠体内注射特异靶向肝细胞的病毒AAV2/8-TBG-Cre,当病毒进入肝细胞后,Cre重组酶表达并发生Cre-LoxP重组,移除R26-sLP-mCh-GFP位点中间的终止序列,肝细胞启动表达sLP-mCh和GFP荧光蛋白,成为sLP-mCh的供体细胞。研究发现,肝细胞为GFP+mCherry+,同时能检测到GFP–mCherry+的非实质细胞,其中肝脏中80%内皮细胞、76%免疫细胞以及54%成纤维细胞被标记。研究将这种由Cre诱导的细胞间蛋白标记技术称为CILP。
肝脏的基本单位是肝小叶,肝小叶可分为三个区域(zone),各区域的肝细胞具有不同特性以及分子标记。一区的肝细胞围绕着肝脏门静脉,高表达钙粘蛋白E(E-Cad);三区的肝细胞围绕着肝脏中央静脉,高表达谷氨酰氨合成酶(GS);肝小叶二区位于一区和三区之间,由E-Cad–GS–的肝细胞构成。肝脏中的毛细血管是一类特化的血管网络,称为肝血窦内皮细胞,肝血窦内皮细胞和肝细胞发生着紧密的相互作用,肝脏不同区域的肝细胞可能会受到内皮细胞不同程度的影响。
进一步,研究以Mfsd2a+肝细胞为例阐明肝细胞及其邻近内皮细胞之间的互作。当用他莫昔芬诱导双基因型成体小鼠Mfsd2a-CreER;R26-sLP-mCh后,Mfsd2a+肝细胞启动sLP-mCh的表达,成为供体细胞。研究发现,在门静脉周围出现聚集的mCherry信号,且存在mCherry+CDH5+细胞,表明Mfsd2a+肝细胞作为供体细胞表达sLP-mCh后,周围的内皮细胞也被标记为mCherry+。研究发现,这部分内皮细胞主要分布在门静脉周围,在肝小叶一区中超过90%的内皮细胞为mCherry+,在二区中约30%的内皮细胞为mCherry+,在三区中几乎检测不到mCherry+的内皮细胞。由此可知,研究运用CILP技术,并结合Mfsd2a-CreER小鼠,实现了肝小叶内皮细胞的区域性标记,高效地标记了肝门静脉周围内皮细胞。
为了进一步分析肝脏中不同区域内皮细胞的差异,研究利用FACS将mCherry阳性和阴性内皮细胞分选并进行转录组测序。主成分分析显示,这两群内皮细胞分别成群,互相具有较大差异。门静脉周内皮细胞的特征基因Dll4、Lama4、Msr1和Ltbp47在mCherry+内皮细胞中显著上调,中央静脉周内皮细胞特征基因Rspo3、Wnt9b、Cdh13和Thbd7在mCherry–内皮细胞中显著上调。研究对差异基因进行热图分析显示,与血管新生、调节细胞黏附和生长因子应激相关基因的表达在mCherry+内皮细胞中显著上调,而与胞外基质组成、化学趋化和组织形态发生相关基因的表达在mCherry+内皮细胞中显著下调。
综上,科研人员开发了体内邻近细胞标记新技术CILP。CILP利用一种细胞膜透过性的荧光蛋白,当这种荧光蛋白在供体细胞中表达后,可以释放到细胞外,并进入邻近细胞,从而实现对邻近细胞的标记。该研究利用CILP技术标记了小鼠肝脏中肝细胞的邻近细胞,并利用Mfsd2a+肝细胞作为供体细胞,标记并分析了肝脏门静脉周内皮细胞的特征。
研究工作得到中科院、国家自然科学基金、科技部、上海市科学技术委员会等的资助,并获得分子细胞卓越中心动物平台和细胞分析技术平台的支持。
论文链接

(A)sLP-mCh荧光蛋白从供体细胞进入受体细胞;(B、C)遗传工具小鼠构建以及实验策略;(D-F)以肝细胞作为供体细胞表达sLP-mCh,肝脏中非实质细胞被标记为mCherry+;(G、H)sLP-mCh被用于在胰腺和心脏中标记邻近细胞。