种子的出现,使高等植物能够在多样的自然环境中得以广泛生存和分布。产生高活力的种子从而在环境条件合适时迅速萌发并发育产生健壮的幼苗是高等植物繁衍的关键,也是农业生产中种子品质的重要指标。然而,在种子形成时,其萌发和胚后发育的能力如何产生,尚不清楚。
近日,中国科学院遗传与发育生物学研究所姜丹华研究组在《自然-通讯》(Nature Communications)上,发表了题为Histone H3.3 deposition in seed is essential for the post-embryonic developmental competence in Arabidopsis的研究论文。该研究发现了一个组蛋白H3的变体H3.3在染色质上的装配是种子获得萌发和胚后发育能力的关键,并分析了H3.3在其中可能发挥的调控机制,为进一步阐释种子活力的形成机制奠定了基础。
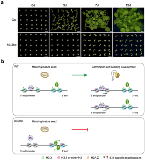
对H3.3完全敲除的拟南芥突变体的研究发现,该突变体能够正常产生成熟的种子,且形态和种子储藏蛋白等指标均与野生型一致。然而,h3.3突变体种子无法正常萌发,抑或是少数萌发的种子也在萌发后立即停止发育。研究分析H3.3在种子染色质上的分布发现,其在成熟种子中具有特异的基因5’端/启动子区和基因3’端均富集的分布模式,而在营养组织如幼苗中H3.3仅在基因3’端富集。H3.3对于成熟种子中染色质开放性的形成颇为重要,促进基因5’端/启动子区的开放,从而使种子在萌发时感知环境以及胚后发育的基因能够正常表达。此外,H3.3在基因3’端抑制染色质的开放性和基因上的异常转录 (cryptic transcription)。
该研究揭示了植物通过组蛋白变体H3.3在种子中的特异装配,从而“打开”染色质为其萌发和胚后发育做了准备机制。因而在一定程度上H3.3具有类似先锋因子在细胞命运调节中的作用。作为一种替代(replacement)组蛋白,H3.3在较多植物细胞的分化时均发生明显富集。因此,H3.3可能是植物细胞命运决定的关键因子,对其作用机制的进一步研究将有助于探索植物再生等重要科学问题。
研究工作得到中科院战略性先导科技专项、国家自然科学基金和国家重点研发计划等的支持。

a.h3.3突变体丧失了胚后发育的能力;b.H3.3在种子中调控染色质开放性和基因转录的可能机制。