季节性繁殖是许多动物采取的繁殖策略。已知光周期是调控动物季节性繁殖的关键因素,可通过影响下丘脑-垂体-性腺(HPG)轴调节一系列生殖基因和激素的表达,进而调控动物的繁殖启动和终止。最近有研究表明,光周期可以改变鼠类肠道微生物的组成;一些肠道微生物与宿主生殖激素的分泌和精子发生等过程有关。然而,肠道菌群是否参与光周期调节动物的季节性繁殖尚不清楚。
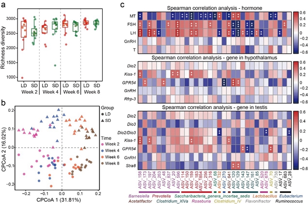
中国科学院动物研究所张知彬研究团队以内蒙古草原季节性繁殖的雄性布氏田鼠为研究对象,通过光周期操纵实验和肠道微生物群移植(FMT)实验,探究了肠道微生物群与光周期调节布氏田鼠季节性繁殖的关系。研究显示,短光周期显著降低了体重生长、性腺(睾丸和附睾)重量、血清激素(包括促卵泡激素、促黄体生成素和睾酮)水平、下丘脑基因(Dio2、Rfrp-3和Kiss-1)和睾丸基因(Dio2、Kiss-1和GPR54)表达量,增加了血清中褪黑激素水平、睾丸基因(Dio3和Stra8)表达量和攻击行为强度(图1)。研究表明,肠道微生物的组成和结构与光周期处理密切相关(图2)。研究将长、短光周期暴露的供体布氏田鼠粪便移植发现,受体田鼠的3个繁殖激素(褪黑激素、促卵泡激素和促黄体生成素)水平和3个繁殖基因(下丘脑Kiss-1、睾丸Dio3和Dio2/Dio3比值)表达量变化与供体田鼠反应一致(图3)。此外,肠道微生物移植也改变了受体田鼠的活动节律。该研究说明肠道微生物群可能通过HPG轴、褪黑激素和下丘脑中Kisspeptin/GPR54系统参与光周期调节鼠类季节性繁殖和行为活动。
该研究为阐明宿主和肠道微生物互作在光周期调节动物季节性繁殖和行为方面提供了新的思路和见解,并在有害动物防治、家养动物繁育和人类健康管理等方面具有参考与借鉴意义。
11月15日,相关研究成果以Gut microbiota is associated with the effect of photoperiod on seasonal breeding in male Brandt’s voles (Lasiopodomys brandtii)为题,在线发表在Microbiome上。研究工作得到国家自然科学基金、中科院战略性先导科技专项和中科院青年创新促进会项目的支持。
论文链接

图1.长或短光周期处理下,布氏田鼠生长发育、行为和繁殖指标的变化

图2.长或短光周期处理下,布氏田鼠肠道微生物多样性的变化及其与繁殖指标的相关性

图3.长或短光周期暴露的肠道微生物移植对布氏田鼠生长发育、行为和繁殖指标的影响