7月14日,《自然-植物》(Nature Plants)在线发表了中国科学院武汉植物园王青锋/陈进明团队与法国国家农业食品与环境研究院合作完成的研究成果(The slow-evolving Acorus tatarinowii genome sheds light on ancestral monocot evolution),公布了单子叶植物最早期分支菖蒲目中的重要水生药用植物石菖蒲(Acorus tatarinowii)的基因组。该研究初步揭示了单子叶植物祖先早期基因组演化过程和规律,为剖析包括禾本科在内的单子叶植物辐射进化过程奠定了重要基础。
单子叶植物是开花植物(被子植物)的重要分支之一,约占被子植物物种多样性的21%,包含香蕉、芦笋、椰子等重要的园艺作物和水稻、小麦、玉米等大宗粮食作物。大规模取样的分类学和分子系统发育研究显示,菖蒲目(Acorales)是单子叶植物中现存的最早分支类群,与其他所有单子叶植物互为姐妹类群,类似被子植物早期分支的无油樟和真双子叶植物早期分支的毛茛目的系统发育地位,菖蒲目物种是探讨与揭示单子叶植物早期演化过程的重要材料。
单子叶植物在形态特征上(如根、叶脉等)明显区别于其他开花植物,其祖先的早期起源是植物演化生物学关注的热点问题之一,最早的单子叶植物化石记录可以追溯到白垩纪早期。除基部单子叶植物(菖蒲目、泽泻目、水鳖目等)多为水生、湿生植物等原因外,早期水生单子叶植物化石记录(如泽泻目等)至少出现在上白垩纪,有学者据此提出单子叶植物祖先起源于水生环境,但单子叶植物祖先水生起源的推测仍需更多的古生物学和基因组演化的证据支持。而对已测序的单子叶植物物种基因组中基因或同源片段的线性排序变化比较分析,将有助于探究驱动单子叶植物演化轨迹的关键影响因素。在单子叶植物辐射分化过程中,全基因组重复或古多倍化(WGD)现象普遍,该现象被认为是推动物种多样化和适应环境的关键机制之一,古多倍化和其衍生的基因组重排如何推动单子叶植物多样化的问题亟待解决。
为此,研究团队利用PacBio和Hi-C技术完成了石菖蒲全基因组测序和染色体水平的组装。与其他单子叶植物的全基因组比较分析发现,石菖蒲仅经历过1次独立的古多倍化事件并伴随有亚基因组优势效应(subgenome dominance),除石菖蒲和海生植物大叶藻外,其他单子叶植物均发生2次或2次以上的基因组加倍(图1)。在研究涉及的单子叶植物中,石菖蒲基因组结构演化(基因在染色体上的线性排序/共线性)和氨基酸序列替换速率均表现得最为缓慢和保守。相关性分析发现,各物种基因组共线性结构的相对保守性与其序列替换速率和基因组加倍次数显著相关,可能是石菖蒲基因组结构演化相对较慢的原因。代表性单子叶植物基因组结构与外类群(莲)的比较分析表明,基因上下游区域的甲基化程度、基因表达的组织特异性等或是约束基因组结构演化的重要因素。
该研究基于石菖蒲和其他单子叶植物早期分支物种,将之前构建的pre-τ时期的单子叶植物祖先核型(pre-τ AMK,2n = 10)(Murat et al., 2017, Nature Genetics,DOI:10.1038/ng.3813)更新到单子叶植物最早期祖先的12条染色体(AMK,2n = 12)(图2)。基于该祖先核型,研究重演了单子叶植物早期的核型演化过程:石菖蒲的核型是由单子叶植物祖先AMK(n = 6)通过其特有的基因组加倍形成n = 12染色体中间体,然后进行12次染色体融合,形成其目前的12条现代染色体(图3)。研究发现,与石菖蒲等早期分支的类群相比,禾本科植物(如水稻)历史上经历过更多次的融合、分裂等染色体重排事件。
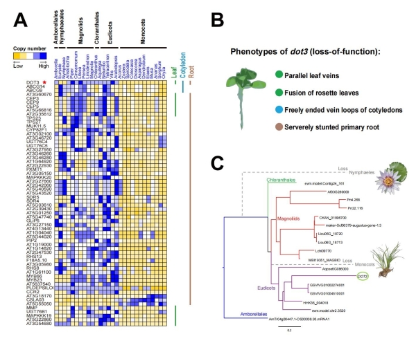
在基因家族演化方面,该研究揭示了与单子叶植物早期形态演化和适应湿地或水生生境(如平行叶脉和初生根的退化、低水平的无机磷酸盐的水生环境)相关的重要功能基因家族演化事件。例如,在拟南芥中DOT3(DEFECTIVELY ORGANIZED TRIBUTARIES 3)基因已被证实其功能缺失会导致幼苗和初生根生长方面存在缺陷,并在幼叶中产生异常的平行脉纹,DOT3在单子叶植物和水生睡莲目植物(睡莲、芡实)中均发生丢失,可能与这两个类群的平行/掌状叶脉和初生根(主根)退化等特殊性状相关(图4)。
研究工作得到中科院战略性先导科技专项、国家自然科学基金和中科院青年创新促进会等的支持。
论文链接

图1.单子叶植物祖先核型(AMK)与早期分支的单子叶植物共线性比较与全基因组复制次数(Ata:石菖蒲)

图2.单子叶植物祖先染色体的构建及其早期核型演化过程

图3.从单子叶植物祖先染色体到石菖蒲染色体核型的演化过程

图4.拟南芥中影响叶脉和主根发育的DOT3基因在单子叶植物和睡莲目植物中同时丢失