3月3日,中国科学院深圳理工大学(筹)生命健康学院教授叶克强团队在《自然》(Nature)杂志发表研究文章,首次揭示卵泡刺激素(FSH)增高是女性比男性更容易罹患阿尔兹海默症(AD)的重要原因。
AD是一种年龄依赖性的神经退行性疾病,主要在老年人中引起痴呆,伴随认知障碍、记忆失衡和行为异常等症状。全球目前确诊的AD患者超过5000万人,随着老龄化社会的到来,预计2050年这一数字将大幅增加到1.52亿人。流行病学调查显示,女性阿兹海默病患者数量为男性患者2倍,但是此前造成该现象的原因一直不明确。
AD病理现象极其复杂,大脑组织检查结果表明,AD患者普遍存在脑神经细胞外大量β-淀粉样蛋白(Aβ) 沉积形成的老年斑、Tau蛋白异常磷酸化形成的细胞内神经原纤维缠结(NFTs)、神经元丢失、神经营养不良、突触丢失等病理现象,但相关发病机制尚不明确。
叶克强团队多年来一直致力于神经退行性疾病发病机制、早期诊断与药物开发的研究,在系统总结了团队上百篇前沿学术论文成果基础上,提出原创性理论:C/EBPβ/AEP神经信号通路的激活是导致神经退行性疾病的核心推动因素。这一理论涵盖了前人提出的各种AD主要致病假说,如Aβ和Tau蛋白假说、长期慢性炎症等,且在生物学时间上更早期和系统原理上更上游。
基于该理论,叶克强团队对绝经前后女性体内浓度差异急剧变化的荷尔蒙物质进行研究,并试验了何种荷尔蒙可选择性的激活C/EBPβ/AEP通路。终于,他们发现了FSH这一重要的致病性因素。女性在围绝经期,FSH在体内的含量急剧升高至10倍以上,而老年男性体内FSH的水平较年前时增高3倍左右。急剧增高的FSH与神经元表面的FSH受体(FSHR)结合后激活C/EBPβ/AEP通路,进而引发Aβ增加,Tau病理改变,从而导致AD产生。
研究团队主要从四种不同的角度和方式进行了研究验证:将FSH特异性抗体(FSH-AB)腹腔注射至卵巢切除的AD小鼠(模拟女性绝经的动物模型)体内,阻断FSH的作用后,使得下游C/EBPβ/AEP通路无法被有效激活,从而降低了小鼠的病理行为且认知水平得到一定程度的恢复;将AD小鼠模型神经元中的FSHR基因敲除,使FSH不能与受体结合进而无法激活该通路,此举可减轻摘除卵巢后的AD小鼠病理症状和加强记忆恢复;在AD小鼠模型把C/EBPβ敲除,抑制C/EBPβ/AEP通路,可降低卵巢切除的小鼠AD的病理改变;给予AD模型小鼠注射外源性FSH,发现FSH雌性、雄性鼠中均加速了AD相关的病理改变形成。以上结果均表明,确是由于女性围绝经期体内FSH急剧升高(和男性有显著差异),与受体(FSHR)结合后激活特定通路C/EBPβ/AEP,从而导致女性易感AD。
下一步将针对特定风险基因如ApoE4与FSH的关系进行机制层面的深入研究,以解释为什么ApoE4女性携带者更容易患病。目前针对FSH的特异性抗体正在临床前研究,以期不久实现对AD的全新治疗策略。
该研究合作者为美国纽约西奈山医学院教授Mone Zaidi。文章第一作者熊婧现任武汉大学人民医院神经内科副主任医师,共同第一作者Seong Su Kang现任埃默里大学大学助理教授。
论文链接


FSH抗体治疗可以减轻卵巢切除后AD小鼠的AD相关病理改变及认知功能下降

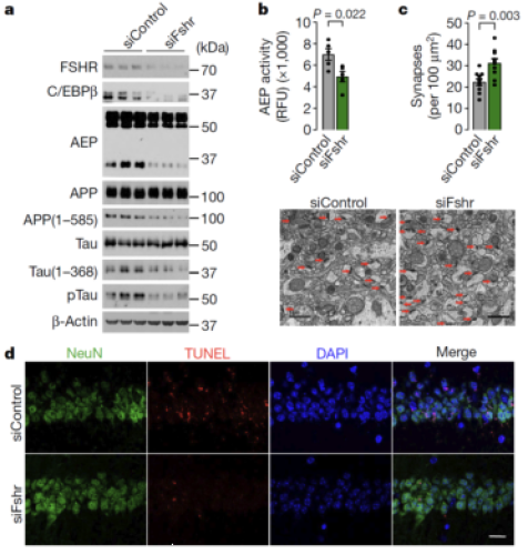
FSHR基因敲除后降低卵巢切除引起的C/EBPβ/AEP通路活性及海马神经元损伤

外源性FSH引起C/EBPβ/AEP途径激活,Aβ和p-Tau增加