5月11日,Nature Communications在线发表了题为《皮层上丘环路在记忆依赖感知决策任务中的作用机制》的研究论文,该研究由中国科学院脑科学与智能技术卓越创新中心(神经科学研究所)、上海脑科学与类脑研究中心、中科院神经科学国家重点实验室的徐宁龙研究组完成。该研究解析了从次级运动皮层到上丘的环路功能,揭示了其在决策相关运动规划中的关键作用及信息处理机制。
为了在自然界中生存,生物体不需要时刻对外界环境刺激做出即时反应,反而常常需要在大脑中暂时保存接收到的刺激信息,同时规划需要做出的反应。例如,猎豹在草原上捕猎时需要潜伏在草丛中,缓慢靠近猎物,直到合适的时机一跃而起,在猎物反应过来之前追上前去扑倒它。如果时机不恰当,运动准备不充分,猎物有可能在眼皮底下逃走。猎豹在准备发动进攻的过程中其实就在经历运动规划。在这一案例中,运动规划直接影响到动物的生存;而在其他很多适应性行为中,运动规划也起到关键作用。
那么,大脑到底是如何实现对未来行动的规划的呢?哪些脑区和神经环路通过怎样的机制实现运动规划?此前研究发现,前外侧运动皮层(次级运动皮层的一部分)在运动规划中起重要作用。之后的研究解析出一批和该运动皮层相互关联的其他脑区,如丘脑、基底节、小脑等均参与运动规划。然而,由于这些脑区组成网络系统复杂,对于网络中的任一节点施加影响,均会牵一发而动全身,影响整个网络的动态。因此,解析这个网络中不同节点之间的相互关系,并阐明其相互作用如何影响运动规划是亟待解决的问题。为了回答这一问题,徐宁龙研究组博士后段春雨和博士研究生潘宇昕,利用感知决策行为框架,建立了一个参量化的运动规划行为范式,并综合利用环路记录和操控技术,探究了次级运动皮层到皮层下上丘的关键神经通路的作用机制。
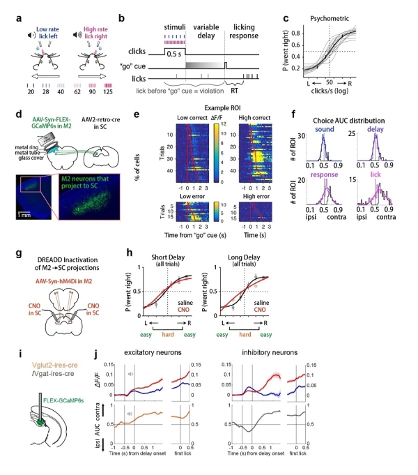
在新建的行为范式中,小鼠需要对嘀嗒声音的速率进行分类,并通过舔左边或右边的出水口来汇报其分类结果。重要的是,小鼠在汇报前必须等待一个声音提示,好比抢答的发令枪。在等待的延时期间,小鼠就需要对舔水反应进行运动规划。由于每个试次的延时长短以及滴答频率都不同,因而难度也不同,这为精确研究神经环路对运动规划的贡献提供了便利(图a-c)。通过不同脑区,不同时间段的光遗传瞬时抑制,研究总结出次级运动皮层和上丘都在本任务中起到重要作用,且同时抑制两个脑区造成的影响大于仅仅抑制次级运动皮层,提示上丘不只是次级运动皮层命令输出的被动执行者,而是可以对上游输入的信息进一步加工,贡献规划运动的功能。为了解读次级运动皮层向上丘传递的信息,研究人员逆向标记了投往上丘的次级运动皮层的细胞,并在双光子显微镜下观察这些被标记的神经元活动。结果显示,相比于随机标记的细胞,投向上丘的这一群细胞展现出更强的运动信息编码强度,且此强度随着时间的推移会变强,从声音刺激,经延时,到舔水运动期间,表现出更强的对侧动作的选择性(图d-f)。这些结果支持了该环路确实携带有运动规划信息。那么,这些信息是否和运动规划有因果关系呢?研究采用化学遗传学的手段,通过埋置套管的方法,特异性地抑制了从次级运动皮层到上丘的环路,而保持了次级运动皮层的其他下游脑区不受抑制,发现小鼠行为正确率受到影响,且该影响的程度依赖于声音刺激的难度以及延时的长短(图g-h)。这些结果支持了次级运动皮层到上丘的环路对运动规划具有因果关系。
为了进一步探究来自运动皮层的信息如何在上丘中进行加工,科研人员比较了兴奋性细胞和抑制性细胞在任务中的活动特性。由于这两种细胞都能接受次级运动皮层的投射且强度相当,它们都可能对上游信息进行进一步的处理。通过光纤光度测定,研究发现,兴奋性细胞在声音及延时期间编码的选择信息较稳定,或有助于延时期间信息的维持,而抑制性细胞则更倾向于切换编码的特性,可能在运动规划过程的不同阶段起到不同的调节性的作用(图i-j)。该研究系统地研究了一条从次级运动皮层到皮层下结构的环路如何影响运动规划,为理解运动规划背后的神经环路机制提供了新的实验证据。
该研究在研究员徐宁龙的指导下,由段春雨和潘宇昕合作完成,得到上海交通大学张思宇研究组的协助,研究助理马国芬和周涛涛在实验数据采集上的帮助,并获得脑智卓越中心实验动物平台和公共技术服务中心光学成像平台的协助。研究工作受到科学技术部、国家自然科学基金委员会、中科院和上海市科学技术委员会的资助。

特异性标记皮层到上丘投射神经元

a、听觉二择一任务,小鼠根据声音的滴答频率选择舔左边或右边的水嘴。b、任务的时间结构,在听到声音后,小鼠需要等待0.3-1.5 s,并在延时结束后听到一声提示,之后再进行作答。c、小鼠行为学的心理物理曲线。d、双光子成像记录投向上丘的次级运动皮层神经元。e、示例神经元展现出对动物行为的选择性。f、随着时间推移,越来越多的细胞展现出更强的选择性。g、用药理遗传学特异性地抑制次级运动皮层到上丘的环路。h、环路抑制以后长延时的刺激难度高的试次中小鼠的行为学影响更大。i、用光纤光度测定的方法记录上丘不同细胞类型神经元亚群在运动规划过程中的反应特性。j、兴奋性和抑制性上丘神经元在运动规划中体现出不同的反应特性