水结冰是自然界中普遍存在的现象,在相对较高的过冷度下,能够促进水相变的物质被称为冰晶成核剂。冰晶成核剂在气候调节(如人工降雪)、农业发展(促冻杀虫)、制冷(提高相变点以促进节能)、生物医学(强化杀伤作用)等领域均有广阔的应用前景。目前常用的冰晶成核剂通常包括两类,一类以无机材料为主,如碘化银(常用于人工降雨)、矿物颗粒及无机纳米颗粒;另一类生物冰核以细菌和真菌为主,对农作物防霜冻具有重要调节作用。然而,目前天然的具有生物相容性的冰晶成核剂鲜有报道,特别是具有分子靶向性的冰晶成核剂研究较少。
近日,针对上述问题,中国科学院理化技术研究所液态金属与低温生物医学研究中心发现天然产物纳米纤维素晶体具有促进冰晶生长的特性,通过将自然界第一丰富的多糖纳米纤维素晶和第二丰富的多糖壳聚糖进行交联,获得了分子靶向冰晶成核剂(图1)。实验证明,当纳米纤维素晶存在时,冰球的形成尺寸可提高约37%。纳米纤维素晶的加入可刺激冰晶的边缘呈现针尖状生长。这表明,该纳米体系的加入不仅能够增强细胞的冷冻损伤,更进一步促进了细胞的机械损伤。分子动力学模拟结果表明,纳米纤维素晶的加入使冰晶生长的速度加快了约500倍,而且纤维素羟基在(-110)表面的有效暴露可能是导致水更快成核的主要作用机制(图2)。进一步地,研究人员利用靶向性材料壳聚糖修饰纳米纤维素晶,发展出一种无毒且可有效增强特定部位冰晶成核的增强剂。该冰晶靶向成核剂借助细胞对纳米颗粒的胞吞效应,促进了胞内冰晶成核率(图3)。
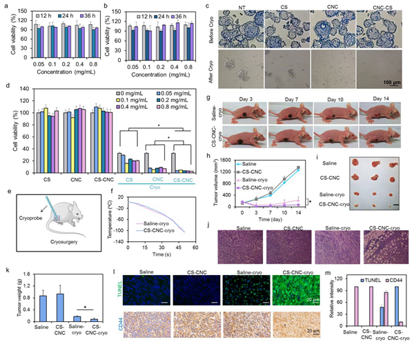
基于以上发现,研究人员将开发的壳聚糖-纳米纤维素晶靶向成核增强剂引入低温冷冻治疗领域,首次提出了分子冷疗概念,借助壳聚糖-纳米纤维素晶强化相变机械损伤和强化传热的协同作用机制,实现了冷冻消融相变过程中分子尺度能量的精准递送。结果表明,将靶向冰晶成核剂引入冷冻消融后,添加壳聚糖-纳米纤维素晶体的细胞存活率比单独冷冻消融的细胞存活率降低了10倍以上。此外,进一步的体内实验也验证了其安全性及增强的肿瘤破坏效果,证明了纳米纤维素晶体优越的冰晶成核性能(图4)。
该研究促进了材料科学、低温生物学和肿瘤治疗学的基础科学知识的交叉应用,并加深了学界对冰核形成机制的理解,从而对冰核形成的基本原理具有深刻认识。相关研究成果以Cellulose Nanocrystals Facilitate Needle-like Ice Crystal Growth and Modulate Molecular Targeted Ice Crystal Nucleation为题,发表在Nano Letters上,并被选为supplementary封面文章(DOI:10.1021/acs.nanolett.1c00514)。理化所在读博士生后仪为论文第一作者,研究员饶伟为论文通讯作者。研究工作得到国家自然科学基金重大项目课题和国家重点研发计划的支持。

图1.纳米纤维素晶体促进针状冰晶生长和调控分子靶向冰晶成核原理示意图

图2.纳米纤维素晶在冰晶成核中的分子水平机理

图3.壳聚糖-纳米纤维素晶促进细胞内冰晶成核率

图4.壳聚糖修饰的纳米纤维素晶介导的冷冻手术的细胞毒性和抗肿瘤能力