癌细胞的转移扩散对患者而言往往是灾难性的,常常导致患者的死亡。光动力治疗(PDT)是一种新型的癌症治疗模式,在各类癌症微创治疗中展现了良好的效果。PDT治疗肿瘤的基本原理是系统或局部给予的光敏剂在各组织中的半衰期不同,一段时间后肿瘤组织中光敏剂浓度明显高于正常组织,形成光敏剂在肿瘤组织的选择性滞留。在特定波长激发光的作用下,同时在分子氧存在的情况下,产生单线态氧(singlet oxygen)及其它活性氧类物质(reactive oxygenspecies,ROS),导致肿瘤细胞坏死和凋亡。然而,由于激光无法穿透肿瘤病灶中心以及肿瘤内部乏氧的限制,光动力治疗不能完全地消灭癌细胞。
近些年来,热疗已发展成为癌症治疗的一种替代或辅助疗法。热疗不仅能够促使癌细胞的消融,还可以诱导局部血管损伤,增加肿瘤组织的血液灌注,进而改善肿瘤内部的乏氧状态。因此,热疗和光动力治疗的结合可能会引起协同的抗肿瘤反应。虽然光动力治疗与热疗具有毒副作用小等优点,但因为选择性差,仅能作为癌症局部治疗的手段,不能产生全身系统的抗肿瘤反应,因而这种联合治疗方法无法有效地抑制癌症的转移。
免疫检查点阻断疗法是一种通过激活肿瘤特异性免疫T细胞来对抗癌症转移的临床治疗方式,但由于免疫反应激活效率的低下,使得该种疗法在转移性肿瘤的治疗中表现并不理想。
有研究表明,光动力治疗以及热疗可以引发肿瘤的免疫原性细胞死亡,诱导增强肿瘤特异性T细胞的分化和浸润,因此可以产生强健的抗肿瘤免疫反应。考虑到这些发现,科研人员认为联合光动力治疗和热疗不仅能够对肿瘤的原发灶产生协同的治疗作用,还能够提高免疫检查点阻断疗法的效率,增强全身系统的抗肿瘤免疫应答,进而对转移灶的肿瘤起到有效的抑制作用。
为了实现这个综合治疗的策略,中国科学院苏州生物医学工程技术研究所董文飞课题组近期开发了一种Janus型磁介孔二氧化硅纳米载药系统。该纳米载药系统由四氧化三铁磁球和二硫键侨联的介孔二氧化硅棒两部分组成。磁球功能单元具有极好的超顺磁性,可用于磁靶向增强的磁热治疗。介孔二氧化硅棒功能单元可高效率地负载光敏剂Ce6,并在肿瘤微环境下降解,进而实现了Ce6的氧化还原/pH双响应性释放,提高了光动力治疗的效率并降低其毒副作用。同时,肿瘤细胞膜被包覆在该纳米粒子表面,延长了其血液循环时间并提高了其对肿瘤组织的靶向作用。更重要的是,这种非对称结构的纳米粒子,具有各个功能单元互不干扰的特点,因此,实现了高效的光动力磁热协同抗肿瘤作用并产生肿瘤特异性免疫反应。当与免疫检查点阻断剂细胞毒性T细胞抗原-4抗体联合使用后,产生了更强的全身系统性的抗肿瘤免疫反应。因此,不仅原发灶的肿瘤体积进一步减少,转移灶的肿瘤组织也得到了有效的抑制。
综上所述,董文飞团队证明了这种综合治疗策略可以结合光动力治疗、磁热治疗和免疫检查点阻断治疗,既能消除肿瘤组织、又能抑制癌细胞转移抑制,并为实现这种综合治疗策略,提供了一种高效安全的纳米药剂。
该工作发表在Advanced Science上。
论文链接

图1 advanced science封面(未排版)

图2 制备细胞包裹的仿生可降解Janus型磁介孔二氧化硅纳米载药系统用于乳腺癌的光动力磁热协同治疗联合免疫检查点阻断治疗

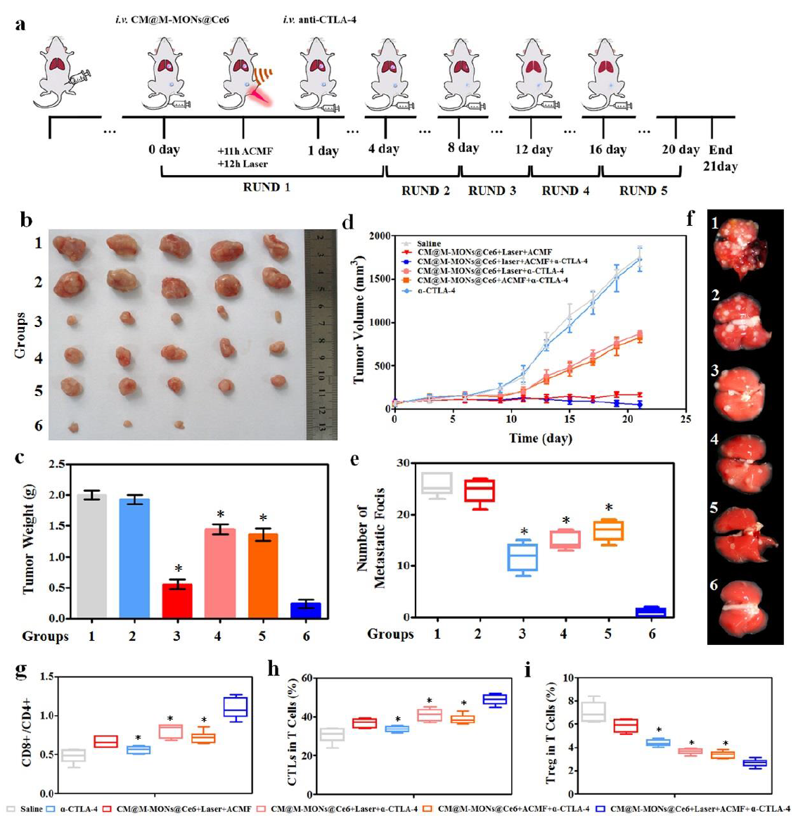
图3 Janus纳米载药系统的肿瘤治疗效果。(a)给药时间,(b)肿瘤照片,(c)肿瘤重量,(d)肿瘤生长曲线,(e) 肺转移肿瘤的个数(f)照片。在联合光动力治疗、磁热治疗和免疫检查点阻断治疗9天后,收集血清和原发肿瘤组织,分析(g)转移瘤组织中CD8+T细胞/CD4+T细胞比值、(h) CTL含量和 (i) Treg含量。