English | 繁体 | RSS | 网站地图 | 收藏 | 邮箱 | 联系我们
首页 新闻 机构 科研 院士 人才 教育 合作交流 科学普及 出版 信息公开 专题 访谈 视频 会议 党建 文化
  您现在的位置: 首页 > 科研 > 科研进展
昆明动物所等发现中药痛舒胶囊抑制乳腺癌细胞增生的机制
  文章来源:昆明动物研究所 发布时间:2014-08-20 【字号: 小  中  大   

  痛舒胶囊是我国彝族的一味传统中药复方,现由云南省药物研究所制药厂生产。其主要用于治疗跌打损伤、风湿性关节痛、肩周炎、痛风性关节通、乳腺小叶增生。尽管临床试验显示其在治疗乳腺增生症上面具有良好的效果,但是其机制并不清楚。

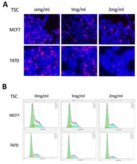
  中国科学院昆明动物研究所陈策实研究员学科组与云南省药物研究所合作对痛舒胶囊治疗乳腺增生症的机制进行了初步研究。研究显示痛舒胶囊可以明显抑制ERα+的乳腺癌上皮细胞的增殖,可以将细胞周期阻滞在G1期。该研究团队进一步发现痛舒胶囊可以下调ERα及其下游靶基因Cyclin D1的表达,而Cyclin D1是在G1-S期的进程中起关键作用的蛋白。与此一致的是,他们发现痛舒胶囊可以抑制E2对其下游靶基因表达的上调以及E2对细胞增殖的刺激作用。研究证实,痛舒胶囊可以下调ERα表达,抑制雌激素信号通路,进而达到抑制乳腺上皮细胞增殖的作用。而女性乳腺增生的一个主要病因就是雌激素绝对或相对水平的升高,因此该研究提示痛舒胶囊应该是通过抑制雌激素信号通路发挥其治疗效果的。同时该研究也提示痛舒胶囊可能对ER+乳腺癌有治疗作用。

  该研究成果已于近日发表在PLOS ONE 杂志上,该项目受到云南省药物研究所和国家自然科学基金的资助。

    文章链接

 

痛舒胶囊剂量依赖地抑制ER阳性乳腺癌细胞MCF7和T47D DNA合成(A)和引起细胞周期阻滞(B)

  打印本页 关闭本页
© 1996 - 中国科学院 版权所有 京ICP备05002857号  京公网安备110402500047号  联系我们
地址:北京市三里河路52号 邮编:100864