English | 繁体 | RSS | 网站地图 | 收藏 | 邮箱 | 联系我们
首页 新闻 机构 科研 院士 人才 教育 合作交流 科学普及 出版 信息公开 专题 访谈 视频 会议 党建 文化
  您现在的位置: 首页 > 科研 > 科研进展
上海巴斯德所揭示人类重要肿瘤病毒KSHV致瘤的新机制
  文章来源:上海巴斯德研究所 发布时间:2014-07-14 【字号: 小  中  大   

  7月11日,国际学术期刊PLOS Pathogens 发表了中国科学院上海巴斯德研究所蓝柯研究组题为Oncogenic Herpesvirus KSHV Hijacks BMP-Smad1-Id Signaling to Promote Tumorigenesis 的研究论文。

  卡波氏肉瘤相关疱疹病毒(Kaposi’s sarcoma associated herpesvirus, KSHV)是一种重要的人类肿瘤病毒,它与卡波氏肉瘤(Kaposi’s sarcoma, KS)、原发性渗出性淋巴瘤(Primary effusion lymphoma, PEL)及多中心卡斯特曼病(Multicentric Castleman Disease, MCD)等恶性肿瘤的发生密切相关,其中卡波氏肉瘤是艾滋病患者中常见的肿瘤及其致死原因。研究组在前期工作中发现KSHV潜伏感染过程中主要表达的蛋白Latency Associated Nuclear Antigen(LANA)可通过抑制宿主重要信号分子Notch1的泛素化降解从而导致其在细胞内的聚集并促进肿瘤细胞的增殖 (Lan, et al. J Virol, 2005; Lan, et al. PNAS 2007);另一方面,LANA还能稳定Notch信号通路重要的下游效应分子Hey1的表达,促进肿瘤血管生成(Wang, et al. Cancer Res, 2014)。

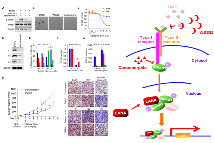
  为了进一步探索LANA在KSHV相关肿瘤发生发展中的功能机制,在蓝柯研究员及美国南加州大学高守疆教授的指导下,助理研究员梁德光博士和研究实习员呼浩等通过串联亲和纯化技术(TAP),鉴定出BMP通路的重要信号分子Smad1是潜在的LANA相互作用蛋白。通过免疫共沉淀等技术,研究人员证实LANA与Smad1 C端的MH2结构域相互作用,并且发现LANA能显著稳定BMP2介导的Smad1 C端SXS motif的磷酸化,促进BMP通路重要下游分子Id1的表达。进一步研究发现LANA通过与Smad1相互作用,促进Smad1对Id1启动子的结合,从而在转录水平上调Id1表达。与此同时,也发现Id家族其它成员Id2,Id3也能被LANA显著上调。

  Id家族在多种肿瘤中显著高表达,并通过多种机制促进肿瘤的发生发展。为验证Id分子是否在KS发生过程中发挥关键作用,首先研究人员通过免疫组化技术,证实Id分子在KS肿瘤组织中高表达;另一方面KSHV新型转化细胞模型(Jones, et al. JCI, 2012),发现Id分子在KSHV转化细胞(KMM细胞)中显著上调,并且证实Id上调是受LANA所调控的。进一步,利用RNAi技术,在KMM细胞中敲低Id1表达,通过体内或体外实验均证实KMM细胞的肿瘤形成能力受到严重抑制。以上研究提示,LANA通过上调BMP-Smad1-Id通路在KS发生发展过程发挥关键作用。

  为进一步验证BMP-Smad1-Id能否作为治疗KS的靶向通路,研究人员利用两种不同类型的BMP通路抑制剂Dorsomorphin与WSS25处理KMM细胞,二者均能显著抑制KMM细胞在软琼脂中的停泊非依赖的生长能力。进一步,发现Dorsomorphin对KSHV转化的KMM细胞有选择性的细胞毒性,如果在KMM细胞中过表达Id1,将一定程度拯救Dorsomorpin对KMM细胞的细胞毒性。此外,通过裸鼠接种KMM细胞成瘤实验,发现单剂量腹腔注射Dorsomorphin即能够显著抑制KMM细胞的肿瘤生长。因此,Dorsomorphin通过靶向BMP-Smad1-Id通路,抑制KSHV转化细胞的体外/体内成瘤能力,是潜在的KS治疗药物。

  这项研究得到了国家自然科学基金重点项目、国家“973”计划、中科院青年促进会基金等的经费支持。

 

左图:A-I Dorsomorphin在体内和体外通过靶向BMP-Samd1-Id信号通路抑制KMM细胞增殖;右图:工作模型 

  打印本页 关闭本页
© 1996 - 中国科学院 版权所有 京ICP备05002857号  京公网安备110402500047号  联系我们
地址:北京市三里河路52号 邮编:100864