链格孢菌(Alternaria alternata) 是一种营腐生性生活的病原真菌。由于其多个病理小种可以感染诸多的经济作物如马铃薯、梨、柑橘、烟草等,每年均造成国民经济巨大的损失。然而目前对该真菌的防控还没有有效的办法,因此客观上迫切需要了解这些经济作物及其野生近缘种抵御链格孢菌的分子机理,为该真菌导致的病害的防控提供理论和实践上的指导。
在中国科学院昆明植物研究所吴建强团队(中德马普伙伴小组)的吴劲松研究员带领下,利用野生二倍体烟草(Nicotiana attenuata) 为模式植物,对其长期演化来的抵御链格孢菌入侵的分子机理进行了研究。结果表明当野生烟草感受到该真菌的入侵后,不仅可以激活脱落酸信号系统通过关闭气孔来抵御该真菌的入侵(Sun et al., 2014 Plant Pathology),更重要的是还可以快速激活茉莉酸(JA)信号通路,调控植物保护素scopoletin 的生物合成来抵御。
链格孢菌感染叶片后,植物会在感染位点产生强烈的蓝色荧光。发出该蓝色荧光的化合物后来被证明主要是scopoletin 及其糖基化产物scopolin。当scopoletin 生物合成的关键酶基因(NaF6’H1)被沉默后,野生烟草不再能产生蓝色荧光物质,而且也不再能积累scopoletin,从而变得对该菌很感病。饲喂外源的scopoletin,可以增强植物对链格孢菌的抗性。进一步的体外实验证明,scopoletin 可以直接抑制链格孢菌的生长。这些实验均证实了scopoletin 是一种天然的、可以抵御链格孢菌入侵的植物保护素。
当茉莉酸的生物合成途径被阻断,或植物中感受茉莉酸的受体被沉默时,植物即使在感受到链格孢菌的入侵的情况下,也不再能积累scopoletin来抵御真菌的入侵,而且这些植物也变得对真菌很感病。当外源施加茉莉酸甲酯的时候,茉莉酸生物合成缺陷的植物在真菌入侵的前提下恢复了大部分的合成scopoletin 的能力。这些结果表明茉莉酸的生物合成和信号转导对植物合成scopoletin 以及抵御链格孢菌非常重要。进一步的实验表明,茉莉酸调控的转录因子MYC2可以部分调控scopoletin 的生物合成。
更有意思的是,不同叶龄的叶片对链格孢菌的抗性是不一样的;成熟的叶片感病,而幼嫩的叶片抗病。实验结果显示:幼嫩的叶片可以更强地激活茉莉酸的生物合成,产生更多的scopoletin。这些结果给出了大田里链格孢菌在成熟的烟草叶片上高发的另一个重要原因。
该成果以Scopoletin is a phytoalexin against Alternaria alternata in wild tobacco dependent on Jasmonate signalling 为题在植物学科期刊Journal of Experimental Botany 上发表。硕士研究生孙欢欢是该论文的第一作者。
文章链接

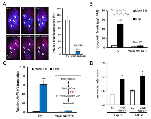
图1:植物保护素scopoletin生物合成关键酶基因NaF6’H1的沉默导致野生烟草不再能产生蓝色荧光(scopoletin),而且该植物变的很感病。
A:左图上方显示的是三张转化了空载体的植物被链格孢菌感染了5天的叶子在紫外下的照片,下方是同样接种的三张转化了NaF6’H1基因沉默载体的植物的叶片,箭头所指的是叶片被接种真菌的部位。右图显示的是真菌诱导后的蓝色荧光在转化了空载体或NaF6’H1基因沉默载体的植物的叶片中积累的差异。
B: 接种5天后,转化了空载体的叶片大量的积累scopoletin,而在转化了NaF6’H1基因沉默载体的植物的叶片中,scopoletin的水平不受诱导。
C: 接种2天后,转化了空载体的叶片中NaF6’H1的转录本被大量的诱导,而在转化了NaF6’H1基因沉默载体的植物的叶片中,NaF6’H1的转录本基本不受诱导,证明植物中该基因被成功的沉默。
D: 真菌在转化了NaF6’H1基因沉默载体的植物的叶片中接种7天后产生更大的病斑。

图2: 链格孢菌诱导的JA是植物积累scopoletin来抵御真菌的过程必须的。
A: 真菌在幼嫩的叶片(0 leaves)中大量的诱导JA,而在成熟的叶片(+3 leaves)中少量的诱导JA;但是不能合成JA的irAOC植物即使接种真菌也只有很少的JA被诱导。
B: 左图上方是两张野生型(WT)的幼嫩叶片被链格孢菌感染1天后在紫外灯下的照片,下方是不能合成JA的AOC基因被沉默的植物(irAOC)被链格孢菌感染1天后的照片。右图显示的是在野生型(WT)和不能合成JA的irAOC植物的叶片中被诱导的蓝色荧光的量。
图3:野生烟草抵御链格孢菌入侵的工作模型。当植物感受到链格孢菌入侵后,激活茉莉酸的生物合成和信号转导过程,COI1下游的转录因子MYC2以及其他未知的转录因子通过结合到scopoletin合成关键酶基因F6’H1的启动子区,调控scopoletin的生物合成,进而抵御链格孢菌的入侵。因为外源茉莉酸甲酯的处理不能直接激活scopoletin的生物合成,因此推测还有一条不依赖茉莉酸的信号途径参与调控scopoletin的合成。